找回密码
 请使用中文注册
查看: 470|回复: 1

连踩两坑!做了一个24V供电电路,批量生产时不是烧MOS管就是烧芯片

[复制链接]
阅读字号:

1606

主题

58

回帖

3万

积分

超级版主

积分
32558
发表于 2025-10-12 16:01:52 | 显示全部楼层 |阅读模式

马上注册,结交更多好友,享用更多功能,让你轻松玩转社区。

您需要 登录 才可以下载或查看,没有账号?请使用中文注册

×
一个使用24V供电的设备,里面需要使用PMOS管做开关,另外需要一个能充5串锂电池的充电器。设计中不慎连踩两坑,特发文纪念。
1、电源切换电路
b16e8421ed461e48c0ea2c1db52b02b3.png
原电路使用SI4953,是一个双PMOS,设计成背靠背连接,作为电池供电开关。

6a0039331cbefa329ba2ce57b831daeb.png
当有24V供电时,其中一个MOS管关断,使用24V供电。当没有直流供电时,如果按下开/关键S1,两个MOS管导通,并发出POWER_EN信号锁住开关。当需要关机时,POWER_EN变低,关断电池。要看懂这个逻辑,需要了解以下两点:
(1)了解一键开关机电路的原理,看两篇文章:
视频讲解:元器件测试仪中的“一键开关机电路”
又一个“一键开关机电路”
(2)了解D8这个元器件,型号为VS-12CWQ03FN,是两个肖特基二极管,通过它和双MOS管Q1的配合实现电池与24V电源的切换。

8f8c2f1ce1fe928857239f8eb5eed081.png
这个电路在15V供电,使用3串锂电池的电路中是没问题的,生产了数万台设备。但在这个设备开发过程中没出问题,批量生产时频繁出现MOS烧毁的故障。分析发现MOS管的Vgs最大为±20V:

410913becaac885c829d60cfd4d11f03.png
这里是使用24V供电,显然是超了。
电路修改加入电阻分压。这样当24V供电拔掉时,Vgs最大不会超过20V,解决问题。

685233761961a6c75797b32f5353d2ec.gif 2、充电电路
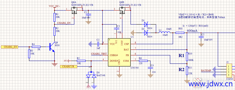
使用CN3765作为充电控制器,使用电阻分压,配置成5串锂电池充电。CHARGE_EN为高时,充电芯片供电,给电池充电。

5fa606518d0ea0f0fd2a3cbd04d7a6e1.png
批量生产时,有芯片烧了。

725f7a89464bb9ceb9f08a8e5c94d2c2.gif
手册上写明了可以28V供电的。电流也没超限。电路跟手册上基本一样的。但是,芯片烧了。
在厂家的网站上发现一个文件。供电电压超过20V的电路,需要优化一下设计,防止浪涌电压损坏芯片。

52c6ecc5cedce1d6ef6afb70fc640993.jpg
现在改成这样了,应该能解决问题吧?

422341c97d80a40dc57cc46290b4853f.png 所以做硬件开发,还是注意阅读数据手册等相关设计文件,不能仅仅照搬原厂参考设计!

254

主题

804

回帖

3121

积分

优秀会员

积分
3121

活跃会员优秀会员

发表于 2025-10-13 14:00:14 | 显示全部楼层
这厉害 让我顶礼膜拜的高手
您需要登录后才可以回帖 登录 | 请使用中文注册

本版积分规则

QQ|Archiver|手机版|家电维修论坛 ( 蜀ICP备19011473号-4 川公网安备51102502000164号 )

GMT+8, 2025-12-16 09:49 , Processed in 0.324160 second(s), 25 queries .

Powered by Discuz! X3.5

© 2001-2025 Discuz! Team.

快速回复 返回顶部 返回列表