找回密码
 请使用中文注册
查看: 506|回复: 3

硬件一键开关机电路

[复制链接]
阅读字号:

1606

主题

58

回帖

3万

积分

超级版主

积分
32558
发表于 2025-10-9 09:24:32 | 显示全部楼层 |阅读模式

马上注册,结交更多好友,享用更多功能,让你轻松玩转社区。

您需要 登录 才可以下载或查看,没有账号?请使用中文注册

×

afa19079686f33dff92b7ce0ed8c59be.png

当按一下按键然后松开,MOS管导通,VOUT等于电源电压;

0366d5bc13bc69ce7d8fc0ac2b15aa13.png
当再次按一下按键然后松开,MOS管关闭,VOUT等于0;

163bb86554216feb17fde2511e1be96c.png
下面来分析一下这个电路的工作原理:
1.上电后,输入电压通过R1和R2给电容充电,最后电容上面的电压等于输入电压,MOS管栅极电压等于输入电压,MOS管关断,输出电压等于0,电路处于关机状态。NPN三极管基极电压等于0,三极管关闭。

08a6ceb183334a2c02bc8c87603be650.png
2.当按下按键,由于电容上面的电压等于输入电压,这时电容会通过三极管的发射结,然后还有R4进行放电,三极管会饱和导通,这时MOS管栅极的电压接近于0V, MOS管导通,VOUT等于输入电压。这时电路是处于开机状态

f0be592cb732dd5fd9f8bf463440d4fa.png
3.只要MOS管导通,三极管Q2导通所需要的电流VOUT通过R3提供;这时即使松开按键,VOUT还是会通过R3提供三极管饱和导通的电流,同时PMOS一直导通。

473f80d1bb1eb716f607aec60b4e6cd4.png
松开按键后,由于三极管饱和导通时,集电极的电压接近0,所以电容的电压也会接近于0(三极管导通后电容电压接近0.7V,然后通过R2,三极管集电极放电)。
4.当我们再次按下按键,由于电容上面的电压已经是0了,这时三极管基极的电压也是0,按下按键的瞬间三极管会截止,MOS的栅极电压等于电源电压,MOS管截止,VOUT等于0,这时电路处于关机状态。

90df5b735397f055281e377a01bc19cf.png
由于R2电阻非常大(三极管截止后,VIN从R1和R2给电容C充电会很慢,要一段时间才能到达0.7V,从而确保电容的电压在一段时间内一直使三极管截止),所以当按下按键的时候输入电压无法通过R1和R2使三极管导通
5.当我们松开按键,输入电压通过R1和R2给电容充电(充电速度也是很慢的,因为R2非常大),直到等于输入电压,再次按下按键后电路又会处于开机状态。

8db14ca14c093a2b16d2701613a70ed8.png

这个电路有两个个缺点:

1.MOS管导通后如果立马快速再次按键,由于R2特别大,所以此时电容的电压接近0.7V,不会使三极管截止从而MOS管不会关闭,导致无法关机;
2.当输出端连接的负载电容比较大时,容易出现MOS管关不断的情况,可以在输出端对地接一个几百欧姆的泄流电阻。

6b722654297f53e6cf1b2c14a53fae5b.png

改进版纯硬件一键开关机电路

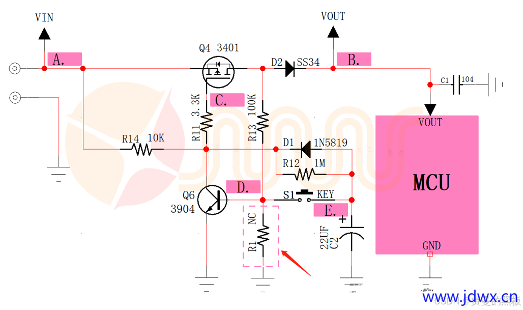
如果负载电流不大可以在MOS管后面串接二极管,同时在R2上并联二极管来优化上面的问题

e221170dd212160f12b138b158e7531f.png

d321e4b91be465caf022ba9b640c8f05.png
注意:

  • 本例电路开机是没有问题的,但是在关机时,电容C2上的电压不会是0,它是二极管D1的压降+三极管Q2的饱和管压降。所以,如果这个电压大于0.7V的话,就很难使电路关机。因此,二极管D1和三极管Q2的选型有一定的要求。电路中注意二极管D1的选取,不然会影响电路的正常功能;且注意这个二极管是必须要有的;
  • 电路引入了二极管D2,如果有对D2压降影响很在乎的应用时,可以考虑将D2修改为MOS管,但注意MOS管别接反了方向;
  • 修改电容C2、电阻R12和R14可以调整开关机的响应速度;
双稳态一键开关机电路第一个


aaf2bad3082c7db8a1996f3fa5a07d97.png
原理分析:
1、Q2,Q3组成双稳态电路。由于C1的作用,上电时给C1充电,所以Q2的基级(D点)会首先变成高,Q2先导通,Q3不导通,Q1不导通, VCC_OUT输出0V;
2、Q2导通此时集电级(C点)的电压为低电平大约0.3V左右,C1上的电压也为0.3V左右;
3、当按下K1后,Q2的基级(D点)电压被C1拉到0.3V,Q2迅速初始化,Q3开始导通,电路的状态反生翻转,Q3导通后Q1的门级(B)点)拉至低电位,Q1导通,VCC_OUT输出5V;
4、Q3导通后,C1通过R1,R3充电,电压上升到1V(0.3v+0.7v)左右即F点电压;
5、此时再次按下K1,C1的电压加到Q2的基级(D点),Q2导通,Q2的集电级(C点)为低电平0.3V左右,通过R4强迫Q3初始化, Q1也同样,系统关闭。

第二个


1bb7e9d93ab1403af3bbbe2c52646550.jpg
原理很简单,Q1、Q2组成双电路。由于C1的作用,上电的时候Q1先导通,Q2截止,如果没有按下按钮,电路将维持这个状态。Q3为P沟道增强型MOS管,因为Q2本身,Q3也同样,系统得不到电源。
此时Q1的集电极为低电平0.3V左右,C1上的电压也为0.3V左右,当按下按键S1后,Q1基极被C1拉到0.3V,迅速。Q2开始导通,电路的状态发生跳跃,Q2导通以后将Q3的门极拉到低电位,Q3导通,电源通过Q3给系统供电。
Q2导通后,C1通过R1、R4充电,电压上升到1V左右,此时再次按下按键,C1的电压加到Q1基极,Q1导通,Q1集电极为低电平,通过R3强迫Q2起始,Q3也起始,系统关闭。整个开关机的过程就是这样。
如果要求该电路的静态功耗低,可以全部采用MOS管,成本要高点,电路如下图,原理都是一样的,双倍电路,就不分析了。

eff6fd9d5cb6c165c88366cf6a169ea0.png

有缺陷的一键开关机电路

1.本例电路通过3个三极管和一个按键实现单键开关机功能。

9785afc5503134ec7c07255327d8c7cf.png
整个电路的工作过程如下:
电路上电,且按键S1没有被按下时,电路的初始状态如下:
三极管Q1,Q2,Q3都是截止状态,负载RL上没有电压,电容C1,C2,C3上也没有电压。
当按键S1按下时,电容C3通过电阻R2开始充电,当充电电压上升到0.7V以上时,三极管Q2饱和导通,使三极管Q1的基极电压被拉低,PNP三极管Q1也开始导通,负载RL得电,电路开机。
同时,负载电源电压经二极管D1反馈到三极管Q2,Q3的基极。
二极管D1经电阻R4继续给电容C3充电,维持Q2的导通,这样即使按键S1松开后,电路还是能保持开机状态。
二极管D1经电阻R5给电容C2充电,最后使Q3也开始导通,将开关S1的左端拉低为低电平,为电路关机做好准备。
当电路需要关机时,按下开关S1,电容C3通过开关S1,Q3快速的放电,使Q2截止。Q2截止后,Q1的基极电位上升,Q1也会截止,负载断电。完成关机动作。
电路关机后,电容C2通过Q3的发射结慢慢的放电使Q3截止,恢复到初始状态,为下一次开机做准备。
电容C1为负载电源的滤波电容。
注意:
电容C2比电容C1的容值大,这样可以避免误关机。误关机的原理大家自己想一下。
2.本例电路可实现通过一个开关按键和电容来控制电源的开和关。

7d6d8896e897b9c1715712e7d60a11fe.png
电路图讲解:
1.上电初始状态:
电路上电后电容C1上没有电压,NMOS管Q2的GS间电压为0,Q2截止;则PMOS管Q1的GS间电压也为0,Q1也截止,Vout无电压输出。
2.电路开机:
电路开机时,按下开关S1,输入电源Vin通过电阻R1,R4,S1,R5给电容充电,电容电压慢慢升高,当电容电压上升到U1时,NMOS管Q2导通并迅速饱和。
Q2饱和导通后,D点电位可认为是0,这样Q1的G极电压也被拉低。当Q1的GS电压下降到U2时(U2为负电压),Q1导通并迅速饱和。此时Vout有输出,发光二极管D1被点亮。
此时,应松开开关S1,输出电压Vout通过电阻R2,R5继续给电容C1充电,形成自锁回路,使Q1,Q2保持导通状态。开机完成。
3.电路关机:
当电路需要关机时,按下开关S1,电容C1通过电阻R5,开关S1,MOS管Q2的DS放电,当放电至电容C1的电压低于MOS管的开启电压时,Q2开始退出饱和并慢慢截止。Q1的GS电压慢慢升高,也退出饱和进入截止状态,Vout无输出。电容C1通过R5,R2继续对负载放电,指指电容C1两端电压为0。返回到电路的初始状态。则开机完成。
注意:
电路图讲解中,U1,U2的电压可通过查找电路图中两个MOS管的数据手册获取,并分析一下电路中的参数设置是否满足要求。
本例开机电路,S1开关不能旧按,在开机或者关机完成后必须松开,否则会“追尾”。
3.本例电路可通过开关S1实现开关机。按第一次时开机,第二次关机。
.
6444ec886011ff558995f8d1b9e154bb.png
整个电路的工作过程:
我们先看电路初始状态:
当电路上电,开关S1还未按下时。Q1是截止的,Vout没有输出。电容C2上的电压为低电平。三极管Q2也是截止的。
当开关S1按下时,由于电容C2上的电压为低电平,所以在S1按下时,将Q1的栅极G电位拉低,使PMOS管Q1导通,Vout有电源输出。
同时,Vout上的电压,经分压电阻R2和R5使三极管Q2饱和导通,进一步的拉低Q1的栅极,使Q1能够完全导通。电路开机完成。电容C2通过电阻R1充电,为再次按键关机做准备。
当需要关机时,按下开关S1,电容C2上的高电平也会拉高Q1栅极高电平,使PMOS管截止,Vout没有输出,Q2三极管基极无偏置电压,也会截止。电容C2通过电阻R1,Vout的负载进行放电,又恢复到初始状态,为电路开机做准备。
这里电容C3对负载波动起到一定的抗干扰作用。
注意:
本例电路有一个缺陷,所以不能用在实际的产品当中。当我们开机时,若按住S1的时间过久,马上就会使Q1截止而关机,发生“追尾”。

低功耗一键开关机电路
356937be55fd812ec28ab95a670af356.png

原理很简单:
利用Q10的输出与输入状态相反(非门)特性和电容的电流积累特性。刚上电时Q6和Q10的发射结均被10K电阻短路所以Q6和Q10均截止,此时实测电路耗电流仅为0.1uA。此时C3通过R22缓慢充电最终等于VCC电压,当按下S3后C3通过R26给Q10基极放电,Q10迅速饱和,Q6也因此饱和,Vout变为高电平,当C3放电到Q10be结压降0.7V左右时C3不再放电,此时若按键弹开C3将进一步放电到Q10的饱和压降0.3V左右,当再次按下S3,Q10即截止。
这个电路可以完美解决按键抖动和长按按键跳档的问题,开关状态翻转只发生在按键接触的瞬间,之后即便按键存在抖动或长按按键的情况开关状态不会受到影响。这是因为R22的电阻很大(相对R23,R26,R25)当C3电容的电压稳定后,R22远不足以改变Q10的开关状态,R22要能改变Q10的状态必须要等S3弹开后C3将流过R22的小电流累积存储,之后再通过S3的瞬间接触快速大电流释放从而改变Q10的状态。
一键三档电路:

db80e2eef24ecbff1006747a3ecb643c.png
这个电路可以实现低功耗待机和1档、2档、关机等3个档位。上电之初由于Q1,Q4,Q5的be结都并联了电阻,因此所有三极管都截止电路低功耗待机,C3开始充电到VCC电压。当按下S1后,Q5饱和,同时Q1也因此饱和,L_out1输出低电平Q4截止—>Q3截止、Q2饱和,C3放电为0.3V(Q5的饱和压降)左右。再次按下S1,Q5截止L_out1输出高电平—>Q2截止,Q4饱和L_out2输出低电平,由于R4和C1的延时作用Q3会延迟饱和,可以保证Q2完全截止后Q3基极才会为低电平,因此Q2,Q3都不会饱和。当再次按下S1,Q5由截止变为饱和L_out1再次输出低电平—>Q2饱和(同时Q4截止),Q3饱和延迟—>Q1截止,电路进入待机状态。

CD4013一键开关机电路(D触发器)


f8d15027e5d95de64e311e32f03747c6.png
CD4013电路关断时已经把后面电路关断了,而4013本身的电源不需要关断,COMS电路静态工作电流极少,1uA以下,可以忽略不计。
用4013的电路对电源范围适用广,3~18V都没问题,电路唯一需要调整的就是根据电源电压和负载电流适当更改R1的值。
开关管也可以用MOSFET,效果更佳。

c49bad21e7a50d31b2d398e346a23aff.jpg

94fe25e97837cf13b031002db77cac7e.jpg

056c1d295d72c58fedb4a78535c33449.jpg

555定时器一键开关机电路一键开关机芯片


e5d73bc48dc3f26c59028f06955ee83b.jpg
还有s8018芯片

继电器一键开关机电路


e0df66a48c1a73346d9cc347237cd018.png
工作原理:
1、ON按下之前,电容C1充电电压到达5V,三极管Q1工作,Q2不工作,继电器也不工作,无输出;
2、ON按键,Q2开始工作,继电器工作,RL1线路切换,Power OUT输出电压,系统电源启动,启动后A输出高电平,D3灯常亮,A点电压高来维持Q1、Q2工作保证继电器一直工作状态;
3、OFF按下时,Q1不工作,Q2不工作,C1开关,继电器断开,树派莓强制断电;
4、另一种情况,当软OFF按下时,由于A一直输出高,所以B口检测到电平变化是由低变高,告诉系统要执行关机操作,系统关机后A输出低,Q1,Q2所需要的工作电平有C1来提供,等C1放电结束后,Q1,Q2不工作,继电器断开,系统断电。

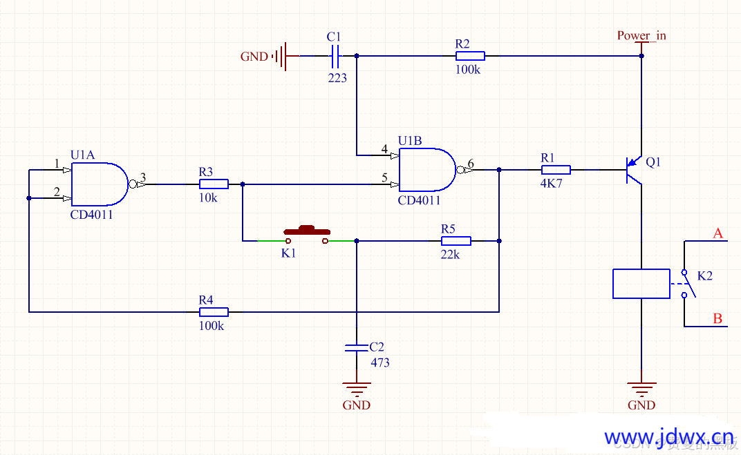
与非门加继电器方式:


9c8da1ecafa8120b9765ec586cc8ed4f.png
工作原理:
1、由于4管脚处接的是上拉电阻,所以4出为高水平;
2、建设5处为低,则6处输出高,Q1不工作,A、B断开,1、2管脚为高,则3为低一直保持5脚为低;
3、K1按下,则5脚变成高,6脚位低,Q1工作,AB导通,1、2管脚为低,则3为高一直保持5脚位高,继电器保证一直工作;
4、再次按下K1时,5脚变为低电平,6脚为高,Q1不起作用,1、2脚为高,3脚为低;
5、其中的R5、C2构成了按键的RC延迟电路,时间为1/RC。

软硬件一键开关机电路经典电路


7a35433b15973ecec8ebf74252038ead.png
一、原理分析
整个电路以+5V供电举例。
1、在关机状态时:电路中各位置的电压大小如下。

31062ef8766a86e8dd7dccc291d1b853.png
可以看出,关机状态下,电路没有形成任何回路,没有产生电流,关机功耗为0。
2、按键被按下并且保持按下时:
①Q1的G极电压通过二极管D1和按键SW1,被拉低到约0.3V。0.3V是二极管D1的导通压降。

ca92cba5da0501a0665e1f311c5f2935.png
②于是MOS管Q1的Vgs = 5 - 0.3 = 4.7V,MOS管Q1被打开,VCC电压变为5V,并对MCU供电。

7f5626f98b8256a19c11a2384456e3c3.png
③MCU迅速跑起来后,软件令GPIO-Out输出高电平5V,打开三极管Q2,饱和导通的三极管Q2将MOS管Q1的g极拉到0V,Vgs变为5 - 0 = 5V。

8593d78594b2f75ed31626d4ef1312cb.png
3、按键松开后:
①MCU的GPIO-Out维持输出高电平5V。
②三极管Q2继续饱和导通,将MOS管Q1的g极拉到0V,维持其Vgs = 5 -0 = 5V。
③MOS管Q1维持打开,令VCC电压维持为5V。

fb7dab0e1ef0a54b5ef26cfa76c4d9dc.png
4、此时短按按键:
①MCU上电启动后要马上将GPIO-In设为输入,打开内部上拉电阻,此时GPIO-In对外表现为5V。
②按键SW1被按下后,GPIO-In由5V被拉到0.3V。

3308e95e33d4e2ffb48b6ae2e5f1f0ff.png
③MCU侦测到按键被“短按”,可以根据软件的设定对此作出各种响应。
5、长按按键关机:
①如果MCU侦测到按键是“长按”,则执行关机动作。
②MCU执行完关机动作,最后将GPIO-Out输出低电平0V,关闭三极管Q2。
③按键SW1松开后,MOS管Q1的g极变为5V,MOS管Q1被关闭。
④Vcc的电压变为0V,MCU断电,此时整个电路的功耗变为0。

edf1340908ed178b576a2dbb144fe732.png
关机后各点的电压又恢复为:

665b9d64fd3c475f03ff5209ca7dfaaa.png
二、引申电路

以上分析所用的例子,MCU是直接用电压值为5V的Vcc供电,并且GPIO带内置上拉电阻。
如果MCU不是用Vcc直接供电,而是:
1.用由Vcc产生的+3.3V供电(意思是Vcc电压为0时,+3.3V电压也为0)。
2.并且GPIO没有内部上拉电阻,则要加外部上拉电阻。
则电路变成这样:

e84889fcc235ea693dcd1a6ba07a58b9.png
三、MCU死机了怎么办
这种经典的一键开关机电路需要软件配合,如果MCU死机了,或者程序跑飞了,不就关不了机了吗,怎么办?
1.那就让MCU异常了就赶紧重启:启用MCU内部的看门狗(Watch Dog)功能,或者加入外部看门狗。
2.产品设计成电源可插拔,即死机了就人工重新插拔电源,或拔出电池重新装上。
3.增加一个按键SW2:

1bb7d5e09e824e6bfb8803ef49108946.png
这个按键SW2要隐藏在产品内部,用户无感知。产品外壳留一个小孔,死机后让用户用细铁丝通过小孔顶一下按键SW2,令三极管Q2的Vbe = 0,将三极管Q2关闭,从而令MOS管Q1关闭,达到对电压Vcc断电的目的。
还有一种改善方法如下图,就是把Q2的基级拉高

237537032a76f2f3a01f47808707f582.png
其它原理图:

ef6c2572618f7cf67f23caeebbf0b96a.png

48512e625edaae05b65313f1850709ec.png

2aa22c6b7a16cbf1419880810507e4ab.jpg

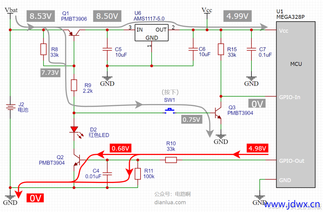
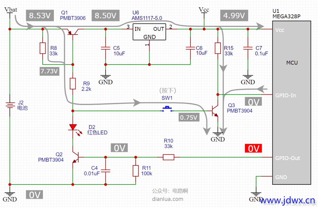
低功耗一键开关机电路


0ad2da5b7f13c3c21b0641ece11b5534.png
1、开机过程。
①、在关机状态下,电路各点的电压如下:(均为实测值)

9be17411c2269effea159cad2055adf3.png
此时电池电压Vbat = 9.04V,三极管Q1、Q2、Q3都是不导通的,整机功耗为0。
②、在关机状态下,按下按键SW1时,产生了以下回路:

77659726e27b77eee305c0dc8c5f4c74.png
③、此时三极管Q1的Vbe = 7.73V - 8.53V = -0.80V,所以三极管Q1饱和导通,稳压芯片U6将电池电压稳压到4.99V,输出给主控芯片U1:

8b5fd3ccb0555f2ad73e2dc518970ee8.png
④、主控芯片U1上电后,GPIO-Out引脚马上输出高电平,打开三极管Q2:

1a56f83e7166c8d28b4ad548466e7cc0.png
⑤、三极管Q2打开后饱和导通,此时按键SW1可以松开,完成上电开机的全过程:

8b32267591b1daa2ef14d7b3f152e9f4.png
2、关机过程。
①、在开机状态下,松开按键时,主控芯片的GPIO-In引脚为高电平4.83V:

bc86c73b9e7700a9d749a686eb8de1a2.png
②、按下按键时:

a9eb2cf5a50fae1beee5f0e1b0d96f0d.png
③、因为三极管Q3饱和导通,主控芯片U1的GPIO-In被拉到低电平0V:


8d9a245227feb37dbaa381791a210b61.png
④、主控芯片U1检测到按键被按下,GPIO-Out引脚输出低电平0V:

e8a1dc49c6fda7362b6c4a99c8dc768d.png
⑤、当按键SW1松开后,系统断电关机,完成关机的全过程:


8759d77fa5889f6435086b3a5a537d89.png

6afae2e575fd681ba243fb1a984a0059.jpg
附图:

15deefbb15a9f5db4291c1dcf69631f2.jpg

a3c13793f1944a456abbc0d8ab8825c2.jpg

842e10596bc3a2e0763eb54167676ad5.jpg

d900a771673ff74bba7569c99fb81c64.jpg

1d5f5569601cb972917c578e4f02fc56.jpg

cdea4f128feb1a838794b7afb6fe2fe5.jpg


.

0

主题

96

回帖

11

积分

新手

积分
11
发表于 2025-10-10 20:20:19 | 显示全部楼层
谢谢 楼主  学习  学习

4

主题

678

回帖

794

积分

入门维修师

积分
794
发表于 2025-10-11 14:19:42 | 显示全部楼层
谢谢分享,收藏了

1

主题

962

回帖

1760

积分

初级维修师

积分
1760
发表于 2025-10-14 00:15:30 | 显示全部楼层
感谢楼主的分享
您需要登录后才可以回帖 登录 | 请使用中文注册

本版积分规则

QQ|Archiver|手机版|家电维修论坛 ( 蜀ICP备19011473号-4 川公网安备51102502000164号 )

GMT+8, 2025-12-13 11:10 , Processed in 0.316703 second(s), 23 queries .

Powered by Discuz! X3.5

© 2001-2025 Discuz! Team.

快速回复 返回顶部 返回列表