找回密码
 请使用中文注册
查看: 483|回复: 0

220V通断和过零检测电路方案

[复制链接]
阅读字号:

1613

主题

58

回帖

3万

积分

超级版主

积分
32644
发表于 2025-10-4 09:27:59 | 显示全部楼层 |阅读模式

马上注册,结交更多好友,享用更多功能,让你轻松玩转社区。

您需要 登录 才可以下载或查看,没有账号?请使用中文注册

×

在实际的电路设计中,往往需要用到单片机检测某些信号通断,检测电压有无和交流电过零。



1、3V/5V直流信号检测

对于普通的信号通断检测,常用的使用一个三极管,做一个电平转换,那么对于输入的在一定的范围之内的信号,都可以判断,如下图:

632cef4389bb2e09ab41fc5564873103.png
对于明确的符合规范的信号,甚至可以直接两个二极管:

a07b2ac0d928d8c6348feab6146ebe58.png

2、12V 24V 36V直流信号检测

对于稍微大一点的直流电,三极管不是不可以,但是使用光耦是绝对安全通用性强的一种方式:

1da9aaee08a7fe52f0651353739ff78f.png

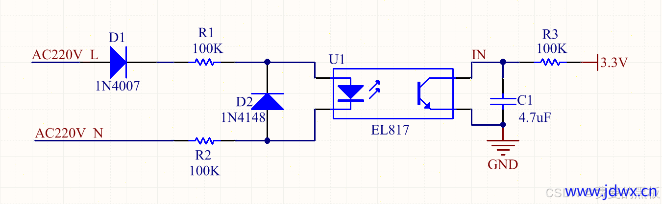
3、220V交流信号检测单向光耦


1c31c000dd7496a476a6513639082555.png
逻辑是这样:

1、当220v断开时,光耦不导通,右侧为一阻容电路,IN的电平经过3.3v上拉是高电平
2、当220v导通时,光耦导通,3.3v经电阻过光耦到地,IN为低电平;
原理是这样:
在交流电的正半周期,交流过限流电阻,光耦导通,3.3v经电阻过光耦到地,IN为低电平。
在交流电的负半周期,光耦不导通,此时IN电压为多少呢? 并不是高电平。原因是电容要充电, 需要一定的时间,时间常数为 100K*4.7uF=0.47s。而220V交流电频率为50Hz,周期为0.02s, 负半周时间只有 0.01s,电容远远没有充满电,所有说IN还是低电平。 这样就实现了在220V断开时IN为高电平,当220V导通时IN为低电平的逻辑。


630638eced7c760935c9e733c87dd194.png
该电路工作原理如下:
当220V断开时,光耦不导通,SIG_IN1为高电平
当220V导通时,在交流电的正半周期,光耦导通,3和4脚近似短路,SIG_IN1为低电平;在交流电的负半周期,光耦不导通,此时SIG_IN1电压为多少呢? 注意并不是高电平,原因是电容要充电,需要一定的时间,时间常数约为t=R30 * C17=100K * 2.2uF=0.22s。而220V交流电频率为50Hz,周期为0.02s,负半周时间只有0.01s,在这个时间内,电容远远没有充满电,所有对单片机来说还是低电平。这样就实现了在220V断开时单片机检测为高电平,在220V导通时单片机检测为低电平的逻辑。
附上实际测量的波形:光耦1脚和SIG_IN1波形图

c4fba4ad4da4b859f8f66d9caaa772f4.png
可以看到在220V导通期间,由于C17不断的充电、放电,电压是一个较低的值,对单片机IO来说是低电平。
针对该电路,有很多网友提出了非常好的问题,在这里把问题和解答也分享给大家。
问题1:图中已经有了D5( 1N4007),反向等于是截止的,那么D8(1N4148)是否多余呢?
回答:反向电压时,理论是截止,完全关断的,但是实际总会有漏电流,加上D8,可以保证落在光耦反向压降不大于1N4148导通压降,防止反向击穿。
问题2:使用PC817的时候,“IN4148的作用是保护光耦不被反向电压击穿”,这个IN4148一定需要吗???

回答:可以不加。理论上1N4007在加反向电压时应该马上截止,但实际上它并不是马上截止的,而是需要一个很短的时间 (反向恢复时间),虽然这个时间很短(1-2us), 但在这个时间会有反方向电压加到光耦输入端,我没有测试过会不会造成损坏,但毕竟是隐患。快速导通二极管1N4148可以防止反向电压引起的损坏。

问题3:保留D8,去掉D5是否可以?

回答:正常是可以的,但是有D5肯定保险一些。反向电压会使D8导通,但毕竟需要压差和时间。有可能会把光耦反向击穿。

问题4:R30,C17可以去掉吗?不接VCC,直接进MCU?

回答:直接进MCU,利用MCU里面的上拉电阻是可以的,如果还是用上面的检测原理,那么外面加一个电容即可。如果把电容也去掉,需要MCU通过软件去判断50Hz的高低电平来判断220V是否通断。

问题5:2.2uf的贴片电容,在持续的充放电,一直在不停的充放电,会导致使用寿命很短吗?

回答:充放电不会影响电容寿命。比较常见的是电解电容在高温下失效。

问题6:如果不用PC817,而是用PC814双向光耦,是否可以?是否能简化电路?

回答:可以,就是成本上会稍高一些。

问题7:R33(100K)和R39(100K)分别置于L,N上,跟一个电阻200K至于一个交流线上,这样有什么好处吗?在安全距离满足的情况下,我觉得是一样的效果,不知,这样的理解是否正确。

回答:2个电阻,每个电阻的功率是1个电阻的一半,电阻选型时就不需要那么大的额定功率了。用两个100K还有一个好处是,把弱电和强电部分隔离开,安全性增强了。

问题8:想请问,电容充满后,往哪放电,如果把电容放在接入220V之后,光耦之前呢?效果会如何?

回答:在交流电的正半周,PC817内部的LED发光,此时充满电的电容就会通过PC817内部的光敏三极管放电。放电电流从PC817的4脚,经光敏三极管,流到3脚,也就是地(同时也是电容另一极)。电容放到光耦前面理论上应该也是可以的,但对电容耐压要求会高好多,成本更高一些。

问题9:这个电路可以用于检测220V直流电的通断吗

回答:当然是可以的。

问题10:你好,我按这个电路连接后,电路中的电流只有零点几毫安,PC817没工作呀

回答:现在的电流大约0.5mA,不过在我这边使用的PC817是可以正常工作的。你的没法工作,那你尝试减小电阻使其电流工作在20mA左右,具体参考你选用的PC817的芯片手册。这个电流同时会影响后端C17电容的放电速度。另外要考虑电阻封装,由于电阻的电压和功率较大,要保证不超过额定值,防止爆了。
注意:220V限流电阻的功耗问题,也可以使用阻容降压:

eab660c969a1b4d91d6159548665adcd.png

5434fa9722a66a67632a75511fe80def.png

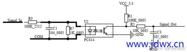
双向光耦

使用双向光耦的话,不管是正半周期还是负半周期,都能够正常的检测到(下图中右边的电容2.2uf,没必要那么大,甚至是可以去掉,图中的电路由上面的电路修改而来,推荐电路因为需要考虑到只有半个周期的通路,所以加了一个稍微大一点的电容,使得充放电的时候保持信号不会变成0),2.2uF 的电容防止过零点时候电压突变。

b744a6450de4d978856479e5ccf78a6a.png

773e96e37dc8e1ccffcdba17f8b0460a.png
图中的Signal_In和COM就是需要检测的信号输入,输入的220V交流或者直流信号,Signal_Out是信号输入端net,可以接入到单片机或者逻辑电路进行弱电信号控制使用。当外部信号有输入的时候,Signal_Out端就输出低电平,如果没有信号输入的话就会输出高电平。
  接下来简单的分析一下这个电路的工作原理,先说一下DC220V信号输入的情况。如果输入信号为DC220V信号的话,信号使发光二极管导通发光,光耦的光敏三极管导通,电容C3经过R5电阻对地放电,电容上的电压下降经过大概几十ms的时间电容上的电压下降为0。如果输入信号为AC220V信号时,由于交流信号存在过零点,当信号处在过零点的时候光耦是关闭状态,这时光敏三极管是截止状态,3.3V电压通过R1和R5给电容充电,但是R1+R3>>R3所以电容的充电速度远小于放电速度,并且信号的过零点的时间占比较小,电容上的电压会接近于0V,在数字电路中就代表了低电平。这个也可以理解成RC低通滤波,将周期脉冲信号的谐波分量滤除,留下直流分量,但是由于正占空比小,直流分量的值可以看做是低电平。

过零检测

为什么需要过零检测,简单来说就是:
为了让使用交流电的系统 更加安全稳定,同时方便对系统进行控制。
我们知道交流电的电压是在一直变化的,如果我们的用电系统开关的时候都处于电压高点,那么这个时候的电流也会对应的比较大,忽然间打开关短对系统会造成一定的 “冲击”,有时候也会产生一些电弧火花,就是所谓的浪涌,这样存在安全隐患,在一些带大功率负载的交流回路中,风险会更大。
如果我们系统能够知道每次过零点的时间,在这个时候去进行开关控制,那么可以使得系统安全稳定。
另外,我们通过检测交流电信号的过零点,可以实现交流电电子设备的开关控制、电流采样和保护功能,在调光开关/调光器、电机调速产品中,可从零点开始控制交流电导通角的大小,实现调光灯具亮度、电机速度的调节。

过零检测电路实际就是一个电压比较器,它的输入信号即为需要进行过零检测的来源信号。其原理是通过对输入信号进行整流和滤波,然后将其与一个基准电平进行比较。当输入信号通过零点时,输出信号会发生跳变,这个跳变就是过零点。

利用二极管导通和光耦隔离特性进行过零检测来改变输出状态。

光耦过零检测


0dd5229f6625eaad7be76a7fe6decebe.png

9397fda01f8201d3467ccb5ca433b5a5.jpg

如果我们做一下整流,也可以使得输出脉冲信号,如下图:

753afa75edbe983633173b87e34d5611.png

比较器/运放过零检测

对于比较器以及后面的三极管而言,我们一般来说需要先降压,然后进行处理,是比较妥当的一种方式,比如下面图的示例:

00eebc3be1ca873de6a4daf99ac0be61.png
上面的设计是脉冲,通过 R22, R21 控制小于 Vcc /101 电压的时候 ( 如果 VCC 为3.3V ,阀门大概在 0.03V ) , 输出 S2 会输出一个高电平信号,因为时间很短,所以结果为脉冲。

当然大家也可以把比较器的 负 输出端连接 GND ,也就是 0V ,然后 + 输入端连接降压后但是不整流的输入(220V的交流变成低压的交流),这样输出 S2 就能形成方波输出,但是不整流需要额外注意一些问题,这里就不详细说明。

三极管/MOS管

对于三极管和 MOS 管来说,与上面的比较器也是类似的,直接上个示意图:

2cf8ba1101a6248c3396645bc0fb9a1a.png
需要说明的是,通过 三极管或者 MOS 管判断的输出脉冲,会比上面使用比较器的脉冲会宽一些。

三极管 0.7V 就导通了,MOS管可能会更大一些,比如有些 1.0V 左右就导通了。

高精度过零检测电路


b8c54fbff3eac57dcabcb260c369cf02.png
该电路由四个二极管1N4148构成全波整流桥;所有电阻的功率为1/8W;光耦OC1可使用4N35。电容C3耐压电压为10V及以上,普通NPN三极管2N3904。交流电过零时输出低电平,交流电未过零时输出高电平。

工作原理:C3随着交流电平时处于充电和放电的状态,此时光耦输出高电平。当交流电每次过零时二极管D5阳极出现负压,三极端基极电压Vb大于发射极电压Ve,三极管Q1导通一次,光耦输出端C输出低电平。
该电路特性如下:
高度精确的电源过零检测
完全隔离且低电压安全输出
超低功耗,最差情况下的功耗<120mW
产生过零点左右对称的脉冲
元器件数量使用少,不需要精密元器件
所有元器件都可以是低电压SMD器件
在所有电压范围(100VAC~240VAC)工作,无需任何修改
兼容50Hz(过零脉冲1ms)和60Hz(过零脉冲0.83ms)
在温度变化时具有高可靠性
成本低廉
其测试波形如下:

5c4b6b9447c25ad93486a77ae0ceda17.png

过零检测芯片

和电平转换或者其他应用电路一样,过零检测也有专门的芯片,当然还是老问题,成本相对前面较高。

过零检测电路

参考电路一:

此电路来源,B站:龙顺宇老师

9186419a4a0491fd0da853f6cd67f183.png

参考电路二:

此电路来源,B站:皆行电子

5768eff39986ae55a2732ea7d6268b3c.png
直接使用示波器查看过零信号,实际的测试结果如下:测试是 OK 的!

d5d3814da734f91b7918f0d7d5409765.png

参考电路三:

8a1dc155d2aef9a021f1965472e48a6d.png

此电路来源,CSDN 转载博文 过零检测电路
参考电路四:

2fbe6834a130151070d9335cae0c8d74.png
参考电路五:

cc1028238c38ea96cb373e6b55e7b2cc.jpg

.
您需要登录后才可以回帖 登录 | 请使用中文注册

本版积分规则

QQ|Archiver|手机版|家电维修论坛 ( 蜀ICP备19011473号-4 川公网安备51102502000164号 )

GMT+8, 2025-12-19 01:06 , Processed in 0.299654 second(s), 23 queries .

Powered by Discuz! X3.5

© 2001-2025 Discuz! Team.

快速回复 返回顶部 返回列表