找回密码
 请使用中文注册

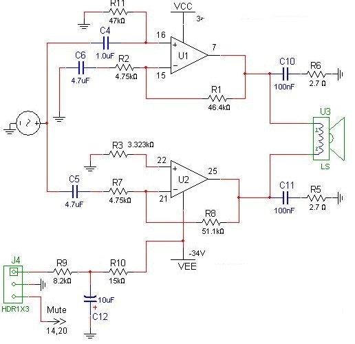
LM4780功放★_电路原理图

2023-5-26 16:52| 发布者: 开心| 查看: 52| 评论: 0

阅读字号:

摘要: LM4780功放电路原理图
    
 
 LM4780功放电路原理图

路过

雷人

握手

鲜花

鸡蛋

最新评论

QQ|Archiver|手机版|家电维修论坛 ( 蜀ICP备19011473号-4 川公网安备51102502000164号 )

GMT+8, 2025-11-20 07:45 , Processed in 0.179831 second(s), 17 queries .

Powered by Discuz! X3.5

© 2001-2025 Discuz! Team.

返回顶部