找回密码
 请使用中文注册

功放★_TDA2004典型应用图纸

2023-5-26 16:46| 发布者: 开心| 查看: 46| 评论: 0

阅读字号:

摘要: TDA2004功放主要参数及实用电路图 TDA2004,音频双功放,单列ll脚封装,输出电流大,负载阻抗低。dianyuan电源电压8—18V。当Vcc=14.4V,Rl=1.6Ω时,输出功率Po=11W×2,Rl=4Ω.Po=6. ...
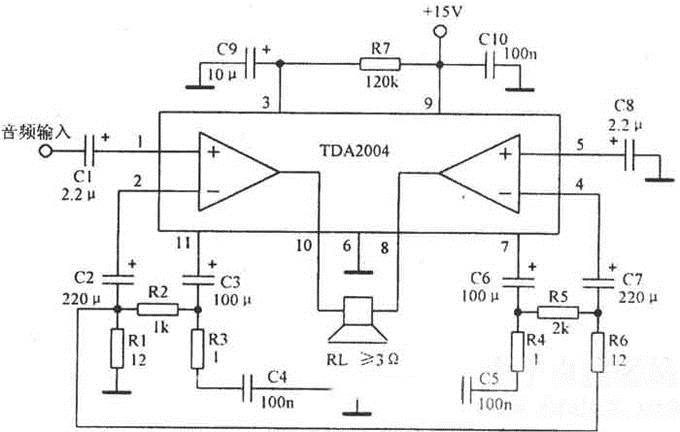
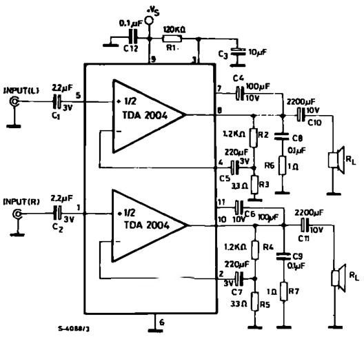
    TDA2004功放主要参数及实用电路图     TDA2004,音频双功放,单列ll脚封装,输出电流大,负载阻抗低。dianyuan电源电压8—18V。当Vcc=14.4V,Rl=1.6Ω时,输出功率Po=11W×2,Rl=4Ω.Po=6.5w×2。典型应用图如下: 
 引脚功能图 
 典型应用电路  

路过

雷人

握手

鲜花

鸡蛋

最新评论

QQ|Archiver|手机版|家电维修论坛 ( 蜀ICP备19011473号-4 川公网安备51102502000164号 )

GMT+8, 2025-11-21 07:06 , Processed in 0.183566 second(s), 17 queries .

Powered by Discuz! X3.5

© 2001-2025 Discuz! Team.

返回顶部