找回密码
 请使用中文注册

LM3875稳压电源型功放★_制作

2023-5-26 16:45| 发布者: 开心| 查看: 48| 评论: 0

阅读字号:

摘要: 单颗LM3875再战江湖-稳压dianyuan电源GAINCLONE集成电路 刚开始学习电子学的时候,对”音响功率放大IC”可没啥好感。那也不奇怪,当年大家搞的都是TBA/TDA系列,比较有$$$$的就玩STK系列, ...
    单颗LM3875再战江湖-稳压dianyuan电源GAINCLONE
集成电路
    刚开始学习电子学的时候,对”音响功率放大IC”可没啥好感。那也不奇怪,当年大家搞的都是TBA/TDA系列,比较有$$$$的就玩STK系列,不过出来的效果都不理想,开大声更糟,只觉得很吵,不好听。当初还不懂音响,也不感兴趣,认定:”IC是用于高速及小型号,音响放大器还是分立元件的好。” 
Overture Series
    高中要毕业的时候,对音响功率放大IC的观念却改了。为何???很简单。偶然看到National Semiconductors 的Overture Series (LM3886) 的datasheet以后,才知道原来有这类高素质的东西。单看技术指标,就知道Overture Series不是省油灯,除了输出功率不是很大,其他如失真,信噪比,转换速率都跟使用分立元件的设计不分上下。
    Jeff Rowland及Enlightened Audio Design 也使用这类IC于他们的产品上,看来有零钱的话,应该弄几颗来玩玩看(不过这愿望得等高中毕业几年后才能实现)。
47 Lab Gaincard,Gainclone & Chipamp
    DIY 迷可要注意啦!没了Gaincard,大家就少了一样可玩的东西了。Gaincard 于1999年推出,售价为USD3300(主机+分离dianyuan电源),标示着较少元件,短讯路/回输路,小平滑电容,大功率变压器。有发烧友就来个大解剖,发现用来放大的竟然是一颗价钱不超过USD3(1000颗)的LM3875!!!这下可好了,咱们DIY迷就来个Gainclone 吧!
     除了NS 的LM3875,LM3886以外,ST 的TDA7293/7294,TI/BB的OPA541/549 都是DIY迷的选择之一。其他较不起眼的如LM1875,TDA2030/2050都有人捧场。可说是Gainclone 造就了 Chipamp 的热潮。
很难想象,体积大约只有25mm x 18mm 的集成电路,竟然能在DIY界掀起一股热潮!第一部Gainclone 
     这可能是DIY生涯中最简单但成功率最高的制作。大部分零件都不差但不是很贵的那种。生涯的第一部Gainclone 就是如此完成的。一开声,有高,有中,也有低,有板有眼,比早期的IC 好的多了。然而在处理较复杂或大动态的音乐信号就差了,但也不至于见不得人,至少比市面上的廉价音响好得多了。
第二部GAINCLONE
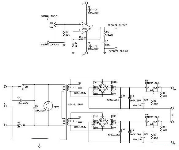
    第一部Gainclone 虽然不是很理想,但也不知不觉听了半年,当中也知道有不少提升办法,不过都没去施行,直到有一天上网看到一篇关于稳压dianyuan电源对于Gainclone 的正面影响………..嘿嘿,有东西搞了!
    采用稳压IC是最流行的作法,尤其是使用LT 者。不过LT 蛮贵的,一颗LT108x 可买一对 Toshiba 音响用功率输出管。因此只好改用NS 的 LM1084。
  整体设计都保留,只加插了IC稳压电路,连工作电压都尽量保持一样,目的就是为了作比较。 
 没多钱买大家都用的LT,只好用LM了。
    组装完毕,试听一下,Well,整体声音比之前的提升了许多,主要是细节多了,定位更准确,至于之前所担心的低音是否会减速的问题却没出现。不过很肯定的是,之前的 Gainclone 肯定要被打入冷宫了。

路过

雷人

握手

鲜花

鸡蛋

最新评论

QQ|Archiver|手机版|家电维修论坛 ( 蜀ICP备19011473号-4 川公网安备51102502000164号 )

GMT+8, 2025-11-22 13:55 , Processed in 0.193713 second(s), 17 queries .

Powered by Discuz! X3.5

© 2001-2025 Discuz! Team.

返回顶部