找回密码
 请使用中文注册

LM4780并联输出功放★_制作图纸

2023-5-26 16:45| 发布者: 开心| 查看: 40| 评论: 0

阅读字号:

摘要: 美国国家半导体的LM4780芯片是一款立体声音频放大器,可以为每一声道连续提供平均高达60W的输出功率。 LM4780有“蜈蚣脚”IC之称!号称2*LM3886,我曾经记得有款进口的乐林功放采用数片 ...
    美国国家半导体的LM4780芯片是一款立体声音频放大器,可以为每一声道连续提供平均高达60W的输出功率。    LM4780有“蜈蚣脚”IC之称!号称2*LM3886,我曾经记得有款进口的乐林功放采用数片3886并联输出,作为并联方面,4780应该比3886具有优势。 
 有两块LM4780时,可以考虑做并联功放:
    可以试试将同一块板子(不是IC)输出、输入并联。。。做成并联功放的——这块PCB设计时就考虑到方便这样干。
    不过。。。如果你并联的话,板上那四只决定放大倍数的电阻(即与-输入端相连的四只电阻)最好在事前用数字表配一配,以让两块放大器的放大倍数严格一致。另外,将+输入端的15K增大,比如增大至47K,以免输入阻抗过低。
    装机时,可以试试在输出的喇叭接线柱跨接2。7欧姆串0。1U电容的茹贝尔网络,增强功放的稳定性,以期获得音质的改善。
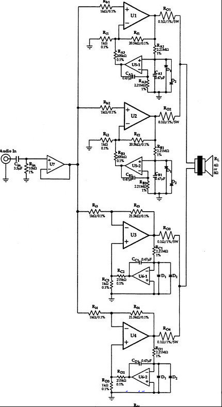
再来张多组并联的图 
 试验中还发现:
1.LM4780的低音明显比LM3875好,扎实有力了许多。比较之下,特别是比并联的LM4780比较,LM3875的低音虚和浮的。
2.比LM3875的高音去得更尽,换言之,LM3875重放不出来的细节(可能是被我校音校掉了,呵呵)和超高频,他能表现出来。
3.LM4780不并联的声音好(现在反过来了。。。呵呵),细节多,高音比并联时少了毛躁感,音场退后。。。我的dianyuan电源是1000U小电容。但低音的量不少,但规模感和大气感比不上并联的。

路过

雷人

握手

鲜花

鸡蛋

最新评论

QQ|Archiver|手机版|家电维修论坛 ( 蜀ICP备19011473号-4 川公网安备51102502000164号 )

GMT+8, 2025-11-22 23:41 , Processed in 0.175220 second(s), 17 queries .

Powered by Discuz! X3.5

© 2001-2025 Discuz! Team.

返回顶部