找回密码
 请使用中文注册

2片LM3886并联功放★_制作

2023-5-26 16:41| 发布者: 开心| 查看: 39| 评论: 0

阅读字号:

摘要: LM3886是美国国家半导体公司90年代新出的一款带过压、过高温保护的高保真大功率音乐IC,其外围电路简单、制作方便。其性能如下:·VCC=±28V OUTPUT=68W/4Ω、38W/8Ω·VCC=±35V OUTPUT=5 ...
    LM3886是美国国家半导体公司90年代新出的一款带过压、过高温保护的高保真大功率音乐IC,其外围电路简单、制作方便。
其性能如下:
·VCC=±28V OUTPUT=68W/4Ω、38W/8Ω
·VCC=±35V OUTPUT=50W/8Ω
·峰值功率:135W
·信噪比≥92db
·转换率:19V/us
·互调失真:0.04%
·11脚TO-220封装
·静音功能
·SPiKeTM保护功能
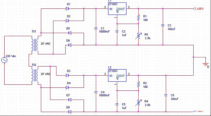
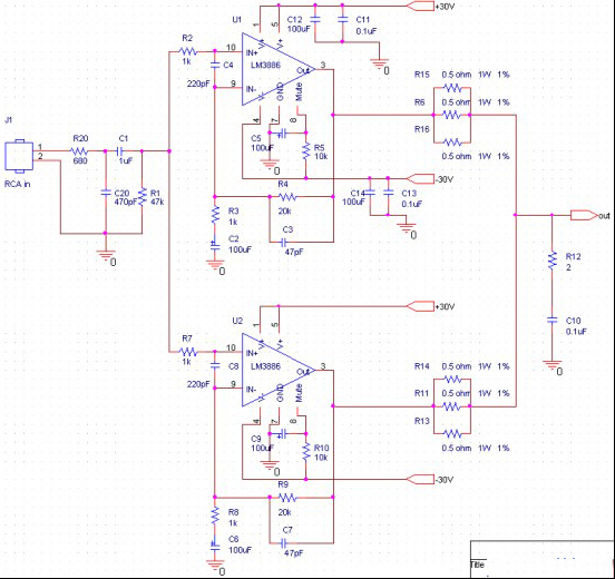
    此IC在音响方面运用极广,应该只要DIY的朋友应该接触过,世界著名音响厂家曾用极普通的制作高档的昂贵的功放!以下为国外DIY的多片LM3886功放制作电路,一个声道采用两片lm3886并联。 
 
 
 
 

路过

雷人

握手

鲜花

鸡蛋

最新评论

QQ|Archiver|手机版|家电维修论坛 ( 蜀ICP备19011473号-4 川公网安备51102502000164号 )

GMT+8, 2025-11-21 07:06 , Processed in 0.087181 second(s), 17 queries .

Powered by Discuz! X3.5

© 2001-2025 Discuz! Team.

返回顶部