找回密码
 请使用中文注册

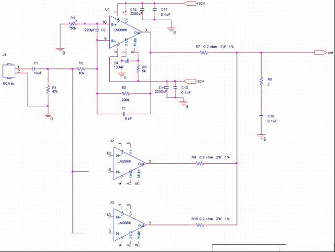
3片LM3886并联功放★_制作

2023-5-26 16:41| 发布者: 开心| 查看: 31| 评论: 0

阅读字号:

摘要: 电路图如下 双面电路印刷板
    
 电路图如下 
双面电路印刷板 

路过

雷人

握手

鲜花

鸡蛋

最新评论

QQ|Archiver|手机版|家电维修论坛 ( 蜀ICP备19011473号-4 川公网安备51102502000164号 )

GMT+8, 2025-11-21 05:28 , Processed in 0.195551 second(s), 17 queries .

Powered by Discuz! X3.5

© 2001-2025 Discuz! Team.

返回顶部