找回密码
 请使用中文注册

电磁炉工作原理

2023-5-14 11:30| 发布者: 开心| 查看: 56| 评论: 0

阅读字号:

摘要: 家电维修社欢迎你!电磁炉是应用电磁感应原理对食品进行加热的。电磁炉的炉面是耐热陶瓷板,交变电流通过陶瓷板下方的线圈产生磁场,磁场内的磁力线穿过铁锅、不锈钢锅等底部时,产生涡流,令锅底迅速发热,达到加热 ...
    家电维修社欢迎你!【温度wd】检测,电流过流检测,超压欠压检测,振荡信号检测,风扇控制,数码管显示控制,LED 控制,蜂鸣器控制,系统启动控制。 
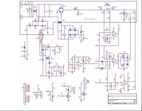
功率板电路分析 

交流电220V 经过前端滤波处理,通过整流桥,变成大约310v 左右的直流电,通过MCU控制IGBT 的导通和关闭,来控制加热线圈的工作状态。  
开关dianyuan电源部分采用TI 公司最新推出的集成电路VIPer12A,来实现不同电压的输出,AC 接入后经过半波整流,接到VIPer12A 的电压输入脚,输出端通过稳压变压的方式来得到18V 和5V 直流电,为IC 和其他外围元件提供dianyuan电源。  
电路中包含有电流检测部分,通过电流互感器将总回路的电流按比较缩小后,通过整流,变成直流,连接电阻到地,系统通过检查电阻端的电压来判断回路的电流大小。同时回路电流若超过一定值后,通过另一端的保护信号反馈到IGBT 的控制端,将控制信号拉低,使IGBT 停止工作,同时送到MCU,让系统停止工作,并产生报警信号。 
控制板电路分析 

此资料来源:www.jdwx.cn 转载请注明出处!
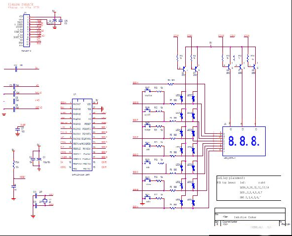
主控板中主要由MCU,数码管,发光二极管,按键,复位电路组成,数码管采用共阳型的,发光二极管驱动方法为动态扫描,按键与SEG 线复用,控制COM 口,回读SEG 【存储器数据】的I/O 来扫描按键。复位电路为低电压复位电路,当电压低于2.6V 时,系统产生复位。 

系统软件设计主流程采用分时结构,在每个不同的时间片进行不同的工作,时间片可以对动态扫描的LED进行定时刷新和扫描,方便程序控制。 
工作时采用时间轮循的方式,能有效的利用时间资源。过程中主要通过标志的方式将信息传递到其他模块。 
中断程序 
电流过流中断是整个系统唯一的中断,当产生中断时,系统马上停止控制信号,然后置电流过流标志,让系统在其他地方检测过流的状态是否持续3 秒,若是,则产生电流过流的报警信号,系统停止工作。 
功率调节模块系统需要根据外部电压和电流的大小,来计算是否已经达到了设定的功率值,通过比较后的功率大小关系来调整PWM 值,以输出比较恒定的功率。 
假设外部电压为V1, 
MCU 检测到的电压值V2,根据电路计算得: 
V2=5.1*V1/(330+5.1) 
得到的A/D 值DATA 为: 
DATA=V2*256/5 
外部电流和MCU 通过转换的电压的测试值的关系为: 
外部电流值/转换后的电压=2.4 
根据上述关系来换算功率值的大小: 
P=V*I=0.06*AD(V)*AD(I) 
推出:AD(I)=100*P/(6*AD(V)) 
确定AD(I)后,再通过调整PWM 值,以使AD(I)达到计算的值。 
系统资源分配
  12友情提示,文章来自互联网收集,欢迎你到论坛技术交流请点击这里www.jdwx.cn   12 / 2 页
12

路过

雷人

握手

鲜花

鸡蛋

最新评论

QQ|Archiver|手机版|家电维修论坛 ( 蜀ICP备19011473号-4 川公网安备51102502000164号 )

GMT+8, 2025-10-30 03:14 , Processed in 0.144976 second(s), 17 queries .

Powered by Discuz! X3.5

© 2001-2025 Discuz! Team.

返回顶部