找回密码
 请使用中文注册

油烟净化器的工作原理与常见检修思路

2023-5-14 11:28| 发布者: 开心| 查看: 43| 评论: 0

阅读字号:

摘要: 油烟净化器主要用于饭店、餐厅、学校食堂等场所,对厨房排放的油烟进行净化处理,其工作原理如下:220V交流电经整流滤波后得到300V直流电,供给逆变电路,输出高压,加到空气流通网上,烧化油烟,从而 ...
    油烟净化器主要用于饭店、餐厅、学校食堂等场所,对厨房排放的油烟进行净化处理,其工作原理如下:220V交流电经整流滤波后得到300V直流电,供给逆变电路,输出高压,加到空气流通网上,烧化油烟,从而达到净化空气的目的。由于该设备工作于潮湿的环境中,高压电路易损坏,加之图纸资料匮乏、芯片型号被抹去等原因造成维修困难。为此,笔者实绘出该类机器电路,其高压产生电路如图1所示。
  
 
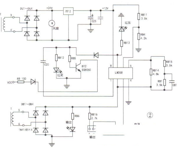
          IR2153系美国IR公司生产,是一种双通道、栅极驱动、高压高速功率器件的驱动芯片。主要用于电机调速、电源变换等功率驱动。IR2153①脚(VCC)得电后(电压约为15.6V),⑥、⑦脚输出驱动脉冲,控制Q1、Q2交替导通。当Q1导通时,电流通路: +300V->Q1->T的②-①绕组->C22->GND;当Q2导通时,电流通路:C22->T的①-②绕组->Q2->GND。高压变压器T的③-④绕组的感应电压经DU1~DU4整流后,输出24V,-路供给风扇,另路通过7812稳压后输出12V,供给运算放大器LM358 ,如图2所示。
  
 
          T的⑤-⑥绕组的感应电压经DB1~DB4整流后,其脉冲作为LM358的基准电压。
          如果电路过压或过流,LM358①脚输出高电平,BT2(SS8050 )导通,IR2153①脚工作电压VCC被大幅拉低,IR2153停止工作。
  故障表现为1:上电后所有指示灯不亮,高压无输出,风扇不转。
  故障原因分析:首先测量IR2153①脚电压,如果电压正常(约15.6V),则更换IR2153;如果电压太低,先检查RD3、D23、C24(见图1)及BT2.LM358等元件(见图2),然后代换IR2153。
           另外,如果IR2153①脚电压太低,也可先拆下IR2153,,上电后测IR2153①脚焊盘处电压,若电压正常,则可判断IR2153内部损坏。
  故障表现为2:上电后电源指示灯闪烁,电压间歇性输出。
  故障原因分析:此故障系IR2153①脚电压不稳定所致,其原因为稳压二极管D23性能不良,换新即可。
  故障表现为3:高压输出正常,但电风扇不转。
  故障原因分析:测量7812的输入端电压,若24V电压异常,则更换电风扇。
  故障表现为4:间歇性输出,并且过流和过压指示灯全亮。
  故障原因分析:首先更换LM358,如果故障依旧,则代换BT2(SS8050),如果没有贴片式的三极管,可换用直插式三极管S8050。

路过

雷人

握手

鲜花

鸡蛋

最新评论

QQ|Archiver|手机版|家电维修论坛 ( 蜀ICP备19011473号-4 川公网安备51102502000164号 )

GMT+8, 2025-11-12 07:22 , Processed in 0.176080 second(s), 17 queries .

Powered by Discuz! X3.5

© 2001-2025 Discuz! Team.

返回顶部