找回密码
 请使用中文注册

苏泊尔CB2013-Z4-A1主板常见的检修思路

2023-5-14 11:24| 发布者: 开心| 查看: 187| 评论: 0

阅读字号:

摘要: 苏泊尔CB2013-Z4-A1型主板是CB2013-Z4-A0型板的改进版,用在苏泊尔CB14~CB20系列电磁炉中,社会拥有量大。 故障表现为1:上电后显示“E3”或“E4”代码。 故障原因分析:在该型主板代码中, E3”表示市电电压升高( ...
    苏泊尔CB2013-Z4-A1型主板是CB2013-Z4-A0型板的改进版,用在苏泊尔CB14~CB20系列电磁炉中,社会拥有量大。
  故障表现为1:上电后显示“E3”或“E4”代码。
  故障原因分析:在该型主板代码中, E3”表示市电电压升高(高于AC265V),"E4"表示市电电压过低(低于AC110V )。该型板的市电检测电路如图1所示。IC1(6204 )①脚通过由D3.D4.R136.R152、R155、Ec1等元件组成的分压电路对市电进行取样。正常时EC1两端电压约为2.6V ,EC1两端的在路电阻(用数字万用表电阻挡测量)约为26k。实修发现,R136.R152开路较常见。另外,正常时D3.D4的负极电压为直流220V ,如果约为110V,即可判断D3或者是D4开路,更换即可。
  

  故障表现为2:一直间歇性加热。
  故障原因分析:遇到这种故障时,首先查看机器的当前功率设置,若功率低于1kW,间歇加热是正常状态,不是故障;若功率不小于1.2kW ,则表明电路有故障。实修时,选择“火锅"功能,功率选择1.6kW,用钳形电流表测量整机电流,正常时约为7A。如果整机电流大幅变化(低至零点几安,高达9A~10A),就会出现间歇加热现象。这时检测IC1⑨脚及其外围电路,相关电路如图2所示。重点检测康铜丝KT1接触是否完好,康铜丝本身较少损坏,但是焊接点接触不好较为常见。另外,可调电阻VR1(2k)因受潮易出现氧化现象,导致触点接触不良。若VR1损坏,换用相同型号的可调电阻即可。或者直接用一只1k的电阻跨接在已损坏的VR1的①、③脚间也可以。正常时,IC1的⑨脚(电流检测脚)在路电阻约为6.7k(用数字万用表电阻挡测量)。
  

  故障表现为3:刚开始的一两分钟加热正常,然后间歇加热,有时显示故障代码“E2”。
  故障原因分析:此故障的原因应是IGBT管过热,产生了热保护现象。首先检查散热风扇的进风口是否通畅。电磁炉长期使用后,油污灰尘易堵塞进风口。然后检查康铜丝KT1的焊点是否正常,接着检查散热风机运转是否正常。若风机转速不够,则先检查风机工作电压18V是否正常,随后代换风机;最后检查发热盘上的温度传感器。笔者曾多次遇到温度传感器的插座和线路板接触不好的现象。
  故障表现为4:不通电。
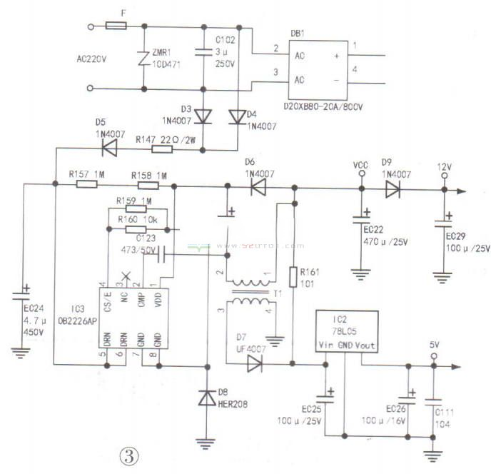
  故障原因分析:首先检查12.5A保险F,如果正常,则检查低压电源电路,如图3所示。如电容EC24(4.7pF/400V)两端电压为正常值300V,则检查IC3( OB2226AP )外围元件,其中电阻R157.R158开路,变压器T1受潮绕组开路,二极管D7.D9击穿较为常见。如果EC24两端电压为0V,则检查R147 (2202/2W,要求是线绕电阻,不能换用普通的碳膜电阻)。如果R147损坏,往往IC3已短路,R159( 1M)、R160( 10k)已开路。另外,EC24 受市电升高影响易短路或漏电。
  

          提示:IC3易损坏的原因是IC3的安装位置靠近散热孔,用户在烧水时水满溢出,导致IC3进水损坏并连带损坏R159 .R160。如果12.5A保险管F已熔断,这表明后级电路严重短路。这时首先检查ZMR1(过压保护器),C102(电网滤波电容),D3.D4(低压电源电路整流二极管),然后检查IGBT管(型号是H20R1203或H25R1353)。IGBT管损坏往往会连带损坏整流桥堆DB1。如果IGBT管已损坏,不要轻易更换试机,需要按下列步骤检查,以避免再次损坏:
  第1步:先拆除IGBT管和保险管,目测主板上有无油污或水渍,如果有,则用清洁剂将主板清洗干净。
  第2步:检查谐振电路,如图4所示。重点检查C4 (5uF).C108 (0.33uF).L1 和KT1,并检查发热盘的两个接线柱是否接触良好。
  

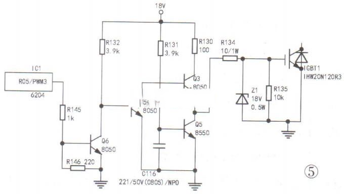
  第3步:检查驱动电路,如图5所示,重点检查或代换Q3~Q6和z1(18V稳压二极管)8050型三极管可用贴片元件J3Y代换,8550型三极管可用贴片元件2TY代换。
  

  第4步:换新IGBT管(注:市场上的IGBT管有很多劣质元件),并在安装时抹上导热硅脂。先不安装12.5A的保险管和电网滤波电容C102(2uF),保险管用1只60W~100W/220V的白炽灯泡代替。
  第5步:上电开机,这时灯泡应完全不亮。测量C4和EC24两端电压,应为260V~320V (具体值视市电电压高低而定),Ic2(7805 )输出电压应为稳定的5V,EC22两端电压应为18V。IGBT管的①脚电压为0V。若上述某电压异常,则检查相关电路。
  第6步:检查散热风扇。若扇叶油污太多,则先清除。
  第7步:安装上12.5A保险和C102试机。
  故障表现为5:上电后显示“E0"代码,也听不到检锅时的“滋滋”声。
  故障原因分析:本故障的常见原因有以下两个:一是发热盘(铝线发热盘)的引脚已烧断一只,或是主板上的接线桩已脱焊(补焊好即可)。如果发热盘的接线端子严重发黑,则需更换端子,也可用压线钳重新制作一一个接线端子(制作端子时,要将铝线表面的绝缘漆清除干净);二是IGBT管的G、E极击穿,或者谐振电容C108开路,更换即可。
  故障表现为6:上电后显示代码E1,能够听到锅底发出的间歇“滋滋”声;有时候显示正常,但一直在检锅,不加热。
  故障原因分析:此故障俗称“不检锅故障”,重点检查同步电路,具体电路如图6所示。路信号经R106.R107与R103.R104分压后送到IC1的⑤脚(该脚对地阻值为3k),另一路信号经R120.R117.R118与R123.R124分压后送到IC1的④脚(④脚对地阻值为7.2k),第三路信号经R125送到IC1的⑤脚(①脚对地电阻值为3.8k)。实修发现,上述电阻中的330k电阻易损坏,更换时要求新电阻阻值误差极小。
  

  故障表现为7:上电后显示“E5”或“E6"代码。
  故障原因分析:“E5"或“E6"代码表示主传感器(位于发热盘中间,又称炉面温度传感器)开路或短路。该型主板的主传感器RT1外围电路如图7所示。RT1在常温下的阻值是100k,和其他大多数电磁炉的温度传感器通用。另外,在检修此类故障时,要注意散热风扇的工作状态,以免走弯路。
  

路过

雷人

握手

鲜花

鸡蛋

最新评论

QQ|Archiver|手机版|家电维修论坛 ( 蜀ICP备19011473号-4 川公网安备51102502000164号 )

GMT+8, 2026-1-13 09:40 , Processed in 0.181186 second(s), 17 queries .

Powered by Discuz! X3.5

© 2001-2025 Discuz! Team.

返回顶部