找回密码
 请使用中文注册

智能家电常用新型传感器电路原理图精讲(上)

2023-5-14 11:23| 发布者: 开心| 查看: 50| 评论: 0

阅读字号:

摘要: 传感器是智能家电控制系统的信息检测装置,是智能家电的“感觉器官”,其作用非常重要,它不仅能正确地感受到被测量的信息,还能将感受到的信息按照一定规律转换成电信号, 以便控制系统准确、及时、科学 ...
    传感器是智能家电控制系统的信息检测装置,是智能家电的“感觉器官”,其作用非常重要,它不仅能正确地感受到被测量的信息,还能将感受到的信息按照一定规律转换成电信号, 以便控制系统准确、及时、科学地发出控制信号,从而使家用电器的智能化程度更高、功能更强,运行更加高效、安全、可靠。根据传感器检测信息的种类,传感器可分为光敏、温敏、声敏、气敏、压敏等多类,这些敏感元件与转换元件组成各类传感器电路。下面就智能家电中常用新型传感器电路进行简要分析,供维修时参考。
  1.空气质量传感器
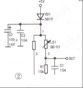
          空气质量传感器用于检测空气中的污染物浓度,广泛用于空气净化器、新风机、新型空调等电器中。该传感器探头多采用QS-01型二氧化锡半导体气敏管,其外壳为塑料,有3个引脚,如图1所示。
  


         QS-01型气敏管内置加热器及金属氧.化物半导体,其工作电压为4.5V~5.5V,对各种空气污染源有很高的灵敏度,并且响应时间很快功耗极低,输出特性较好,仅用简单的电路,就可以将污染物气体浓度转换成对应的电信号输出,其典型应用电路如图2所示。在空气质量较好时,OUT端电压约为3.9V;当空气中杂质浓度较高时,传感器LS1的阻值减少,OUT端电压升高。
  


  2.烟雾传感器
          烟雾传感器采用光电感烟器件,利用烟雾能够让光线发生漫反射和折射这-原理制作而成,广泛用于商场、宾馆、仓库、机房、住宅等场所进行火灾安全检测。QM-N5型气敏管是常见的烟雾传感器探头,其形如图3所示。
  


          在无烟环境下,QM-N5型气敏管两输出端间的阻值为数+千欧姆;在有烟雾环境下,其阻值会降到数千欧姆。QM-N5型气敏管和电压比较器IC1(LM358 )组成烟雾传感器电路,供电为4.5V~5.5V,如图4所示。
  


         ALARM端接低电平触发有效的报警电路。当气敏传感器未检测到烟雾时,其B端输出低电平,IC1组成的比较器输出低电平,VT1截止,ALARM端电压约为4.7V ,报警电路不发声。当气敏传感器检测到烟雾时,其A与B之间的电阻值会迅速下降,B端输出电压经Rp1分压后送到IC1③脚,使到IC1③脚电压大于②脚电压,其①脚输出高电平,VT1导通,ALARM端电压约为0V,报警电路发声,以告知烟雾超出了设定值。
  3.声光传感器
         声光传感器主要用于灯具、智能音/视频电器等产品中其典型应用电路如图5所示。
  


         IC1(NE555)、话筒MIC、光敏电阻MG-52B与三极管VT1.VT2等元件组成单稳态触发器,VT3为反相输出电路。IC1是一块应用非常广泛的时基集成块,其引脚功能见表1。
  


        S1为光控开关,当S1断开时,光敏电阻LDR(MG -52B )未连入电路,IC1的④脚为高电平,以IC1为中心组成的单稳态触发器正常工作。当没声音信号时,VT1导通,其集电极为低电平,VT2截止,IC1②脚为高电平,IC1③脚输出低电平,VT3截止,信号输出端(OuT)为高电平(约4.4V)。当有声音信号时,低电平信号耦合到VT1的基极.VT1截止,其集电极输出高电平,VT2导通,IC1②脚获得低电平触发信号,③脚输出高电平,信号指示灯LED2亮,OUT端为低电平(约0V)。一段时间后,单稳态触发器又回到未触发状态。调节Rp,可调节触发时间长短。闭合开关S1后,光敏电阻接入电路工作。当光敏电阻受到强光照射时,光敏电阻阻值变小,IC1④脚变为低电平,IC1停止工作,VOUT端输出高电平。当无光照射光敏电阻时,光敏电阻阻值很大,IC1④脚为高电平,IC1正常工作,其工作过程与上述S1断开时的工作过程相同。
  4.金属传感器
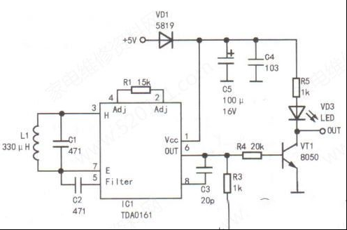
          顾名思义,金属传感器就是检测待测物体是否为金属的传感器。该传感器广泛用于考场地铁站、火车站机场等安检设 备中,以检查考 生或乘客是否携带有金属物品(如枪支、刀具、手机等)。TDA0161是意法半导体公司(ST Microelee-tronics)生产的一款接近传感器(指以无需接触检测对象进行检测的传感器)芯片,通过检测高频涡流损耗的细微变化来判断被检物体是否为金属体。该IC外接谐振电路,工作电压为5V~12V,如图6所示。
  


         当无金属物体接近电感L1时,电感L1与电容C1并联高频谐振,IC1⑥脚输出低电平,三极管VT1截止,OUT端输出高电平(约3.1V),指示灯VD3不亮。当有金属物体接近L1时,因金属内部产生高频涡流,吸收振荡器能量,从而造成谐振停振,这时IC1⑥脚输出为高电平,VT1导通,OUT端输出低电平(约oV),VD3亮。
  5.模拟温度传感器
           模拟温度传感器电路输出随温度变化的模拟电压,其典型应用电路如图7所示。
  


          IC1是温度传感器,常采用LM35系列传感器。该系IC是电压输出式集成温度传感器,采用3脚封装,其外形类似普通三极管,如图8所示。IC1内置温度检测、高增益放大与补偿电路,不需要额外的校准处理即可达到±1/4°C的精度,可在4V~20V供电范围内可靠地工作,其②脚输出电压与摄氏温标呈线性关系,在0C时输出电压为0V,每升高1C,输出电压增加10mV。
  


  6.数字温度传感器
         数字温度传感器电路输出随温度变化的数字信号,其典型应用电路如图9所示。
  


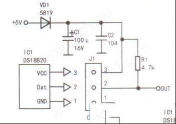
         IC1是一款具有单总线结构的9位温度传感器,常用型号是DS18B20。该传感器内置温度测量、A/D转换和总线接口,可以直接与单片机连接,无需再接A/D转换电路,具有测量范围责(-55C~+125C).精度高(0.06259C )等优点;采月3脚封装,其外形类似普通三极管,如图10所示。
  


         IC1②脚(需外接.上拉电阻)为数据输入或辅出端,与单片机相连,单片机根据协议读取温度娄据。须注意的是,与IC1②脚相连的后级电路应采用OC (集电极开路)或OD(漏极开路)结构,否则易烧坏IC1。
  7.震动传感器
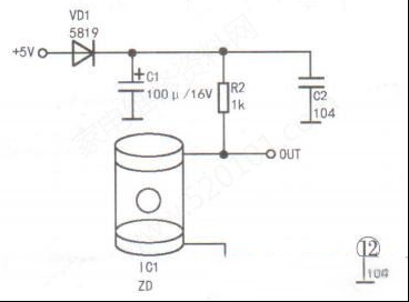
         震动传感器(zD)广泛应用于汽车、摩托车、防盗门等防盗系统中,具有成本低、灵敏度高工作稳定可靠,振动检测可调节范围大的优点,其外形如图11所示。
  


         该传感器内部安装有压电陶瓷片与弹簧重锤,工作电压为4.5V~5.5V,能检测机械运动与震动如速度、频率等物理量,并将其转换成电信号,如图12所示。OUT端为震动传感器信号输出端,无震动时,OUT端电压为低电平(约0V);有震动时,OUT端电压在1.5V~3.5V之间变化。
  


  8.压力传感器
         压力传感器广泛用于电子秤、全自动洗衣机等电器中,其敏感元件通常采用电阻应变片,工作原理如下:当电阻应变片受到压力时,电阻应变片先将弹性元件的形变转换为阻值变化,然后通过转换电路将其转换成电压信号或电流信号,最后由模拟放大电路将电压信号或电流信号放大后输出,其典型应用电路如图13所示。为了保证压力传感器的灵敏度与稳定性,须为压力传感器提供一个大电流、纹波系数小、动态电流变化大且电压稳定的电源,通常采用正负双电源和二次稳压方式。
  


         +12V电压经过VD1.VD2单向导通保护和C2~C5滤波后,获得+12V和-12V直流电压输出。调整管VT1和IC2(TL431)等元件组成串联稳压电路,输出二次稳定电压vcz(约10V),用作基准调节电压,供给压力传感模拟放大电路以ICI(LM324)为核心组成,IC1A和IC1B组成了平衡对称双输入、双输出的差动放大电路,ICIC对差动放大电路的输出信号进行放大,并送给ICID再次进行放大。RP1的作用是对IC1A.IC1B的增益进行调整,使之相同。电阻R1.R5分别是IC1A.IC1B的反馈电阻,电阻R3.R12分别是IC1C.IC1D的反馈电阻。在压力传感器未受到压力时,IC1A、IC1B③、⑤脚的输入信号电压均为0V,此时ICID②脚电压应为0V。为此,ICID②脚外接零电位电路。R8、RP2.R9串联,两端分别接+12V和一12V电压,调整电位器RP2使①脚的静态电压为0V。-旦RP2连入电路的阻值确定,就不能改变,否则就会出现称量不准的现象。
         本文未结束,请继续阅读《智能家电常用新型传感器电路原理图精讲(中)》

路过

雷人

握手

鲜花

鸡蛋

最新评论

QQ|Archiver|手机版|家电维修论坛 ( 蜀ICP备19011473号-4 川公网安备51102502000164号 )

GMT+8, 2026-1-13 09:40 , Processed in 0.192266 second(s), 17 queries .

Powered by Discuz! X3.5

© 2001-2025 Discuz! Team.

返回顶部