找回密码
 请使用中文注册

智能家电常用新型传感器电路原理精讲(下)

2023-5-14 11:21| 发布者: 开心| 查看: 144| 评论: 0

阅读字号:

摘要: 本文接续上一篇文章《智能家电常用新型传感器电路原理精讲(中)》。 15.酒精传感器 在酒精传感器电路中,通常用QM-J3型气敏管来检测酒精气味。该探头供电为4.5V〜5.5V,外形如图25所示。 QM-J3 ...
    本文接续上一篇文章《智能家电常用新型传感器电路原理精讲(中)》。
  15.酒精传感器
         在酒精传感器电路中,通常用QM-J3型气敏管来检测酒精气味。该探头供电为4.5V〜5.5V,外形如图25所示。
  
 
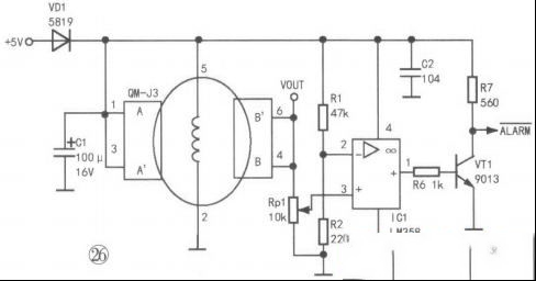
         QM-J3型气敏管将酒精气味转换成电信号,然后送给IC1(LM358)进行放大,如图26所示。
  
 
        ALARM端接低电平触发有效的报警电路。QM-J3型气敏管A、B端间的阻值随酒精浓度变化而变化,在低浓度环境中为数十千欧姆,在高浓度环境中为数千欧姆。当QM-J3型气敏传感器未检测到酒精气味时,其B端输出低电平,由IC1组成的比较器输出低电平,VT1截止,ALARM端电压约为4.3V,报警电路不发声。若环境中酒精浓度较高,QM-J3型气敏管A与B之间的电阻值会迅速下降,13端输出电压(VOUT电压大小反映酒精浓度高低)经过Rpl分压后加到IC1的③脚,使得③脚电压高于②脚电压,这时IC1的①脚输出高电平,ALARM端电压约为0V,报警电路发声。
  16.热敏传感器
         热敏传感器通常采用对环境温度敏感的热敏电阻作为探头。热敏电阻分为正温度系数热敏电阻和负温度系数热敏电阻两大类,前者的阻值随温度升高而增大,后者的阻值随温度升高而降低。PT100是一款常见的正温度系数热敏电阻,其外形如图27所示。
  
 
         该电阻在温度为0P、50P、100七和200P的阻值分别为10()0、119.4C、138.50和175.90。
  
 
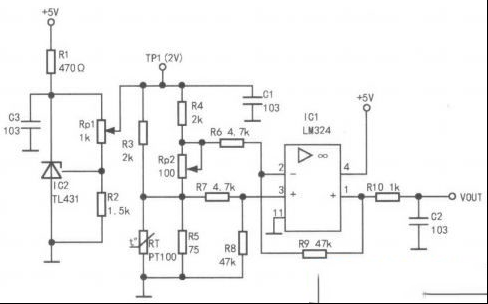
         由PT100组成的热敏传感器电路如图28所示,其供电电压VCC为4.5V-5.5VoRT是PT100型热敏电阻,IC1(LM324)是四运算放大器(这里只用了其中一个运算放大器),其②脚是反相输入端,③脚是同相输入端,电位器RP2用于调整②脚的参考电位。
         当温度变化时,RT阻值变化③脚电压随之变化,这一变化的电压经IC1比较放大后从①脚输出,即VOUT端电压的高低就代表了温度的高低。负温度系数热敏电阻(NTC)测量范围一般为TOP〜+300P。采用负温度系数热敏电阻(NTC材料)的传感器多用于电磁炉、智能电饭煲等电器的检温电路中,典型应用电路如图29所示。
  
 
         若电器对温度检测精度要求较高,则安装三端精密稳压器TL431UC1)及其外围元件,并且VCC端接Vref电压;若电器对温度检测的精度要求不高,则不安装IC1及其外围元件,VCC接5V电压。热敏电阻RT1与R3串联,对VCC分压,温度变化,RT1的阻值变化,则分压值(即VOUT端电压)也随之变化,单片机根据VOUT端电压判断当前温度。
  17.超声波传感器
         超声波是指振动频率高于20kHz的机械波,它具有频率高、波长短、方向性好等优点。超声波传感器是将超声波信号转换成其他能量信号(通常是电信号)的传感器,其外形如图30所示。
  
 
         在新型电子产品中,超声波传感器主要用于测量距离,其探头成对出现,一个用于发射,另一个用于接收,其典型应用电路如图31所示。
  
 
         LS1是超声波接收转换器,LS2是超声波发射转换器,虽然这两者外形相同,并且均是利用晶体压电谐振原理工作,但工作状态不同,所以其内部结构也略有差异。Transmit是发送信号输入端,通常输入频率约40kHz的方波;Receive是接收信号状态输出端,未接收到信号时该端电压约为4.4V,接收到信号后该端电压降至约2.5VOIC1(74LS04)是一块六输入反相器,内置6个独立的非门。
         从Transmit端输入的脉冲一路直接加给IC1CJC1F,另一路经IC1D反相后加给IC1AJC1B,则IC1⑥、⑫脚与②、④脚输出极性相反的脉冲加给LS2两极。因该脉冲信号频率约等于LS2内部压电晶片的固有振荡频率,则压电晶片产生共振,并带动共振板振动从而发出超声波。
         当传感器前方有物体遮挡时,LS1内部的共振板接收到超声波,压电片振动,将机械能转换为电信号,送给IC2(CX20106A)①脚。IC2是一款红外线检波接收专用芯片,常用在彩电、影碟机等的红外遥控接收电路中。考虑到红外遥控常用的载波频率为38kHz,与测距超声波的频率40kHz较为接近,所以常用它制作超声波检测接收电路。
         实验证明,用CX20106A接收超声波具有很好的灵敏度和较强的抗干扰性。IC2②脚外接由C4、R4组成的RC串联网络,③脚外接检波电容C5,⑤脚外接电阻R5的作用是设置带通漉波器的中心频率,当R5=22()k。时,中心频率=38kHz;⑥脚外接积分电容C6的容量标准值为330pF,如果该电容容量过大,会使探测距离变短。IC2⑦脚接输出负载电阻R6,在没有接收到超声波时,⑦脚输出为高电平;在接收到超声波后,⑦脚电压下降。调整电容C3的容量大小,可以改变接收电路的灵敏度和抗干扰能力。
  18.指纹传感器
         指纹传感器的核心是指纹识别模块,其外形如图32、图33所示。
  
 
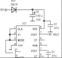
         指纹识别模块由光学指纹检测、高速DSP处理等电路组成,通过RXD.TXD端口与单片机相连,其接口电路如图34所示。
  
 
         该传感器通过串行通讯接口(TXD:数据发送.RXD:数据接收)直接与采用3.3V或者5V电源的单片机进行通讯,使之具有指纹录入、图像处理、指纹比对、模板储存等功能。另外,若没有手指放在指纹识别窗口上,OUT端输出电压约为3.7V,LED1不亮;当有手指放在指纹识别窗口上时,QUT端输出电压约为0.1V,LED1亮。指纹处理包含指纹登录和指纹匹配两个过程:在指纹登录时,每一枚指纹录入两次,系统先将这两次录入的图像进行处理,然后合成模板存储于模块中;在指纹匹配时,系统先通过指纹传感器录入要验证的指纹图像,进行处理后与指纹模板进行匹配比较,最后给出匹配结果(通过还是失败)。
         指纹匹配分为指纹比对(1:1)和指纹搜索(1:N)两种方式,前者是指将要验证的指纹图像与模块中指定的一个模板进行匹配,即1:1方式;后者是指将要验证的指纹图像与多个模板进行匹配,即1:N方式。
  19.光照传感器
         光照传感器又称可见光照度传感器,是将可见光的强弱转换成电信号的光敏传感器。据传感器输出信号的类型,光照传感器分为模拟照度与数字照度两大类,常用探头外形如图35所示。
  
 
         LED2是可见光模拟照度探头PO188,内置双敏感元接收器,典型入射光波长为入p=520nm,在可见光范围内灵敏度高,输出电流随照度呈线性变化。因PO188的模拟光照传感器电路简单(如图36所示),因此广泛用于LCD背光、数码、仪器仪表、工业设备等节能、自动感光或自适应控制系统中。
  
 
        电阻R5和LED2串联,当光的强弱变化时,流过LED2的电流随之变化,贝IJR5两端压降变化,这时模拟光照传感器输出端(OUT)的电压也随之变化,从而实现照度到电压的转换。IC2是一款数字光照传感芯片,可将光照强度快速、高效地转换为数字信号。IC2的供电电压为3.3V,通过SCL、SDA端口与主控芯片的总线端口相连,用于接收指令和发送数据。MOS管VT1(SI2306)为电平转换管,目的是让SDA电压与5V供电的单片机系统相匹配,从而实现数据的双向传送。
         正常时,数据线SDA的直流电压约为4.6V,时钟线SCL的直流电压约为3.0V。
  20.雨滴传感器
         雨滴传感器用于检测是否下雨以及雨量的大小,广泛用于智能窗帘、户外电器及汽车雨刮、天窗等控制系统中。常见的雨滴探头由两段交错迂回的导线制成,如图37所示。
  
 
         没下雨时,两段导线不相通,阻值接近8;下雨后,两段导线被雨滴接通,阻值迅速减小,雨滴越大,其阻值减小得越快。探头与检测、放大电路的组合便可将雨量信号转换为电信号,典型应用电路如图38所示。
  
 
         IC1(CD4093BCM)内含四个独立的施密特触发器,每个触发器有一个2输入与非门。
         这种与非门具有滞后性(输入正极性或负极性信号时,触发器在不同的点翻转),可以避免临界触发电平引起的抖动。施密特触发器可以把边沿变化缓慢的周期性信号转换为边沿很陡的矩形脉冲信号,即对脉冲波形进行整形,最终得到比较理想的脉冲信号。
         IC1D及其外围元件组成多谐振荡器,接通电源瞬间,电容C5相当于短路,这时IC1D⑪脚输出高电平,该电压经电阻R9、R8给C5充电,当C5两端的电压升到正阈值(VT+)时,触发器翻转,⑪脚变为低电平,C5又通过R9、R8放电;当C5两端的电压降到负阈值(VT-)时,电路又翻转,⑪脚又跳变为高电平,如此周而复始,输出方波信号。调节R8的阻值可改变振荡频率,即调节雨滴检测灵敏度。
         当探头上有雨滴时,上述方波信号经PT2.PT1之间的电阻及C3送给IC1B,在多个与非门的作用下,三极管VT1导通,指示灯VD3亮,VOUT端输出低电平(0V);反之,VT1截止,VD3不亮,VOUT端输出高电平(约4.7V)。
  21.倾角传感器
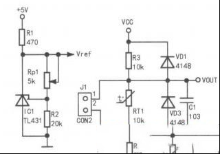
         倾角传感器又称水平对准器,多用于对放置角度有较高要求的电器或设备中。倾角传感器有单轴和双轴之分,单轴传感器可在36欧。范围内测量一个轴的倾斜度,双轴传感器能在±90。范围内同时监控两个轴的倾斜度。N1000060是一款单轴倾角传感芯片,利用地球引力测量被测物体与水平面的夹角,其外形如图39所示,倾角传感器电路如图40所所示。
  
 
  
 
        该电路供电为4.5V~5.5V,角度测量范围为±90°,VOUT端输出电压范围为0.5V-4.5V。
  22.语音传感器
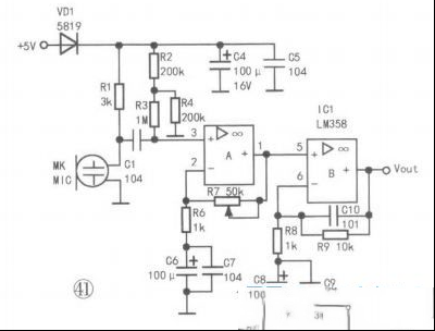
        语音传感器由话筒与前置放大电路组成,话筒多采用体积小、结构简单、电声性能好、价格低的驻极体话筒,前置放大电路所用集成块型号较多,采用双路低耗运算放大器LM358的较常见,其代表型电路如图41所示。
  
 
        IC1(LM358)内含两个独立的、高增益、带频率补偿功能的运算放大器,既可采用单电源供电(3V〜30V),也可采用双电源供电(±1.5V~±15V)0C1对输入信号滤波,去除音频信号中的低频成分。电位器R7用于调节IC1的放大倍数。无声音输入时,VOUT端电压约为1.6V;反之,VOUT端电压随声音音量增大而减小。

路过

雷人

握手

鲜花

鸡蛋

最新评论

QQ|Archiver|手机版|家电维修论坛 ( 蜀ICP备19011473号-4 川公网安备51102502000164号 )

GMT+8, 2026-1-13 11:34 , Processed in 0.148691 second(s), 17 queries .

Powered by Discuz! X3.5

© 2001-2025 Discuz! Team.

返回顶部