找回密码
 请使用中文注册

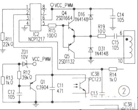
TCL PWL42C液晶电视带负载后,电压不正常

2023-4-29 08:57| 发布者: 开心| 查看: 36| 评论: 1

阅读字号:

摘要: 分析与检修:5V正常,12V和24V空载正常,带负载后:12V在11V左右波动,24V在21V左右波动。机器的背光灯闪动。实际测试:因为带负载后输出电压波动,因此首先测试PFC的输出电压,实际测试PFC输出的400V,电压正 ...
    分析与检修:5V正常,12V和24V空载正常,带负载后:12V在11V左右波动,24V在21V左右波动。机器的背光灯闪动。实际测试:因为带负载后输出电压波动,因此首先测试PFC的输出电压,实际测试PFC输出的400V,电压正常,因此可以排除PFC电路故障,将问题锁定在PWM电路。首先测试24V和12V稳压取样电路的基准电压,2.4V电压也有波动。于是检测稳压取样电路的元件,没有发现明显的异常。尝试代换IC4、IC3A、C30、C31等元器件,但是故障依旧。检测IC2的各引脚电压,也没有发现明显差异,代换IC2后故障依旧。于是找到另外一个好的电源板对比测试,发现光耦IC3的P3、P4电阻不对。因为IC3已经代换过了,因此将重点放在IC2的软启动电路,对比测试发现Q1的电压有差异,代换后开机测试故障机修到这里,终于修好值得探讨。。以为机器已经修复,但是老化后再次出现故障,测试代换C12后故障机修到这里,终于修好值得探讨。。再次老化,没有出现问题。


路过

雷人

握手

鲜花

鸡蛋
发表评论

最新评论

引用 北斗星 2024-2-2 13:29
感谢楼主的分享

查看全部评论(1)

QQ|Archiver|手机版|家电维修论坛 ( 蜀ICP备19011473号-4 川公网安备51102502000164号 )

GMT+8, 2025-12-16 15:11 , Processed in 0.189940 second(s), 16 queries .

Powered by Discuz! X3.5

© 2001-2025 Discuz! Team.

返回顶部