找回密码
 请使用中文注册

家用保温式自动电饭锅电路原理分析

2023-5-14 09:18| 发布者: 开心| 查看: 72| 评论: 0

阅读字号:

摘要: 普及率最高的保温式自动电饭锅(如图1、图2、图3所示的三种电饭锅),其电路基本相同,均采用磁钢限温开关控制煮饭。 一、电路工作原理 1、图1为采用双金属片保温器(ST2)的自动电饭锅。先将电饭 ...
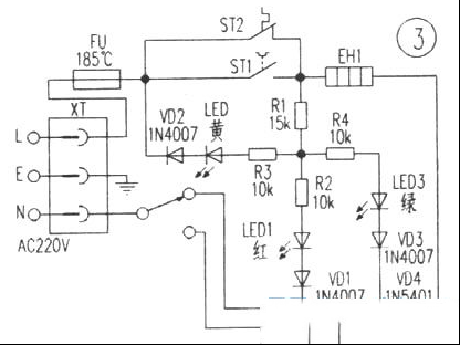
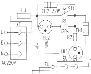
    普及率最高的保温式自动电饭锅(如图1、图2、图3所示的三种电饭锅),其电路基本相同,均采用磁钢限温开关控制煮饭。 

  

  一、电路工作原理
  
     1、图1为采用双金属片保温器(ST2)的自动电饭锅。先将电饭锅的电源连接器XT接通电源,按下磁钢限温开关ST1,220V交流电源经电源连接器XT、超温保险器FU、磁钢限温开关ST1加至电热盘EH1构成回路,煮饭指示灯HL1显示红光,电热盘EH1开始发热煮饭,内锅温度逐渐上升,当锅温升至65℃±5℃时,双金属片保温器ST2动作,其常闭触点断开,但并联在ST2上的磁钢限温开关ST1常开触点仍闭合,故回路仍通电,电热盘EH1继续发热。随着锅温进一步升高,当温度升至届里温度103℃±2℃时,热敏磁铁完全失去磁性,永磁体在重力及弹簧力作用下跌落,同时带动联杆动作使开关ST1的动/静触点断开,切断回路电源,电热盘EH1停止发热,煮饭指示灯HL1熄灭,保温指示灯HL2显示黄光,电饭锅进入保温状态。断电后锅温下降,当温度下降至65℃±5℃时,保温器ST2触点自动断开。 

  周而复始,使煮熟的米饭恒温在65℃±5℃。 
  
 
      2、图2为采用小功率云母绝缘发热保温器EH2的自动电饭锅,其煮饭原理同上。保温过程是:饭熟后,磁钢限温开关ST1动作断开电源,小功率保温器EH2与电热盘EH1串联回路中,由于EH2的电阻远大于EH1,故EH1不热,EH2发热,通过它发出的热量使饭温恒温在55℃-70℃。
  
 
      3、图3的电路是在图中串入选择开关S和整流二极管VD4,增加了指示灯LED3,使电饭锅具有“煮饭”、“煲粥”两挡。煲粥挡由整流二极管VD4半波整流向电热盘EH1供电。
  

  二、常见检修思路 
    例1、接通电源,家用漏电保护开关跳闸。 
    引起该故障多是XT内部导线接头脱落相碰,或米水、汤液溢出流入XT引起短路。打开XT外盖,将脱落接头紧固好并清除异物,干燥后确认绝缘良好再使用。若XT严重炭化或烧坏,需更换同规格电源连接器。 
    例2、按下开关键,指示灯不亮,不煮饭。 
    故障表现为说明市电未进入电饭锅。先将XT的插头插入市电插座,用万用表测量XT的插座L、N两孔(不能用测电笔测,因为测电笔只能判断有无电,不能说明供电是否正常)。若XT两孔交流电压正常,该故障出自FU。拆开锅底,观察FU外观变褐黄,测其不通,说明电路有短路故障,重点检测电热盘EH1是否击穿,其次检查各导线接头是否脱落相碰等。若FU外观无变色。测其不通,多是电饭锅年限较长,FU电气性能变差自行熔断。用RF型/250V/10/185℃超温保险器更换。提醒注意,更换FU,两引棒采用铜套压接为佳。若用锡焊,需用尖嘴钳夹住引棒根部,防止焊接时高温传入FU导致“内伤”而损坏或减寿。 
    例3、按下开关健,电饭锅始终只有70℃左右,煮不熟饭。 
    故障表现为说明保温器、电热盘工作正常,煮不熟饭多是磁钢限温开关动/静触点氧化引起接触不良,或触片位移触点不接触所致。先用细砂纸打磨触点使之光亮,然后用尖嘴钳调整拨杆触片或弹簧片,使动/静触点正常接通.故障即可排除。 
    例4、保温器失调。 
    所谓失调,是指保温器ST2动作温度偏高(煮焦饭)或偏低(煮夹生饭)。拆开锅底,即可见到保温器,顺时针调节保温器调温螺钉,则降低温度,反之逆时针调节则升高温度。调节时,调量宜少忌多,多次调节为佳。温度调准后,滴漆封固调温螺钉防止松脱。若调温螺钉锈死,滴入煤油泡松再调。 
    例5、煮饭正常,不能煲粥。 
    故障表现为说明电饭锅基本正常,不能煲粥是“煲粥”挡电路有故障。多见为选择开关S“煲粥”挡触点氧化或整流二极管VD4击穿开路。修理开关S或更换VD4即可使故障机修到这里,终于修好值得探讨。。

路过

雷人

握手

鲜花

鸡蛋

最新评论

QQ|Archiver|手机版|家电维修论坛 ( 蜀ICP备19011473号-4 川公网安备51102502000164号 )

GMT+8, 2025-11-12 11:27 , Processed in 0.113508 second(s), 17 queries .

Powered by Discuz! X3.5

© 2001-2025 Discuz! Team.

返回顶部