找回密码
 请使用中文注册

笔记本暗屏如何维修?示波器秒杀NEC Ll550笔记本暗屏故障

2023-5-6 10:01| 发布者: 开心| 查看: 14| 评论: 0

阅读字号:

摘要:   收到同行送来的故障机壹台NEC Ll550,故障是笔记本突然不亮了,图像在里面模模糊糊,笔记本暗屏如何维修?接下来跟随小编一起来看看吧!  首先先拆机整体图如下:笔记本暗屏如何维修? ...
    

  收到同行送来的故障机壹台NEC Ll550,故障是笔记本突然不亮了,图像在里面模模糊糊,笔记本暗屏如何维修?接下来跟随小编一起来看看吧!
  首先先拆机整体图如下:

笔记本暗屏如何维修?示波器秒杀NEC Ll550笔记本暗屏故障 图1
笔记本暗屏如何维修?示波器秒杀NEC Ll550笔记本暗屏故障 图2
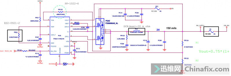
  拆开屏找高压条上的电压发现屏接口的36、38、40脚无VIN_INV,经追查得知它是INV_5VPCU经过F6转换而来的,进一步查PU5(TPS51117RGYR的工作条件:4脚V5FILT 5V正常,10脚V5DRV 5V正常,1脚EN_PSV为3.3V正常开启)。

笔记本暗屏如何维修?示波器秒杀NEC Ll550笔记本暗屏故障 图3
笔记本暗屏如何维修?示波器秒杀NEC Ll550笔记本暗屏故障 图4
  看来基本条件都OK,上示波器看看吧!测试电感后端波形的时候故障露出本来面目了。

笔记本暗屏如何维修?示波器秒杀NEC Ll550笔记本暗屏故障 图5
笔记本暗屏如何维修?示波器秒杀NEC Ll550笔记本暗屏故障 图6
  峰值电压达到7V左右掉电保护了,这种故障一般是滤波电容失效或者反馈出了问题,于是先并上一个台式机用的16V 470的电解电容,再打波形,非常漂亮。接上屏,完美亮机。

笔记本暗屏如何维修?示波器秒杀NEC Ll550笔记本暗屏故障 图7
笔记本暗屏如何维修?示波器秒杀NEC Ll550笔记本暗屏故障 图8
  至此,示波器秒杀NEC Ll550笔记本暗屏检修思路结束,相信以后再遇到这样的故障就不会有疑问笔记本暗屏如何维修了吧!

路过

雷人

握手

鲜花

鸡蛋

最新评论

QQ|Archiver|手机版|家电维修论坛 ( 蜀ICP备19011473号-4 川公网安备51102502000164号 )

GMT+8, 2026-1-17 08:32 , Processed in 0.165957 second(s), 17 queries .

Powered by Discuz! X3.5

© 2001-2025 Discuz! Team.

返回顶部