找回密码
 请使用中文注册

充电宝容量怎么算 看完这篇就够了

2023-5-6 08:50| 发布者: 开心| 查看: 236| 评论: 0

阅读字号:

摘要:   等一下,刚才说的mA是多少安?是不是要反应一下?那么毫米是多少米?是千分之一米吧?mA就是千分之一安,这个“毫”用小写字母“m”表示。但是好像和瓦时还是没什么 ...
      等一下,刚才说的mA是多少安?是不是要反应一下?那么毫米是多少米?是千分之一米吧?mA就是千分之一安,这个“毫”用小写字母“m”表示。但是好像和瓦时还是没什么关系啊。
  笔者在这里解释一下:由于常见的充电宝和手机采用锂离子电池供电,其内部的工作电压大多是3.7V,所以我们默认所有锂离子电池的电压数值都是3.7V。而“瓦”是由流速和水管粗细相乘得来的,所以将10Wh除以锂电池工作电压3.7V就是大约2.703安时,将安换算成mA,就是2703mA时(mAh)。这回听着是不是顺耳多了?

锂电池供电的移动电源容量以mA时为单位
  但是如果工作电压不一样,那么实际的mA时数也会不一样,同样是这个10Wh的泳池,如果工作电压是5V,那么经过计算我们也可以得出容量是2000mAh这个结果。
  这也就是为什么小米的10000mA时充电宝在广告下面会标注“实际输出容量6900mAh”,就是因为小米充电宝在给手机充电的时候电压会固定在5V上,使得实际的mA数会比宣传的减少很多。而宣传的时候10000mA时不仅比较好记,听上去还会感觉容量很大。

小米10000mA时充电宝的实际输出容量只有6900mA时
  看完这篇文章你就知道了,充电宝的容量单位里面肯定会有一个时间单位。你下回再听到别人说“我这个充电宝是多少mA”的时候,你就知道他对容量单位并不了解。还可以告诉他:在容量上,“mA”与“mA时”的差别和“阀值”与“阈值”的差别一样。
  你也可以通过这篇文章,知道自己的手机或者对讲机的电池是多大的。出门在外,还是要准备好充足的电源的,但是充电宝也不是越大越好。

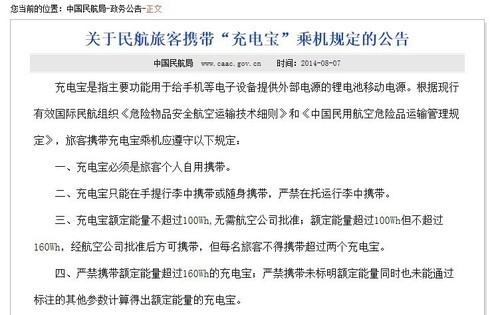
中国民航局限制上机充电宝的规格
  2014年8月,中国民航局对充电宝的容量做出了限制,规定充电宝额定能量不超过100Wh,无需航空公司批准;额定能量超过100Wh但不超过160Wh,经航空公司批准后方可携带,但每名旅客不得携带超过两个充电宝。看完本文的你,手中的充电宝符合上机标准吗?一般来说100Wh的充电宝指的是标称27000mA时的充电宝。
  那么问题来了,标称多少mA时的充电宝是不能带上飞机的呢?








路过

雷人

握手

鲜花

鸡蛋

最新评论

QQ|Archiver|手机版|家电维修论坛 ( 蜀ICP备19011473号-4 川公网安备51102502000164号 )

GMT+8, 2026-1-13 09:45 , Processed in 0.221600 second(s), 16 queries .

Powered by Discuz! X3.5

© 2001-2025 Discuz! Team.

返回顶部