找回密码
 请使用中文注册

岚笛LD-90低音炮音箱不通电的检修思路

2023-5-5 11:46| 发布者: 开心| 查看: 34| 评论: 0

阅读字号:

摘要: 收到同行送来的故障机壹台LD-90岚笛低音炮音箱,故障表现为前段时间音量时大时小,现在不通电。拆机检查,该机内置以TL494C为核心的升压电路,将12V电压变换成±38V,供给音频功率放大器,实绘电路如图1所示。 ...
    收到同行送来的故障机壹台LD-90岚笛低音炮音箱,故障表现为前段时间音量时大时小,现在不通电。拆机检查,该机内置以TL494C为核心的升压电路,将12V电压变换成±38V,供给音频功率放大器,实绘电路如图1所示。
  
 
         接通12V供电后,12V经过20A保险丝及R5-路加到v2的e极,另一路通过R4加到V2的b极,V2截止,V2的e极输出电压为0V, TL494C处于待机状态。当REM端加上12V高电平时,R2.R1分压加到V1的b、e结,V1因获得正向偏置电压而导通,V1的c极为低电平,则V2的b极也为低电平,V2导通,V2的c极输出12V电压经R6向TL494C的②脚供电,TL494C工作,从⑨、10脚输出脉冲驱动功率管Q1、Q2(IRFZ44N x 2)交替工作,在开关变压器次级感应电压经整流滤波后得到土38V。
         TL494C的16脚内接误差放大器的同相输入端,外接过流保护电路;15脚内接误差放大器的反相输入端,外接5V基准电压,当16脚电压大于5V时,在IC内部电路的作用下,TL494C关断驱动脉冲输出,从而实现保护功能。当流过音频功率放大器输出功率管(A1941、C5198 )的电流过大时,V5导通,通过10k的电阻后,V3因基极为低电平而导通,V4也导通,V3的b极电压被自锁为低电平,TL494C因16脚电压高于5V而进入保护自锁状态,其⑨、10脚停止脉冲输出, +38V电压消失。只有12V断电一段时间后再通电,上述电路的自锁状态才会解除。
         在REM端上加12V电压,测得V1b极电压约为0.7V,V1的c极及V2的b极均为低电平,V2 e极电压为12V,但V2的c极电压为0V,这说明v2有问题。更换V2后试机,V2集电极输出12V电压,升压电路输出的±38V也正常。接入DVD音频信号试机,无规律出现音量时大时小故障。
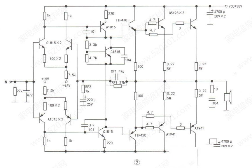
         为确认故障点是在以双运放4558为核心的前置电路中,还是在音频放大功率输出级中,从功率输出级的音频输入端引出信号,送给另收到其他维修同行的一台多媒体音箱,声音正常,这说明故障点在功率输出电路中,如图2所示。
  
 
         静态时测得输出中点电压为0V,这说明功率输出级直流工作状态正常,转向检查交流通路。因RF1、RF2的阻值大小直接影响交流信号放大倍数,所以先拆下RF1、RF2、CF2检查,均正常。复原后在CF2焊盘上补锡,故障不变。在CF2两端并联一只47uF/25V电容,长时间试机,故障机修到这里,终于修好值得探讨。。这说明CF2性能不稳定,更换CF2后交付用户使用。
         提示:当 CF2性能异常时,相当于开路,通过RF1的交流负反馈信号不能通过RF2、CF2旁路到地,而是全部加到差分放大电路的反相输入端,则放大器闭环增益下降,从而导致音量变小。

路过

雷人

握手

鲜花

鸡蛋

最新评论

QQ|Archiver|手机版|家电维修论坛 ( 蜀ICP备19011473号-4 川公网安备51102502000164号 )

GMT+8, 2025-11-21 12:25 , Processed in 0.129286 second(s), 17 queries .

Powered by Discuz! X3.5

© 2001-2025 Discuz! Team.

返回顶部