找回密码
 请使用中文注册

宇豹ABL低音炮烧保险丝的检修思路

2023-5-5 11:46| 发布者: 开心| 查看: 32| 评论: 0

阅读字号:

摘要: 收到其他维修同行的一台车载用ABL宇豹低音炮,通电即烧供电保险。用500型万用表RX1挡测+12V接线柱与地之间电阻,阻值极小,这说明低音炮内部短路。拆机检查,发现直流升压电路中的两只功率管sW50N06击穿。检测升压电路其他 ...
    收到其他维修同行的一台车载用ABL宇豹低音炮,通电即烧供电保险。用500型万用表RX1挡测+12V接线柱与地之间电阻,阻值极小,这说明低音炮内部短路。拆机检查,发现直流升压电路中的两只功率管sW50N06击穿。检测升压电路其他元件,没有发现异常,于是换上IRFZ44N型场效应管(60V、35A、150W )后试机,新管发烫,看来故障另有原因。
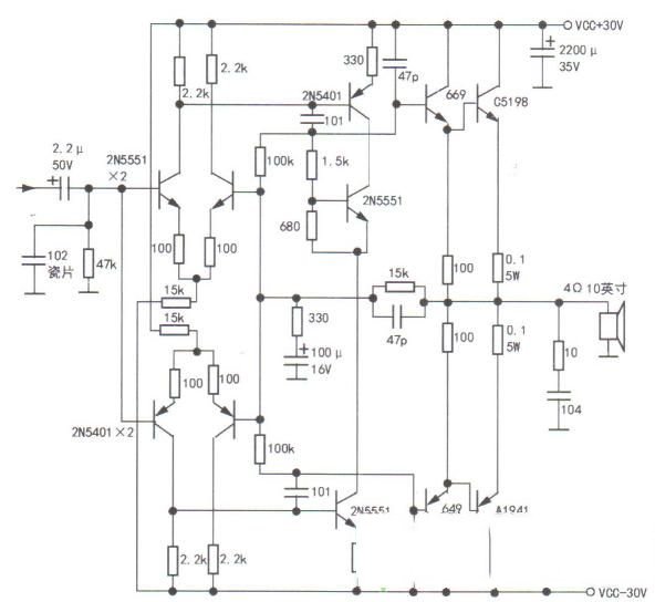
        该机直流升压电路以TL494为核心,将+12V升压成土30V(双电压),如图1所示。土30V电压一路供给功率输出电路,另一路经过降压得到土12V电压,供给双运放4558。
  

        考虑到双运放电路工作电流较小,即使短路,也不会影响升压电路的工作状态,于是检查功率输出电路,如图2所示。
  

        在路测量功率管的极间电阻,未发现异常。为快速排除故障,拆下功率对管A1941/C5198及中功率管649/669后上电,+30V电压正常,由此判断功率输出级存在软击穿故障。装上649/669试机,土30V电压正常;再装上C5198试机,土30V电压仍正常,这说明A1941软击穿。更换A1941后试机,故障机修到这里,终于修好值得探讨。。

路过

雷人

握手

鲜花

鸡蛋

最新评论

QQ|Archiver|手机版|家电维修论坛 ( 蜀ICP备19011473号-4 川公网安备51102502000164号 )

GMT+8, 2025-11-21 12:25 , Processed in 0.175444 second(s), 17 queries .

Powered by Discuz! X3.5

© 2001-2025 Discuz! Team.

返回顶部