找回密码
 请使用中文注册

雅马哈RX-V320AV功放声音失真的检修思路

2023-5-5 11:43| 发布者: 开心| 查看: 71| 评论: 0

阅读字号:

摘要: 收到其他维修同行的一台雅马哈RX-V320AV功放,开机后声音正常,约30s后主左声道声音严重失真,其他声道声音一直正常。故障原因分析:该机的音频输入信号先经数字处理(DSP),再进行音量、音调及平衡调节(音量调节电路单独安装在 ...
    收到其他维修同行的一台雅马哈RX-V320AV功放,开机后声音正常,约30s后主左声道声音严重失真,其他声道声音一直正常。故障原因分析:该机的音频输入信号先经数字处理(DSP),再进行音量、音调及平衡调节(音量调节电路单独安装在一块板上,音调及声道平衡等电路安装在前面板上),最后经功率放大后推动扬声器发声,其流程如图1所示。
  

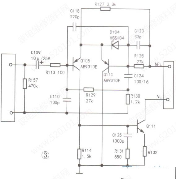
        通电测试机子,从CD端输入幅度为0.3V~0.5V的1kHz正弦波,用示波器测量功放输出端波形,发现主左声道输出信号削顶失真,且在小音量状态时就出现。顺着信号流程测量相关点的波形,发现功率放大前级的输入波形正常,但输出波形失真(测试点为功率放大前级板与功率放大后级板相连的插座,如图2所示),怀疑故障点在功率放大前级电路中。该机的主左声道功率放大前级电路由差分对管Q105.Q110及Q111等元件组成,如图3所示。
  

         由于Q110的基板信号来自后级,Q111的集电极电压也来自后级,因此后级电路有问题也有可能出现声音失真故障。为了区分故障部位,先,上电测量功率放大后级电路的静态工作电压,然后对比左右声道的测量值,未发现异常,转向检查功率放大前级电路。由于功率放大前级板采用立式安装,不便上电测量,所以只得拆下功率放大前级板,在无电脱机状态下,在路测左右声道的关键测试点的对地阻值,也未发现异常。
  

         结合故障表现为,分析认为本机故障原因应是Q105.Q110和Q111中某只三极管热稳定性差,从而出现热机声音失真故障。为保证维修质量,笔者决定将Q105.Q110和Q111-并更换;为了保证主声道音质,笔者决定用中央声道C电路相应的差分对管Q109.Q118及Q119更换Q105.Q110和Q111,这样以保证主声道中的三极管为同一批次,且工作时间相同。中央声道C电路中的Q109.Q118及Q119换用同型号的新三极管。按上述方法更换后,装机上电,故障机修到这里,终于修好值得探讨。。

路过

雷人

握手

鲜花

鸡蛋

最新评论

QQ|Archiver|手机版|家电维修论坛 ( 蜀ICP备19011473号-4 川公网安备51102502000164号 )

GMT+8, 2025-11-21 12:31 , Processed in 0.152097 second(s), 17 queries .

Powered by Discuz! X3.5

© 2001-2025 Discuz! Team.

返回顶部