找回密码
 请使用中文注册

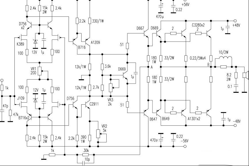
两款分立元件功放电路

2023-5-5 11:41| 发布者: 开心| 查看: 32| 评论: 0

阅读字号:

摘要: 分立元件功放虽然制作较为复杂,对理解功率放大原理却有很大帮助,现为两款分立元件功放电原理图,正负双电源OCL电路模式,元件参数均已标出,供网友们制作参考。 1、12管双极型晶体管OCL功率放大电路 ...
    分立元件功放虽然制作较为复杂,对理解功率放大原理却有很大帮助,现为两款分立元件功放电原理图,正负双电源OCL电路模式,元件参数均已标出,供网友们制作参考。
  1、12管双极型晶体管OCL功率放大电路
  
 
  2、双极型晶体管、场效应晶体管混合OCL功率放大电路
  

路过

雷人

握手

鲜花

鸡蛋

最新评论

QQ|Archiver|手机版|家电维修论坛 ( 蜀ICP备19011473号-4 川公网安备51102502000164号 )

GMT+8, 2025-11-21 12:31 , Processed in 0.180665 second(s), 17 queries .

Powered by Discuz! X3.5

© 2001-2025 Discuz! Team.

返回顶部