找回密码
 请使用中文注册

为全平衡输入MOS管甲类功放配置的胆前级

2023-5-5 11:37| 发布者: 开心| 查看: 41| 评论: 0

阅读字号:

摘要: 应朋友要求,为他的全平衡输入MOS管甲类功放配置了电子管前级,使用下来觉得声音表现还不错,特别在听弦乐和女声时有相当的韵味。 电原理图如图1所示,前半段采用了和田茂氏电路构造,输出级采用 ...
    应朋友要求,为他的全平衡输入MOS管甲类功放配置了电子管前级,使用下来觉得声音表现还不错,特别在听弦乐和女声时有相当的韵味。 

        电原理图如图1所示,前半段采用了和田茂氏电路构造,输出级采用了屏阴分割式倒相电路完成不平衡信号至平衡信号的转换后用XLR座输出。T1、T2采用了高频中u电子管6N3,T3采用中u双三极管6N1组成,用其中一个三极管(简称上管)组成阴极输出电路,用另一个三极管(简称下管)组成动态恒流源阴极电路,这种形式的阴极输出电路与用纯电阻组成的阴极输出电路相比,有更强的带负载能力和更好的频率特性。T4用低内阻三极管6N6组成屏阴分割式倒相电路,有相移小和电路简单的优点,在一些靓声的胆机中时有采用。
  
      为了使输出的正、负信号幅值一致,采用了与后级功放联机调试的方法。这么一联机调试,还让我和几位朋友都大大跌了回眼镜。开始时T4的负载电阻用的是47k,一测频响,阴极输出是0dB110kHz左右,屏极输出0dB只有3kHz。负载电阻采用47k是以往笔者使用或维护机器中的经典取值,过去从来没有想过要换一换它。因为负载电阻与输出频响成反比关系,于是采用减小负载电阻的方法来满足输出频响的要求。用8.2k电阻同时在R15上并联电容可以使频响至20kHz,由于这台胆前级对输出电压幅值要求不高,最后采用了4.3k阻值的负载电阻,屏极输出频响达到了0dB 90kHz,屏、阴极输出电压幅值也相等。

        关于耦合电容的选择,大多介绍胆机制作的文章在形容电容对声音产生的影响时用了许多只能意会的词语,叫人摸不着门道。为了真实地比较一些不同品牌电容对声音的影响,笔者在T1栅极前装置了一个十几挡的分线器,分别连接不同的电容,以上世纪80年代后期国产CBB22电容为参照进行替换试验。参与替换的薄膜电容有SOLEN、RIFA、WIMA(MKP4、MKS4、MP3)、ER0、GE、AEROVOX、PHILIPS、SEMENS、CJ41、CZJ等。大部分电容都只有很细微的区别,与众不同的是WIMA(MKP4、MKS4)、PHILIPS(MKP)、CJ41(油浸电容)。WIMA电容的声音发亮,用均衡器模拟,大概在4kHz和350Hz处有提升,是价廉物美的补品。PHILIPS(水蓝色方壳工业MKP)电容声音轻,音色暗淡。CJ41声音高频少,人声有一些沙哑。最后,C2用了ER0电容,C7用了AEROVOX电容,C9、C10用了RIFA电容,C5、C6用CBB22电容。从一位经营电容器厂的朋友处听说,近年来,电容器市场竞争十分激烈,国内一些厂家为了应付竞争和迎合一些用户降低整机成本的愿望,采用降低某些技术指标,用价廉的材料生产副品或者套牌电容器,更有甚者用聚酯(涤纶)电容做成聚丙烯(CBB)电容的外形来愚弄消费者。音量电位器用上海卫讯电子有限公司(原上无九厂)生产的KWM2DX-23挡步进波段开关配置电阻后组成,左右声道的平衡度很好,也曾用KWM4DX-23挡步进波段开关组成R-2R形式电位器,用在胆前级中无明显效果。 
  
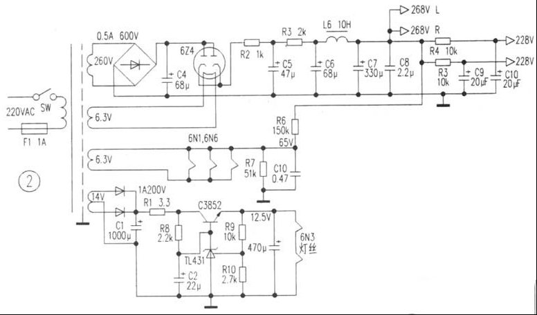
      本机电源原理图见图2,左右声道两个6N3电子管灯丝串接后由12.5V直流稳压电源供电,用晶体三极管2SC3852与集成稳压块TL431搭配的简单稳压电源使用效果很好,调整时R10只要在2.7k标称值的电阻中挑一挑就可以把电压设定。在交流6.3V上加有65V左右的直流正电位。笔者装的几台机器采用了规格有差异的旧变压器和滤波电感线圈,使用的滤波电解电容器也不尽相同,最后整机残留噪声在0.8mV至1.8mV,有-90dB和83dB的信噪比,耳朵贴近音箱才听得到轻微的交流哼声。

路过

雷人

握手

鲜花

鸡蛋

最新评论

QQ|Archiver|手机版|家电维修论坛 ( 蜀ICP备19011473号-4 川公网安备51102502000164号 )

GMT+8, 2025-11-22 01:21 , Processed in 0.182166 second(s), 17 queries .

Powered by Discuz! X3.5

© 2001-2025 Discuz! Team.

返回顶部