找回密码
 请使用中文注册

音质活泼细腻的6N9P混合偏置胆前级

2023-5-5 11:37| 发布者: 开心| 查看: 58| 评论: 0

阅读字号:

摘要: 6N9P系旁热式氧化物阴极双三极管,主要用于低频电压放大,同类型号有6H9C、6SL7、12SL7、5691、ECC35等,此管基本参数见附表。6N9P是音频专用高u管,通常高u管分析力欠佳,而6N9P分析力较高,现用此管制作 ...
    6N9P系旁热式氧化物阴极双三极管,主要用于低频电压放大,同类型号有6H9C、6SL7、12SL7、5691、ECC35等,此管基本参数见附表。6N9P是音频专用高u管,通常高u管分析力欠佳,而6N9P分析力较高,现用此管制作胆前级,层次清楚,高低频表现全面,尤其是在播放音乐人声时,动态十足,收放自然,情感丰富,委婉动听。目前鲜见使用,产品存量大,取材便宜,制作容易。 
  
     胆前级在整个功放系统中都是在音源设备和功率放大器之间起到一个传承作用,好的胆前级放大器,能使整个音响活泼有力,层次分明,高低频平衡,动态范围大,音色温和甜美。反之,劣质的前级放大器将导致放音失真,噪音加大,甚至工作不稳定无法工作等,因此,前级对整个音响系统影响极大,要从电路、选材、布局、焊接、调校、系统搭配等方面多下功夫,认真制作。 
    制作胆前级出声容易,出靓声却不容易。笔者认为制作前级还是应该坚持简洁至上的原则,多一个零件多一份失真,并且不易控制。现将6N9P胆前级的制作作个交流。

  

  一、电路原理 
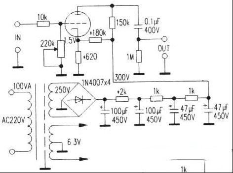
      本机电路如下图所示,选用胆管6N9P担任电压放大,电路为常规的共阴放大电路,并接成混合偏置电压电路,兼顾自给偏压和固定偏压电路特点。本机音频信号直达6N9P栅汲,将音量电位器并联安装,以避免电位器接触电阻和摩擦噪声串入栅极。 
  
 
      要说明的是,6N9P虽然是高u高阻管,本机也不设阴极输出级,阴极输出虽然能够平衡稳定增益,降低内阻,但仍是一种掩饰,得不偿失,微弱信号和音频细节均被丢失,声音层次不清,动态压缩,缺乏活力。 
  

  二、元件选择 
    胆管6N9P国产品有南京6N9P(6H9C)、曙光6N9P等,笔者焊机用的是曙光6N9P,取其声底厚实。 
    电阻一律选用国产上世纪60-70年代的绿色碳膜电阻.用这种电阻,音色非常甜美,富有磁性,令人陶醉。音量控制电位器采用步进电位器。 
    输出耦合电容采用CZ-T型或CJ10型纸质金属屏蔽电容,滤波电解电容选用国产天和牌、长风牌、无锡牌等大体积铝壳电解电容器,此类电容极板宽厚,充放电速度怏,交流阻抗低,很适应音频信号的传输。薄膜电容由于交流阻抗大,对音频信号尤其是低频信号传输不利,发音干瘪,不宜使用。 
    电源变压器采用上海无线电27厂产品,容量为100VA,也可以直接使用五灯机或六灯机电源变压器。 
    底盘可用旧电脑电源盒改造,将电源变压器和阻流圈安装在盒里,胆管安装在盒的顶面上,其他元件焊接尽量紧凑,合理布局。信号座采用镀金座。 
  

  三、组装调试 
    焊机前要清除元件引线锈蚀,用砂纸打磨光亮,对两声道元件要检测配对,用含银量在3%以上的焊锡丝和镀银丝按照电路进行焊接,焊接要牢固光滑,连接正确无误,才可通电初步调试工作状态。 
    本机在直流300V电压供电下,通过调节阴极电阻,使6N9P阴极电压为1.5V(阴极电流为1mA)。整机经初调后,进行连续通电数星期煲机,使元器件得到充分的理化反应,性能趋于稳定,这时再进行复调工作点,以防漂移,如果复调无效,则要更换有关元器件,直到符合要求。 
  

  四、联机试听 
    将本前级连到自制的8W300B单端功放,音源为飞利浦DVD,音箱为自制90dB,12英寸喇叭三分频落地音箱,音质活泼细腻,胆味浓郁,空气感强,音场定位准确,人声音乐情感丰富,一曲《饺园的早晨》演绎得非常抒情,十分动听。

路过

雷人

握手

鲜花

鸡蛋

最新评论

QQ|Archiver|手机版|家电维修论坛 ( 蜀ICP备19011473号-4 川公网安备51102502000164号 )

GMT+8, 2025-11-21 17:59 , Processed in 0.168049 second(s), 17 queries .

Powered by Discuz! X3.5

© 2001-2025 Discuz! Team.

返回顶部