找回密码
 请使用中文注册

利用国产管打造Marantz-7

2023-5-5 11:36| 发布者: 开心| 查看: 101| 评论: 0

阅读字号:

摘要: 一款经典名机Marantz-7线路,曾经影响过一个时代,迷倒一代玩家,现在,还引起不少发烧友的迷恋。笔者出于对该前级线路的极大兴趣,采用改进线路,使用国产胆管,取得比较满意的效果。 动手前,笔者 ...
    一款经典名机Marantz-7线路,曾经影响过一个时代,迷倒一代玩家,现在,还引起不少发烧友的迷恋。笔者出于对该前级线路的极大兴趣,采用改进线路,使用国产胆管,取得比较满意的效果。 
  

      动手前,笔者准备了图1和图2两款线路。图1为早期Marantz-7“原始图”。图2为现代玩家的妙手之作(改进线路)。笔者先按图1进行打造,品尝名机的风味。结果,音乐背景杂乱无章,让笔者大失所望,分析可能是老线路不适合现代CD声源。于是又改按图2打造,但也没有让笔者感受到书中说的一丝甜润,不耐听。反复思索,难道是管子的差异?真的要使用进口名管ECC803S和ECC802C,非得用上几百元1只的管子,才能过关或感受名机的味道吗?抑或是线路有差错呢?经分析其他几款改进的线路,都谈到用12AU7代V3,其动感和高音有所改善。根据资料比较,12AX7和12AU7(6N10)差别很大,12AX7为高u值和高内阻,小屏流,12AU7为低u值和大屏流(10mA),内阻也低,可作推动用的中功率管,用该管可作阴极输出跟随器,以减低阴极输出阻抗,增大输出负载能力及动态控制。 
  

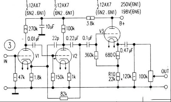
      别无捷径,只好对该线路作重新调整和改进,如图3所示,使之适应国产的6N1、6N2、6N4、6N6等管子,在该电路中,这几种管子都能工作在最佳的线性区,也就没有不出好声的理由。
  
   首先,在图2的基础上调整各级的输入输出阻抗,让线路适应CD高达2Vp-p的信号电平而避免过荷失真。 
    第二步是调整V3的负载电阻R10,使V3的阴极输出电压从原来的183V降为:6N6 45V,6N1 98V。6N1的屏极电压250V左右,6N6的屏极电压150V-190V。即V3用6N1时的电流应在5—6mA的甲类状态,若使用6N6会自动进入12mA-30mA的理论值。这有点像一些玩家使用功率管6P14作阴极输出的原理。目的是降低阴极输出的负载阻抗,提高输出的动态范围。不过,电源的质量和负载能力要跟上,不然会有很大的折扣。 
    把习惯用于输入端的音量电位器改放到输出端,有利于提高信噪比。并把两声道音量电位器分离,以减少两声道的相互影响。 
    收到其他维修同行的一台机器理论指标的好与坏,终须通过人的耳朵来验证和接受,本机的低音动态感强,中音甜润,高音细腻,十分诱人。V1、V2使用6N2、6N4或6N1时,效果差别不大,把V3换用6N2、6N4或6N1、6N6,在人声的某些细节上,6N1和6N6的线条要比6N2清晰一些。即6N1和6N6略胜于6N2和6N4。 
    对不同牌号的管子,尽管理论指标相同,但总还有些细微的差异,对此是可以通过线路上的改进,在调整上下功夫来达到管子的最佳工作状态。

路过

雷人

握手

鲜花

鸡蛋

最新评论

QQ|Archiver|手机版|家电维修论坛 ( 蜀ICP备19011473号-4 川公网安备51102502000164号 )

GMT+8, 2025-11-21 18:24 , Processed in 0.182375 second(s), 17 queries .

Powered by Discuz! X3.5

© 2001-2025 Discuz! Team.

返回顶部