找回密码
 请使用中文注册

FU-50仿300B功放

2023-5-5 11:35| 发布者: 开心| 查看: 49| 评论: 0

阅读字号:

摘要: 一、功放管的选型 电子管甲类功放的工作点一般都选在其Ua-Ia特性曲线的中心点,对输入信号进行双向对称放大,电子管单端甲类放大器的偶次谐波含量较高,一般认为偶次谐波的分量越多声音越显丰满动听,而奇 ...
    一、功放管的选型 
    电子管甲类功放的工作点一般都选在其Ua-Ia特性曲线的中心点,对输入信号进行双向对称放大,电子管单端甲类放大器的偶次谐波含量较高,一般认为偶次谐波的分量越多声音越显丰满动听,而奇次谐波给人以刺耳、发硬的感觉,不过一点奇次谐波也没有,音色也不理想,声音显得过分甜软,缺少高频音色的尖脆感。而三极胆管的谐波成分以偶次为主,奇次谐波较少。束射胆的偶次奇次的分量都有,偶次的分量略多一些。五极胆与四极胆一样,但奇次谐波分量占上风。基于上述比较,笔者倾向于三极功放管,同时考虑价格和输出功率等因素,最终决定采用FU-50接成三极管,制作收到其他维修同行的一台“仿300B”胆机。 

  

  二、电路的选用与分析
  
    功率管的选用与放大器的输出功率,声音风格有着密切的关系,各种书籍与网络上推荐300B功放的文章多如牛毛,在浩瀚的胆管世界里,笔者遵循以上原则和考虑制作成本,选中了有“超风脱俗”雅称的FU-50做功率管,因此管在三极管接法时特性曲线与300B很相似,所以又被发烧友称为“小300B”。为保证有足够的驱动力和较低的失真,本电路电压放大部分使用了两级放大。前级输入放大和电压激励放大用双三极管6N8P,该电路组合具有较强的电压放大能力、好的频响和相位特性,能够产生足够的增益来驱动FU50。由于6N8P是低u管。用它做电压放大较易获取低失真的电压放大信号(电路见附图1)。图中R1为电压放大管的栅极电阻,它既决定该电路的输入阻抗,又是输入信号的负载电阻。R2起隔离保护和消振作用(如果省略该电阻,认真细调电路,声音表现将更为完善)。R3为该级的阳极负载电阻,R4、R5为该级电子管的阴极电阻,不但为栅极提供栅负压,同时又是本级的电流负反馈电阻。R5和可变R11组成大环路负反馈,控制调整整机增益。R11在初调时可用电位器,调整到自己认为合适的增益。两级电压放大级之间采用直接耦合的方式,可有效减低音频信号的损耗、相移和对低频幅频特性的影响,唯一缺点是增加了调试的难度。R6是本级的阳极电阻,R7是阴极电阻,C1为阴极傍路电容,C2是电压放大级与功率级之间的隔直耦合电容,此电容品质的优劣直接影响本机的放音效果。C3、C4与R12组成级间电源退耦电路。 
    R8、R10分别是FU-50栅极与阴极电阻,C5、C6为阴极旁路电容,主要是为了提高本级的增益和提供稳定的栅负压。FU-50接成三极管工作方式,R9可使其第二栅极电压稍低于阳极电压,同时起到一定的消振作用。 

      笔者力求体现自己喜欢的风格,输出变压器是自行设计和制作的。变压器铁芯选用优质硅钢片,舌宽32mm,叠厚65mm,初级选用φ0.62mm的高强度漆包线,绕2888匝,次级选用φ0.72mm漆包线双线并绕,8Ω负载144匝,4Ω负载103匝。输出变压器是整机的心脏,其品质的优劣直接影响整机的性能和声音重放的效果。所以在输出变压器的制作过程中尽可能地减少分布电容、漏感与内阻。采用分组、分段、交叉绕制,视各绕组的电位高低使用不同厚度的层间绝缘材料,有利于减少分布电容和漏感。
  
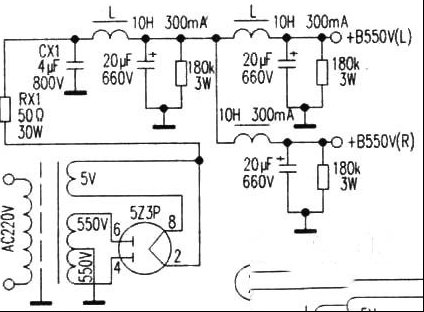
     电源电路见图2,电源变压器输出双550V,5Z3P整流,再经RX1、CX1和L1组成RLC滤波网络,整流后先接电阻主要是减少电容的相移带来的弊端,有效提高整机的性能。由于单端功率放大器对电源的要求比推挽机高,在制作过程中应注重质量。功率放大器实际上是电源能量的转换器,其动态响应与电源变压器功率密切相关,因此本机选用上海无线电27厂的300VA电源变压器。本机在阻容器件上的选用十分讲究,电容选择的是德国的ERO和WiMA,电阻均采用高质量的AB电阻与金属膜电阻,均选用3W的功率。功率管阴极与高压泄放电阻采用RX型线绕电阻,高压泄放电阻的功率应为计算功率值的2倍以上。为保证电路设计的平衡性,将所选电阻在烤箱内用120℃高温老化6—8小时,再用数字表逐个挑选阻值对称的使用。 
    制作电子管功放是一门非常讲究的艺术。外观的设计就不用说了,同一电路,同样材料,由不同的人制作出来,放音风格也不一样。笔者认为制作者的每一份心血都凝聚在那里。都能通过声音的重放而表现出来。布线过程中既要考虑布线的美观得体,又要考虑布线对整机电性能参数的影响。

  

  三、在安装过程中应注意的几个问题     1.由于电子管工作电压较高,在制作过程中一定要注意安全。养成单手操作的习惯,对高压的布线一定要使用耐高压的绝缘导线,元件安装完成后,应认真检查后方可通电。 
    2.布线遵循”一点星型接地法”。因为它能有效地防止通过公共地线而引入寄生反馈。尽量做到每一级每个声道有一个单独接地点,然后汇到整机总接地点,输入回路尽量远离电源线,切忌走平行线。 
    3.灯丝全部采用交流供电,所有灯丝线均采用两根单芯线按同一方向绞合,绞合方向不一致会使音质发生变化,而采用直流供电不但劣化音质还会使管子的寿命缩短。 
    4.电感的品质对声音有直接的影响,应选择质量好的电感。电感进出线应保持两声道的一致性。 
    5.采用搭棚式装配焊接方式,优点是布线可走捷径,使走线最近,达到合理布线。电子管功放的元件数量不多且体积较大,借助元件引脚搭棚,可减少过多连线带来寄生耦合。搭棚式接法一般将功放机的各种元器件分为3~4层,安装步骤由下而上,接地线与灯丝走线靠近底板的最下层,第二层是各电子管阴极与栅极接地元器件,第三层是各放大级之间的耦合电容等元件,第四层则为高压架空连接线连接的阻容元件。 
    调试时先不要插入电子管,加电后先观察有无冒烟打火现象,有无焦臭味,正常后测量灯丝电压,若无异常再插入5Z3P测高压,均正常后插入其他电子管。 
    本机第一级放大电路屏极电压约为120V,阴极电压为1.9V,屏流5.9mA。激励部分的屏极电压350V,阴极电压为118V,屏流4.3mA。FU-50阳极高压约为530V,阴极电阻对地电压60V。 
    通过测试,该机输出功率8.35W,信噪比82dB,输入灵敏度500mY。 
    制作调试完毕后连续24小时断通电老化,整机的性能基本稳定,现在便坐下来听音了,先放钢琴、小提琴协奏曲,给人的感觉是平衡流畅没有多余的音染,既有300B的清纯身影,又有EL34的飘逸,也不失KT88的气势。播放《蔡琴老歌》重点聆听人声特色,细腻如丝般顺滑,音色温暖甜美,韵味十足。再聆听中国古典乐曲《春江花月夜》,音乐韵味浓郁,清澈透明。其中琵琶与笛声将乐曲中的波光月影表现得淋璃尽致,整个乐曲自始至终错落有致,如行云流水,充分体现“小300B”超凡脱俗的无限魅力。 
    听音器材:CD机斯巴克CD-15B,音箱为新德克C2.0经典箱,信号线为重庆铭典的镀银铜线,喇叭线是自制和新德克的FU-0.5喇叭线各一对。

路过

雷人

握手

鲜花

鸡蛋

最新评论

QQ|Archiver|手机版|家电维修论坛 ( 蜀ICP备19011473号-4 川公网安备51102502000164号 )

GMT+8, 2025-11-21 18:24 , Processed in 0.182935 second(s), 17 queries .

Powered by Discuz! X3.5

© 2001-2025 Discuz! Team.

返回顶部