找回密码
 请使用中文注册

高保真耳机放大器电路

2023-5-5 11:35| 发布者: 开心| 查看: 25| 评论: 0

阅读字号:

摘要: 这是一款高保真耳机放大器,见下图1所示。乍一看,这种耳放的线路形式与AA类音频功放、S类音频功放很相似,实际上,它既有别于AA类音频功放,又有别于S类音频功放,是对两者的“扬弃”,主要的优点有5个, ...
    这是一款高保真耳机放大器,见下图1所示。乍一看,这种耳放的线路形式与AA类音频功放、S类音频功放很相似,实际上,它既有别于AA类音频功放,又有别于S类音频功放,是对两者的“扬弃”,主要的优点有5个,即:可以很好的克服非线性的耳机阻抗对反馈回路的不良影响,减小瞬态互调失真(TIMD)、互调失真(IMD);可提高放大电路增益的稳定性;可很好抑制干扰,抑制晶体管载流子热运动产生的噪音;可提高放大电路的上限频率,降低放大电路的下限频率;基本消除了非线性失真。 
  
    由图可见,该耳放主要由运放新贵LM4562构成。LM4562是美国国家半导体(NS)公司全新推出的超低失真、低噪声、高转换速率、高保真音频运算放大器。该运放拥有极低的电压噪声密度(2.7uV/Hz”)和THD +N(0.00003%),以及极高的增益带宽积(56MHz),可轻松满足最苛刻的音频应用需求。LM4562具有±45mA的电流输出能力,能顺利驱动最难应对的负载。此外,有效输出动态范围大。输出级驱动2K负载,输出电压摆幅仅比其供电电压低1V;而驱动600Ω负载,输出电压摆幅仅比其供电电压低1.4V。LM4562工作电压范围较宽,约为±2.5~±17V,在这广阔的供电电压范围内,单位增益稳定可靠,不出现自激和不稳定的工作状态,与此同时,其输入电路的共模抑制比(CMRR)及电源抑制比(PSRR)可达108dB以上,输入偏置电流低至10uA。此外,LM4562还具备输出短路保护功能。

      在图1中,R1和C1构成一阶低通滤波器,滤掉音源信号中的高频杂波,阻止150kHz以上的信号进入,改善实际的放音效果和进一步加强本机的稳定性。VR1和R3组成音量衰减器,这里的电位器VR1最好选用优质的指教型电位器。这样做有两个好处,一是音量易于调节,不会惊吓到聆听者,尤其是要求在小音量使用情况下;二是音量的变化更符合入耳的听音习惯。C3和R4,C2和R5构成输入信号耦合回路,一方面担任信号耦合的任务,另一方面可滤掉次低频杂波信号,阻止3Hz以下的信号进入。C3和C2这两只电容的特性对声音的表现有一定的影响,可根据个人的偏爱,选用不同特性不同风格的品种,笔者较偏重于德国威马(WIMA)公司出品的优质“黑寡妇”聚丙乙稀电容(MKP),音色表现“可方可圆、可圈可点”。IC1B、R6、R8、R11、R2等构成主放大器,将拾取到的音频信号进行合理而充分的高保真电压放大和超低失真电流放大,以满足实际的放音要求。IC1A、R7、R9、R10等构成非线性失真校正线路,与主放大器巧妙的配合,将检测出的失真信号进行修正,使本耳放输出的信号中只有至真至纯的音乐信号。C4、C5,C6,C7为电源退耦电容。 
  
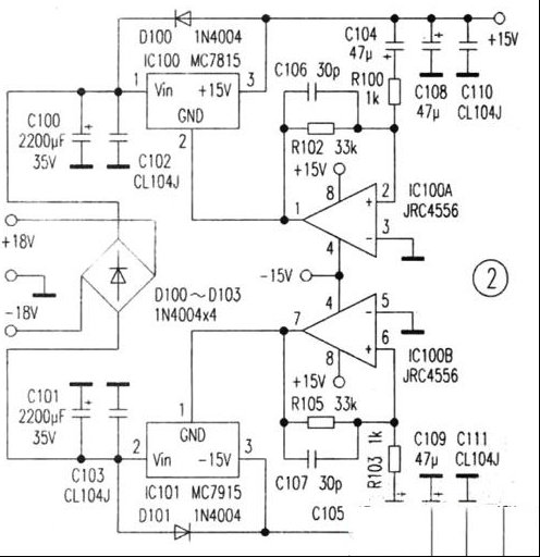
    本耳放电源推荐采用松下公司研发的高速直流稳压电源,见图2。其中,三端稳压电路最好使用美国摩托罗拉公司出品的高精度系列品种。

路过

雷人

握手

鲜花

鸡蛋

最新评论

QQ|Archiver|手机版|家电维修论坛 ( 蜀ICP备19011473号-4 川公网安备51102502000164号 )

GMT+8, 2025-11-21 18:23 , Processed in 0.177904 second(s), 17 queries .

Powered by Discuz! X3.5

© 2001-2025 Discuz! Team.

返回顶部