找回密码
 请使用中文注册

6P3P三极管接法小胆机

2023-5-5 11:25| 发布者: 开心| 查看: 35| 评论: 0

阅读字号:

摘要: 在家庭温馨的卧室里听音乐,声音不必开得很大,有2W的声功率已足够,但对音质的要求却很高。笔者根据手头现有元件,自制了一款双声道6P3P三极管接法的小胆机,声音柔和纤细,声底十分宁静,取得了较好的 ...
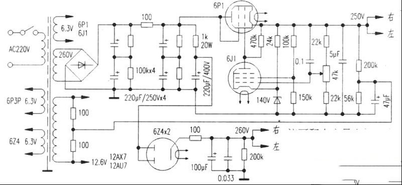
    在家庭温馨的卧室里听音乐,声音不必开得很大,有2W的声功率已足够,但对音质的要求却很高。笔者根据手头现有元件,自制了一款双声道6P3P三极管接法的小胆机,声音柔和纤细,声底十分宁静,取得了较好的效果,电路如图。 
  

      第一级和第二级均采用SRPP电路,线性好,高频响应佳。我们知道音乐中除了基波外,还包含丰富的高次谐波,通常称作泛音,它的存在使声音听起来甜美有音乐感,如果这些泛音大量丢失或变形,声音听起来就发干发硬,音色差,无个性。而SRPP电路的高频失真小。第一级电路采用12AU7电子管,电路放大倍数10倍。如果第一级采用常见的小信号放大管如6N2、6N9P等,它们的栅负压绝对值都很小,信号输入范围很窄。现在的CD机输出信号高达2V以上,容易出现严重的过载失真,必须在最前面加一个音量电位器控制,这样一来,被衰减的全是有用信号,第一级管子的内部热噪声却没有被衰减,信噪比出现恶化。12AU7管子的栅负压绝对值是8.5V,信号输入范围宽,为音量电位器放在第一级之后创造了条件。音量被衰减N倍,噪声同比例衰减N倍,信噪比提高。 
  
    木机的功率级采用大众化的6P3P管,物美价廉。采用三级管接法虽然放大倍数大大降低,输出功率减少很多,但失真也减少很多,阻尼系数得到改善,在屏压250V,屏流40mA左右,栅负压17V,输出变压器5k情况下,可得到1.5W以上功率。满足小卧室听音。 
    第二级选12AX7低噪声管,电路放大倍数18倍左右,因功率级放大倍数降低较多,加这级作些补偿,提高了整机灵敏度,有利于驳接家庭数字电视机顶盒输出的立体声信号或调频立体声广播信号。
    笔者对电源一向很重视,本机电源略显复杂。电源变压器250W,整流滤波选择许多发烧友爱用的前石后胆方式。晶体二极管整流可配大容量电解电容滤波。高压绕组无需抽头,如用电子管整流,高压绕组要有中心抽头。根据电子管手册,整流管对电解电容容量有限制,避免冲击管子,要取得好的滤波效果必须加一个足够大电感量的扼流圈,不仅重量增加,价格也高。这里用6Z4管在电路中作缓冲,两个6Z4并联可得到150mA电流,能满足二路末级6P3P 80mA电流需要。由6P1和6J1管子组成的可调稳压电源使交流纹波大大减少,专供前级。 
    本机各单元电路都是常见电路,要取得好声,全凭精心制作。首先严把元件质量关,每个元件认真测量筛选,电子管要用J级的,电容尤其是铝电解电容一定要质量可靠,容量足够。本人曾维修过600多台彩色显示器,因电容方面引起的故障就达七成,足见电容的重要性。安装好后调试工作是关键,首先保证客观指标要好,借助示波器对各级工作点精心调试,把非线性失真压到最低。用一大功率的等值电阻代替喇叭作假负载,在输入端0.1uF电容前输入1000Hz三角波,第一级工作点主要是调下管阴极电阻,上管阴极电阻作辅助调节,并不断改变信号强度,在第一级输出端用示波器观察输出波形,使三角波的边很直,幅度大又不出现切削失真,测量中点电压即下管阳极电压应是上管阳极电压的一半。此时不动信号源,用音量电位器控制第一级输出的信号,用同样方法调整第二级和第三级。注意每级调试都必须是在后级电路完整情况下的调试,因为后级的输入阻抗与前级的阳极电阻在交流上是并联的。本机在各级调试好后加了一点大环路负反馈。第二步主要是对各耦合电容的调整,换用不同品牌不同介质(纸介、金属化纸介、涤伦、聚丙稀等)的电容进行听感比较,以满足自己的主观听觉。同品牌同介质的电容比较能体现个性,如果不同品牌不同介质电容混用,就很难说是什么味了。本机前级阴极上的电容是天和牌钽电解。前二级阳极退耦电容是无极性电容,无极性电容充放电速度快,漏电极小,容量不易变化,比铝电解好很多。有条件的还可换用不同信号线、不同电源线进行比较。有人说换用进口色环保险管可靓声,本人试过,感觉与用国产保险管差不多。 
    总之,通过精心制作,精心调试,定能获得满意的音质,一份汗水,一份收获。

路过

雷人

握手

鲜花

鸡蛋

最新评论

QQ|Archiver|手机版|家电维修论坛 ( 蜀ICP备19011473号-4 川公网安备51102502000164号 )

GMT+8, 2025-11-21 18:24 , Processed in 0.148060 second(s), 17 queries .

Powered by Discuz! X3.5

© 2001-2025 Discuz! Team.

返回顶部