找回密码
 请使用中文注册

Hi-Fi功放保护电路原理剖析

2023-5-5 11:25| 发布者: 开心| 查看: 44| 评论: 0

阅读字号:

摘要: 一、电源切断式保护电路 最简单的电源切断式保护电路,是在正、负供电回路中串接保险管,当功率放大器出现过流以及短路时,保险丝被熔断,直接切断功率放大器的直流电源,这样就对整流器、变压器等起到 ...
    一、电源切断式保护电路
        最简单的电源切断式保护电路,是在正、负供电回路中串接保险管,当功率放大器出现过流以及短路时,保险丝被熔断,直接切断功率放大器的直流电源,这样就对整流器、变压器等起到了保护的作用。
  

  二、限流式过载保护电路 
      输出功率较大的晶体管功放机,为了保护功放电路的输出级晶体管,通常设计有限流式过载保护电路。限流式过载保护电路通常是在两激励管基极与输出中点之间各接一只保护三极管,当负载短路等原因使输出管过载时,保护三极管导通,将输入到激励级的信号旁路掉一部分,这样就限制了激励管和功放管的电流增大,从而避免了激励管和输出管因电流过大而被烧毁。
  
 
图1是天逸AD-66功放机的限流式保护电路。图中R67、R68用来检测输出级晶体管的过载电流,Q1、Q2分别对上、下两臂输出管进行保护。以上臂为例,R67两端的电压与输出管Q33的发射极电流成正比,该电压经过R37、R50分压,成为Q1发射结的正向偏压。在正常情况下,该正向偏压不足以使Q1导通。但当负载短路等原因使Q33过载时,流过R67的电流便显著增大,从而产生出足以使Q1导通的正向偏压,Q1因此而导通。 
此时,输入电流的很大一部分被导通的Q1所旁路,限制了Q15、Q33的电流增大,起到了保护Q15、Q33的作用。为了使保护电路不影响放大器的正常使用,过流保护的起始点应略大于输出最大功率时Q33的发射极电流,它可以由R37来调整。Q2对Q14、Q34的保护过程也与上述类似。
  
 
  图2是MPS2150型纯后级功率放大器限流式保护电路。该机为了增大输出功率,输出级每臂各用两只大功率管并联,即V31与V32并联,V33与V34并联。R30、R37、R26、R13是基极均流电阻,R41~R44是发射极均流电阻,同时也用来检测输出级晶体管的过载电流。V18、V19分别对上、下两臂输出管进行保护。保护过程与图1类似,但图2的电路中加人V17、V20两只二极管,可在放大器正常工作时,保证V18、V19的集电结处于反向状态。V17、V20为锗管,其正向压降较低,有利于保护。
  

  三、扬声器保护电路(即负载切断式保护电路) 
功放机的功率放大器一般采用OCL电路,这种电路出现故障时,其输出端直流电位常常会偏离零电平,出现较高的正或负的直流电压。此时如不及时切断功率放大器与音箱之间的通路,将有直流电流流入扬声器,其结果轻则使扬声器音圈移位,重则烧毁扬声器。 
另外,在功率放大器出现故障或者用户使用不当(如连接时音箱线短路,音量开得过大等),将会引起电流大增,此时如没有适当的保护措施,很容易使功率放大电路、扬声器甚至电源电路被烧坏。为了保护音箱和功率放大电路,绝大多数的功放机都设计有扬声器保护电路。 
1.扬声器保护电路的三种保护方式 
功放扬声器保护电路原理框图如图3所示,图中含有了三种保护方式。
  

(1)直流保护 
当功率放大电路发生故障,其输出端出现的直流电压的绝对值超过设计限度时,保护电路中的直流检测电路即把它检测出来,变成控制信号。控制信号经放大后控制触发器翻转,驱动保护继电器动作,切断功率放大器与音箱之间的通路,使扬声器得到保护。同时,控制信号还启动指示电路工作,使保护指示灯闪烁报警。按直流电压的检拾方式来分,有桥式检拾、互补式检拾、差动式检拾等几种。 
(2)过载保护 
当输出电流超过额定输出电流的1倍左右时,过载检测电路输出保护控制信号,控制输出电路断开,保护扬声器及功放。 
(3)开机延时接通电路:通过开机延时电路控制继电器驱动电路的工作状态,使继电器在开机后1~4秒钟接通继电器,以避免开机过程中产生的浪涌电流冲击扬声器,使其音圈移位。另外。有些还设计有关机静噪电路,关机瞬间立即关闭继电器驱动电路,继电器失电释放,保护扬声器不受关机瞬间因功率管的工作点不稳定而受到大电流的冲击。
2.保护电路的三种构成方式 
根据使用的主要元件类型,扬声器保护电路可分为分立元件扬声器保护电路、集成电路扬声器保护电路、分立元件与集成电路结合的扬声器保护电路三种。 
(1)分立元件扬声器保护电路 
1)美声TA—1500功放扬声器保护电路(二极管桥武检测型)
  

美声TA—1500功放扬声器保护电路如图4所示,由开机静噪电路、功放输出中点直流偏移保护电路及保护状态指示电路几部分组成。二极管D5~D8组成桥式直流检测电路,VT32为检测控制放大管,继电器驱动管VT31是由两只PNP三极管构成的达林顿管,用以提高对继电器J的驱动能力。VT22、VT26是功放末级输出对管。
功放输出中点保护电路由R6、R7、C5、C6、D5~D8、VT32等元件组成。取样信号从左右声道的功放级输出端(中点)取出,经R6、R7、C5、C6组成的低通滤波器滤波后,送住D5-D8和VT32组成的桥式直流检测电路进行检测。R6、R7兼作左右声道的取样、衰减、隔离电阻;C5、C6反向串联,相当于一个无极性电容,用于旁路音频信号。 
功率放大器正常工作时,输出端输出的直流电压为0V,取样信号中的交流成分通过C5、C6全部到地,图中A点直流电位为0V,检测电路无输出。当功放输出端出现正或负的直流失调电压时,A点也出现正或负的直流电压。当A点达到一定数值的正电压(2.1V)时,电流从A点→D5→VT32(b、e极),VT32导通,其集电极输出高电平(该电平为负值,即绝对值变小),并送到驱动收大管VT31(由两只PNP三极管构成的达林顿管),使VT31截止,继电器释放,切断电路与扬声器的连接,起到了保护扬声器的作用;当A点达到一定数值的负电压(-2.1V)时,电流从地→D6→VT32(be)→D8→A点,VT32也导通,输出控制电平。电路中,VD10为继电器反电动势释放二极管,以防止反电动势损坏VT31。 
开机静噪电路由R9、C4组成,在开机时,直流电压经过R9对C4充电,几秒后,C4上端电压下降到-1.4V,VT31导通,继电器吸合,将扬声器接入电路。 
VT29、VT30、VD9等元件构成保护电路状态指示电路。 
2)PMA-801功放扬声器保护电路(互补式检测型) 
PMA-801功放扬声器保护电路如图5所示,由开机静噪电路、功放输出中点直流偏移保护电路、输出过流保护电路及保护状念指示电路几部分组成。
  

功放输出中点偏移保护电路采用互补式直流检测方式,直流检测电路由N10、N11、R84、R83、R79、E20、E21等元件组成。L、R声道的取样信号经R84、R83衰减、隔离,C20、C21滤波,送住N10、N11组成的互补式直流检测电略进行监测。R79是分压电阻,在功率输出中点有太高的直流电压时,降低取样电压,保护N10、N11两个检测三极管。功率放大器正常时,中点的直流电压为0V,该直流检测电路不工作,N10、N11截止;当功率放大电路出现故障,使中点出现正的直流失调电压时,电流路径为:OTL电路中点→R84(或R83)→NJ1 b.e→地,N11导通,其集电极输出控制电平(低电平),使P7导通。 
此时,C18经过P7对地释放电荷,N12基极电位下降,驱动管N12、N13由导通转为截止,继电器失电释放,断开扬声器与功放的连接,从而有效地保护了扬声器不被过高的直流电压损坏。同样,当功率放大电路中点出现负的直流失调电压时,电流路径为:地→N10 b、e→R84(或R83)→OTL电路中点,N10导通,也输出控制电平。电路中R73是限流电阻。 
在过载(过流)保护电路中,R42、R89、R88、N8等组成左声道过流检测电路(见图5)。R42既是串联在功放管发射极的均衡电阻,又是过流取样电阻,从该电阻两端取出反映电流大小的电压,提供给N8。N8对输出电路进行过流状态监测。C23是为了防止当功放瞬时过流时,造成保护电路误动作而设置的。R87、D11组成钳位电路,用来防止过高的电压使N8损坏。D12、D9为隔离二极管,将过载检测电路与直流检测电路隔离,以免互相影响。当功放正常时,R42两端的电压降经过R89、R87、D11和R88、R86、D10分压后的电压不足以使N8导通,此时N8截止,D12也截止,P7保持截止状态。当功放负载短路或音量过大时,功放管N7的c、e极电流增大,取样电阻R42上的压降也会剧增,此压降经过R89、R87、D11和R88、R86、D10分压后加到N8的b、e极,使N8正偏导通,进而使D12导通,将P7的基极电位由高电位拉至低电位,使P7由截止转为导通,进而使N12、N13转为截止,继电器失电释放,断开功率输出电路。 
开机静噪电路由R76、C18组成。其工作过程与上例类似。保护电路状态指示电路由N14、N15及其外围元件组成。其工作过程也与上例类似。 
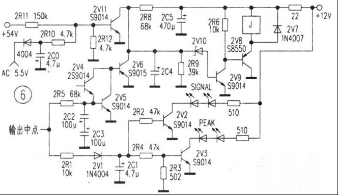
3)MPS2150功放的扬声器保护电路
  MPS2150功放的扬声器保护电路如图6所示,由开机静噪电路、功放输出中点直流偏移保护电路、关机静噪电路以及工作状态指示电路几部分组成。
  

功放输出中点偏移保护电路也是采用互补式直流检测方式,直流检测电路由2V4、2V5、2R5、2C2、2C3等元件组成。开机静噪电路由2R8、2C4组成。 
关机静噪电路由2V11、2R11、2R10等组成。在正常工作时,电源电路输出的主电源+54V电压通过2R11、2R12分压,同时变压器的次级绕组输出的约5.5V交流电压,经二级管、2C0半波整流滤波后形成的-5V直流电压,经2R10、2R12分压,分得的两种电压经叠加后为2V11提供基极电压(-1.5V左右),此时2V11截止,不影响电路的正常工作。关机瞬间,变压器的次级电压立即消失,由于滤波电容2C0(4.7uF/50V)较小,存储的负电压也很快泄放,负电压在关机瞬间一下变为0V。而主电源的正负电压由于滤波电容较大,不会立即消失,该电压通过2R11、2R12分压,在关机时为2V11发射结提供正向偏压,使2V11转为饱和导通状态,进而使2V9、2V8均转为截止,继电器失电释放,立即断开功率输出电路,避免了扬声器在关机瞬间受到大电流的冲击。 
工作状态指示电路由2V2、2V3、2R1、2V1、2C1等组成。 
(2)分立元件与集成电路相结合的扬声器保护电路 
图7是奇声AV-713功放的扬声器保护电路,这是采用分立元件与集成电路相结合的电路,在保证电路可靠性的同时又简化了电路结构。
  

L、R声道的取样信号经R21、R6衰减、隔离,C2、C3滤波,送住Q4、Q5、R7组成的互补式直流检测电路进行监测。Q4、Q5集电极输出的控制电平,经R8、D2送到Q7,经Q7放大后,输入R、S触发器。另外,为了防止Q1、Q2不完全对称导致的在开机时工作点偏差而使输出点直流电位偏离零点,而误触发R、S触发器的现象,在直流检测电路的输入端与地之间增加了Q6。开机时,由于C4两端电压不能突变而使Q6基极为高电平,Q6饱和导通,迫使直流检测输入端(Q4基极)的绝对值电压远远低于0.7V,使Q4、Q5组成的直流互补检测电路暂时失效,以免误触发。C4与06的b、e极、R11构成的充电回路,时间常数远大于OCL电路工作点建立的时间,保证电路可靠工作。 
R1、R2、R3、R4、Q3等组成过流检测电路。D1、D2在电路中起隔离作用。 
4001集成块中的或非门组成R、S触发器。设C4负端接R端,Q7集电极接S端,输出端Q与R、S端的逻辑关系是,当R为0(低电平),S端为1(高电平)时,输出端Q为0;当R为1(低电平),S端为0(高电平)时,则输出端Q为1;当R为1(低电平),S端为1(高电平)时,则输出端Q保护不变。C4为触发器的初始化(预置)电容,在开机时使R端为1,触发器输出高电平,经由R12、R13、C6、D4等组成的延时电路延时后,驱动08导通,继电器吸合。 
R12、C6、D4、Q8构成开机延时电路。其中,C6为延时电容。开机时,触发器输出的高电平经R12向C6充电,由于C6两端电压不能突变,其正端为地电位,D4截止,Q8不能立即导通。当C6正端所充电压达到约6.3V(5.6V+0.7V)时,D4导通,Q8也导通,继电器吸合,将音箱与电路相连,达到开机延时保护的目的。 
R18、R17、C7、或非门c和或非门d组成多谐振荡器,用来指示功放所处状态。 
(3)集成电路多功能保护电路 
1)uPC1237专用功放保护集成电路 
uPC1237是日电公司推出的扬声器保护专用集成块,它内含过载检测、直流检测、触发器、锁存/自动复位开关、关机检测、电源接通静音、继电器驱动等电路。该集成块结合外围电路,可进行开机延时、关机瞬间断开扬声器电路、输出端电位偏移保护、输出管过载保护。uPC1237引脚功能见表1。
  
 
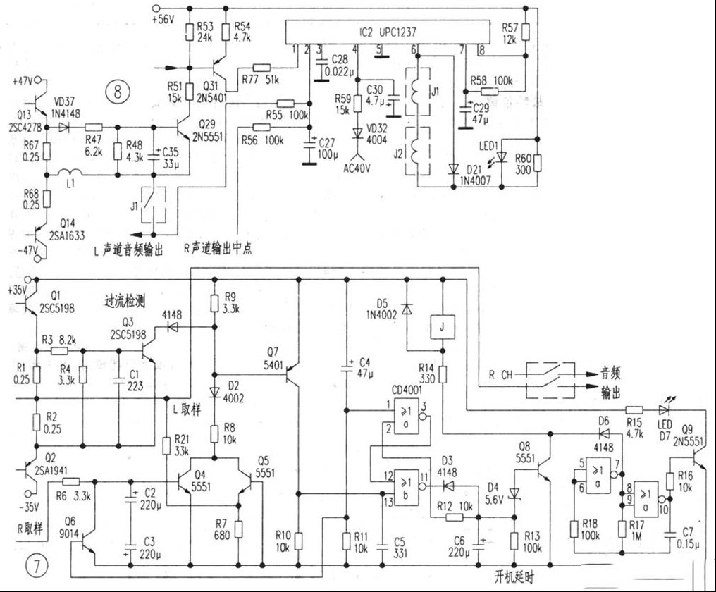
  上图8是天逸AD-5100A功放的保护电路。该电路以保护集成块uPC1237为核心,与过流检测电路、直流检测电路、开机静噪电路(延时接通)、继电器、电源电路等各部分共同组成。 
接通电源后,+56V电压经R57向uPC1237⑧脚供电,在⑧脚建立3.4V的电压,该电压经R58对⑦脚外部的C29充电,经过数秒后,⑦脚电压达到2.06V,此时内部继电器驱动电路启动工作,⑥脚输出低电平,继电器J1、J2吸合,将音箱与电路相连,同时指示灯LED1点亮。这样便实现了开机延时接通功能,使音箱免受冲击。 
Q13、Q14为L声道功放对管。L声道的过流检测电路由R67、VD37、R47、R48、Q29等元件组成。正常工作时,R67上的电压较低,不足使Q29导通。当输出级的负载过重或输出端出现短路时,输出管的电流急剧增大,使功放输出管发射极上的电阻R67的压降增大,使Q29导通,其集电极输出低电平,经R51(在这里与另一声道的过流检测电路汇合)使Q31也导通,其集电极输出高电平送至IC2①脚,当①脚电压超过0.67V时,保护电路动作,继电器释放(从而运行指示灯熄灭),断开负载完成过载保护。 
R55、R56、C27组成直流取样滤波电路,将取样结果送uPC1237②脚。②脚与③脚内接直流检测电路,本机只使用了②脚,而将未用的③脚接地,以免受到感应信号的干扰。当功放电路正常时,输出端(中点)输出的直流电压为0V。当因电路出现故障时,输出中点的直流电位偏离0V达到设定值时,该电压经R55(或R56)及C27滤除音频信号后送入uPC1237②脚。当②脚电压高于0.7V或低于-0.23V时,⑥脚输出高电平,继电器失电释放,切断音箱与功放电路的连接,同时指示灯LED1熄灭。 
uPC1237④脚还承担着关机静噪电路保护控制功能。在正常工作时,电源变压器次级绕组的交流电压.AC40V经VD32半波整流、R59降压以及C30滤波后,加到uPC1237的④脚,为其提供负压。关机瞬间,变压器的次级电压立即消失,由于滤波电容较小,存储的负电压也很快泄放,负电压在关机瞬间一下变为0V。uPC1237内部电路检测到这一变化后,立即关闭继电器驱动电路,继电器失电释放,保护扬声器不受关机瞬间因功率管的工作点不稳定而受到大电流的冲击。 
2)TA7317P专用功放保护集成电路 
TA7317P是日本东芝公司生产的功放保护集成电路,内部包括开关型电源检测电路、过载检测电路、中点直流检测电路、开机静噪电路、或门电路、施密特触发器、稳压电路、放电电路、继电器驱动电路等电路,保护功能极为完善、性能可靠。该IC结合外围电路,可进行开机延时、关机瞬间断开扬声器电路、输出端电位偏移保护、输出管过载保护,引脚功能见表2。
  
 
图9是安桥A8150SM功放机的保护电路。该电路以保护集成块TA7317P为核心,与过流检测电路、直流检测电路、开机静噪电路(延时接通)、继电器、电源电路等各部分共同组成。
  

在功放输出端(中点)电位偏移保护电路中,R712、R713、R708、C704组成直流取样滤波电路,将取样结果送到TA7317P②脚,当功放电路正常时,输出端(中点)输出的直流电压为0V。当因电路故障使输出端的直流电位偏高0V达到设定值时,该电压经R712(或R713)、R708分压,并经C704摅除音频信号后送入TA7317P②脚。当②脚电压高于0.7V或低于-0.7V时,⑥脚输出高电平,继电器失电释放,切断音箱与功放电路的连接,同时指示灯D961熄灭。 
过流保护电路由Q541、Q542与TA7317P①脚内接的过流检测/电源检测电路组成。当功率放大器正常工作时,①脚电压为-0.8V。当功率输出级出现过流时,功放输出管发射极上的电阻R520、R521的压降增大,使Q541导通,其集电极输出低电平,经R543(在这里与另一声道的过流检测电路汇合),随即使Q542也导通,其集电极输出高电平送至①脚,经C703进行短暂延时后送入集成块内,经过载检测后,控制触发器翻转,并驱动继电器释放,断开负载完成过载保护,同时指示灯D961熄灭。 
TA7317P①脚还承担着关机静噪电路保护控制功 
能。在正常工作时,电源变压器次级绕组的交流电压经D919、D920全波整流、C918滤波后,通过R707加到TA7317P的①脚,为其提供负压(-0.8V左右)。关机瞬间,变压器的次级电压立即消失,由于滤波电容较小,存储的负电压也很快泄放,负电压在关机瞬间一下变为0V。而主电源的正负电压由于滤波电容较大,不会立即消失,该电压通过R703、R706在关机时使TA7317P的①脚电压由负值转向正值,TA7317P内部电路检测到这一变化后,立即关闭继电器驱动电路,继电器失电释放,保护扬声器不受关机瞬间因功率管的工作点不稳定而受到大电流的冲击。 
开机延时接通电路由延时元件R710、C701与TA7317P⑧脚内接的开机静噪电路组成。接通电源后,+45V电压经R703降压后,加到⑨脚,因⑨脚内部设有稳压电路,故⑨脚电压稳定在1.3V以上。13V电压通过R710对电容C701充电,数秒后,⑧脚电压上升到1.3V,内部开关电路启动,⑥脚输出低电平,继电器吸合,将音箱与电路相连,同时指示灯D961点亮。这样便实现了开机延时接通功能,使音箱免受冲击。

路过

雷人

握手

鲜花

鸡蛋

最新评论

QQ|Archiver|手机版|家电维修论坛 ( 蜀ICP备19011473号-4 川公网安备51102502000164号 )

GMT+8, 2025-11-21 23:34 , Processed in 0.209476 second(s), 17 queries .

Powered by Discuz! X3.5

© 2001-2025 Discuz! Team.

返回顶部