找回密码
 请使用中文注册

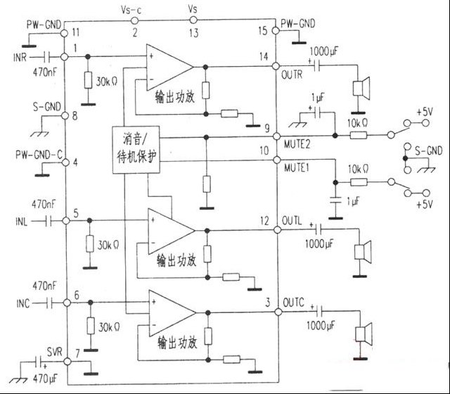
三路3 x 1.8W功放IC芯片TDA7497

2023-5-5 11:24| 发布者: 开心| 查看: 25| 评论: 0

阅读字号:

摘要: TDA7497是意法公司专为高档电视开发推出的一款高品质电视伴音还原集成电路,该IC具有3路18W宽频带功率输出(包括左、右主声道和中置声道。TDA7497有独立的左、右主声道和中置声道消声器,可任意实现消声功能,且 ...
    TDA7497是意法公司专为高档电视开发推出的一款高品质电视伴音还原集成电路,该IC具有3路18W宽频带功率输出(包括左、右主声道和中置声道。TDA7497有独立的左、右主声道和中置声道消声器,可任意实现消声功能,且通断转换无噪声,因此开机瞬时对扬声器无冲击。 该IC外接元件少,还有过热保护功能,当芯片温度达到140℃时可自动切断其输出。

  
    
  TDA7497为15脚双列非对称直插式带散热片塑封结构,工作电压范围20-35V,附图为TDA7497内部电路框图,附表是它的引脚功能。 
  

路过

雷人

握手

鲜花

鸡蛋

最新评论

QQ|Archiver|手机版|家电维修论坛 ( 蜀ICP备19011473号-4 川公网安备51102502000164号 )

GMT+8, 2025-11-22 06:59 , Processed in 0.190277 second(s), 17 queries .

Powered by Discuz! X3.5

© 2001-2025 Discuz! Team.

返回顶部