找回密码
 请使用中文注册

3S4袖珍胆前级

2023-5-5 11:24| 发布者: 开心| 查看: 38| 评论: 0

阅读字号:

摘要: 欧美产电子管3S4,是上世纪五六十年代非常著名的直热式小7脚强放管,屏极呈银白色。别看它个头小,功能却强大,一只3S4做成的再生式发射电路,可以轻易地将电波送到境外。那个年代玩电子管单管收音机,朝思暮想 ...
    欧美产电子管3S4,是上世纪五六十年代非常著名的直热式小7脚强放管,屏极呈银白色。别看它个头小,功能却强大,一只3S4做成的再生式发射电路,可以轻易地将电波送到境外。那个年代玩电子管单管收音机,朝思暮想购买一只3S4,不但价格很贵买不起,而且还要公安局的证明。老一辈无线电爱好者中,一提起3S4,眼睛里都会放射出神秘的光芒。 
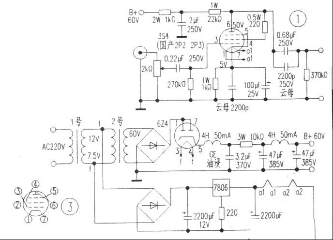
    这么好的胆管,能不能用来做音频放大器呢?不少胆机发烧友都觉得,直热式电子管比旁热式的声音好听;灯丝电压低的比灯丝电压高的声音温暖。3S4正好符台这两点。笔者经过几个月的实践,采用两只3s4精心制作出收到其他维修同行的一台袖珍胆前级(电路见图1),底座利用一只废弃的USB声卡外壳改造,宽140mm,深150mm,高120mm(正好是油浸电容高度)。该机外观小巧玲珑,像一件艺术品(实物照片见图2),每每把玩有加,非常喜爱。用其推动胆功放后级,声音靓丽,胆昧浓郁,别有一番风味。自认为是满意之作,现介绍如下,供发烧友参考。 

  

  

  一、3S4的技术参数:     类型:直热式阴极五极管 
    主要用途:功率放大 
    灯丝电压(Uf)=2.8/1.4V 
    灯丝电流(If)=0.05/0.1A 
    第一栅极电压(Ug1)=7V 
    跨导(S)=1.8mA/V 
    内阻(Ri)=100k 
    (A类单端放大直用数据): 
    阳极电压(Ua)=90V 
    阳极电流(Ia)=7.4mA 
    第一栅极驱动信号电压(Ug1rms)=5V 
    第二栅极电压(Ug2)=67.5V 
    第二栅极电流(Ig2)=1.4mA 
    阳极负载阻抗(ZL)=8k 
    输出功率(Po)=0.27W 
    3s4的代换型号:3S4T、3Q5。国产相似可代换型号:2P2、2P3(3S4是五极管,2P2、2P3足四极管,注意区别管脚接线)。引脚图见图3。 

  

  二、电路特点 
  

      3S4按三极管接法,屏极电压45V-90V都能够正常工作,可根据自己手里的电源变压器选择屏极电压,电阻全部采用AB碳精电阻,AB碳精电阻虽然误差较大,但声音温暖淳厚,特别是低频和中频的表现极佳。输出隔直耦合电容采用国产CZM型的方块电容,耦合电容和阴极旁路电容均并联云母电容,有利于提升高音。阴极旁路电容采用国产的轴向引线电解电容,取其声音平衡。音量调节采用两只单连电位器分别控制两个声道。灯丝采用直流供电,两只3S4灯丝串联供电,实际测量每只3S4灯丝电压2.9V,屏压50V,屏流5mA。
  

  三、制作过程 
    电源变压器利用现成的两只220V/7.5V/12VA R型变压器改造。改造步骤是将两只R型变压器分别编号为1号和2号,1号是主变压器,2号是升压变压器。在2号变压器线圈外面用φ0.20mm漆包线穿绕54匝,与已有的7.5V绕组串联,得到12V电压绕组,作为升压变压器的初级。 
    连接时注意同名端,简单实用的检测方法是:将新绕线圈的一根出线与原7.5V的任意一根出线连接,次级接220V市电,用万用表电压挡测量两组线圈其余2根出线的电压,如果读数为12V左有,说明连接正确,如果读数为4.5V左右,说明同名端接反,只需将其中一个线圈的引线对调就行了。 
    两只变压器的连接方法为:1号变压器的初级绕组接市电220V,次级7.5V绕组接2号变压器的初级12V绕组,组成一只升压变压器。2号变压器的次级原220V绕组输出大约60V的交流电压,首先经摩托罗拉快恢复二极管进行桥式整流,然后进入6Z4二次整流软化,从6Z4输出的直流直接进入第一级扼流圈,经过LCRCLC的三次滤波网络,输出60V的B+电压,供3S4屏极使用。调整10k电阻可以改变B+电压。6Z4灯丝接ff点,也就是1号变压器的次级,满负载时电压6V左右。 
    两只扼流圈用舌宽12mm,叠厚25mm的小铁芯,φ0.15mm的漆包线绕2600匝,硅钢片顺插,空气隙0.1mm。 
    3S4灯丝采用摩托罗拉快恢复二极管进行桥式整流,因为3V的稳压集成块不好找,所以将两只3S4的灯丝串联供电。在调试7806稳压输出过程中,发现其带负载输出电压才4.2V,于是在7806的接地端串联一只220Ω电阻,抬高其电位,使其带负载输出电压达到5.8V,满足3S4灯丝需要,如果用金封的7806更好。灯丝滤波电解电容选用金色ERO或者思碧,滤波效果会好一些。前级放大只画出一个声道,电源部分共用。 
    本机耗电极省,整机功耗不大于12W。

路过

雷人

握手

鲜花

鸡蛋

最新评论

QQ|Archiver|手机版|家电维修论坛 ( 蜀ICP备19011473号-4 川公网安备51102502000164号 )

GMT+8, 2025-11-22 07:39 , Processed in 0.179998 second(s), 17 queries .

Powered by Discuz! X3.5

© 2001-2025 Discuz! Team.

返回顶部