找回密码
 请使用中文注册

韩国英桥IUKEL MX-1634 16路调音台电路原理与检修思路

2023-5-5 11:23| 发布者: 开心| 查看: 34| 评论: 0

阅读字号:

摘要: 笔者修收到其他维修同行的一台调音台,开机电源指示灯不亮,16路调音板上信号过载指示二极管全亮。检查发现电源板三端稳压IC1发热严重,电阻R001、R002、R012发黑。 电源板实绘电路见图1,电源板提供以下几路电压:±15V ...
    笔者修收到其他维修同行的一台调音台,开机电源指示灯不亮,16路调音板上信号过载指示二极管全亮。检查发现电源板三端稳压IC1发热严重,电阻R001、R002、R012发黑。 

      电源板实绘电路见图1,电源板提供以下几路电压:±15V、+4V、+48V。
  

  ±15V供NE5532、JRC4558、JRC0720用电,+4V供音频信号发光管排用电,+48V供话筒输入。断开电源板负载进行检测,先修±15V电源,该路电源R001、R002发黑,测量阻值为20Ω,用新电阻换之.测±15V输出正常。     +48V电源修理,该路稳压电源工作原理为:Q001与Q002组成NPN复合三极管作电压调整,Q004为稳压偏置管,Q003为过流保护管,测量Q002、Q003和Q004均已损坏。用C2061替代,开机测+48v正常。Q003保护原理:当+48v电流取样电阻上的压降大于0.7V时Q903导通,使Q003 b—e结反偏.Q002截止,Q001截止,+48V电源关断。 
    电源变压器二次电压输出插座没有防反插卡口。如插反将烧坏+4V负载元件。16路调音板排线插接时,不能错位,如错位将烧调音板元件。 

      带负载开机,发现±15V电源限流电阻R001和R002冒烟,±15V负载有短路现象,是主板上的双运放有击穿故障。把主板拆下,发现主板所带四块小输出板,其中有1块板上的双运放JRC4558D已爆裂。更换该IC后,±15V电源工作正常。主板R声道电路原理见图2。电路工作原理简述如下:从16路调音板来的RL两声道信号,经JRC4558放大后,到小输出板再经JRC4558放大后,平衡式输出。另一路,在主板上经JRC4558双运放放大后平衡式输出。
  

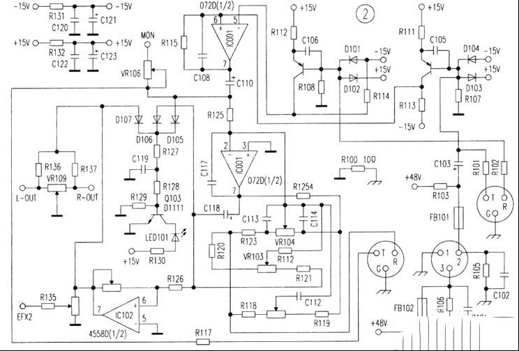
      调音板修理:小心把16路调音板排线插好,第2路到第16路调音板信号强度(CLIP)发光二极管都空载不亮,只有第l路CLIP发光二极管常亮。实绘调音板电路见图3。
  

  调音板有平衡式和非平衡式3个输入接口。线路和麦克风输入都经过三极管放大后再进入IC101 JRC0729⑤、⑥脚,⑦脚输出,一路进入发光二极管推动三极管,另一路进③脚放大,从①脚输出。这一级运放担任高、中、低音调节功能。从①脚输出的信号一路推动发光二极管。另一路进入IC102 JRC4558D⑥脚进行放大。从⑦脚输出音频信号分R、L两路到前置放大。调音板故障表现为CLIP发光二极管常亮,该发光二极管只有信号过强才会亮。推动发光二极管的三极管Q103已导通,测二极管D107导通,测IC102⑥、⑦脚均为13V。更换IC102(JRC4558D),发光二极管恢复正常。     把16路调音板的信号供电排线插好。用万用表笔碰触MIC插孔②脚,16路调音板均能使发光二极管信号显示阵列发光。只有R声道发光二极管排不亮。检查发现IC203(JRC4558D)双运放块脱焊,补焊后一切正常。

路过

雷人

握手

鲜花

鸡蛋

最新评论

QQ|Archiver|手机版|家电维修论坛 ( 蜀ICP备19011473号-4 川公网安备51102502000164号 )

GMT+8, 2025-11-22 00:43 , Processed in 0.178600 second(s), 17 queries .

Powered by Discuz! X3.5

© 2001-2025 Discuz! Team.

返回顶部