找回密码
 请使用中文注册

湖山AVK200家庭影院功放电路分析与检修

2023-5-5 11:22| 发布者: 开心| 查看: 36| 评论: 0

阅读字号:

摘要: 本文以湖山AVK200功放为例,重点讲解系统控制电路、操作显示电路、音量控制电路、杜比解码电路、音调电路、功率放大电路、电源电路等几大电路模块。 一、AVK200功放整体方框图 二、系统控制电路 AVK200 ...
    本文以湖山AVK200功放为例,重点讲解系统控制电路、操作显示电路、音量控制电路、杜比解码电路、音调电路、功率放大电路、电源电路等几大电路模块。
  

  一、AVK200功放整体方框图 
  

 
  
 
  二、系统控制电路 
  AVK200的系统控制核心是美国MICROCHIP公司研制的单片机PIC16C73A。其功用是将各种操作信息进行处理,对受控电路实施控制,并将相应的工作方式及有关信息显示在荧光屏上。其组成电路如图2。 
  
 
  (一)、操作显示电路 
    1.操作输入电路。该机操作输入电路包括键控电路和红外遥控电路两部分。各操作按键设置在键控输入线构成的3×7矩阵电路上。lN1的④-⑩脚输出七个按键扫描信号(P2~P8),分别经七只隔离二极管1V14—1V20送到七组操作扫描线。每组扫描线设有三个按键。可产生三组按键指令(K0~K2)信号,当有按键被有效按动时,按键指令分别从1N2的25-27脚输入,经识别、处理输出各种控制信号,对受控电路进行控制。 
    在控制部分接人一只8位输出锁存移位寄存器(74HC595),作为IN2的口线扩展使用。lN3(HS0038A)接收到来自红外线遥控器的各种操作指令,然后传送到1N2,从而实现遥控操作。 
    存储器AT24C01A将机器工作状态(即1N2发出的各种数据)进行记忆。当机器因关机或其它原因掉电时,由于机器的工作状态已经被记录保存,从而使下一次开机时,机器能够自动恢复到前一次的操作状态,使用户不必重新设置机器工作状态。 
    2.显不电路。1N2输出操作指令数据给各功能部分的同时,将相应的工作方式及有关信息处理成脉冲数据发送给1N1(UCN5818AF),1N1输出相应的电平信号,以控制VFD的内容显示。 
(二)、总音量控制电路 
    1N2接收到遥控器关于总音量增、减的信号后,由23或24脚输出的控制信号送到1N4(LB1641)的⑤脚或⑥脚,使1N4的③脚和⑩脚间为+12V或-12V,以控制马达电位器的正、反向旋转,从而达到控制音量大小的目的。 

 
  三、杜比解码电路  
      AVK200解码芯片采用日本JRC公司的NJW1102。解码部分电路如图3。1N2发送的数据通过1x1输入Nl的22-24脚,使2N4做出相应的状态改变。  
  

 
      三种声场模式:2CH(即传统立体声模式);杜比3 STEREO(在这种模式时,环绕声道不工作);杜比定向逻辑状态。 
    三种中置模式:正常模式(NORM);宽带模式(WIDE);幻像模式(PHANTOM)。在幻像模式时,中置声道不工作,中置信号被分配到左、右声道。 
    四挡环绕延时:15ms;20ms;25ms;30ms。 
    噪声序列测试(TEST)。 

 
  四、音调、等晌度、CD直通控制电路 
    该机的音调控制采用RC衰减型电路。操作者感觉比较直观,不会出现跳变现象。 
    等响度电路接在总音量控制器部分。当总音量电位器置1/3以下音量位置时,左、右声道信号中的高、低频(谐振点为10kHz和100Hz)成分可以获得3dB以上的提升量。等响度电路的通断由一只直键开关控制。 
    设置CD直通功能的目的是便于用户在不需要解码等功能时,可以将该机当作收到其他维修同行的一台后级功放使用,从而减少失真,以利于对音乐的欣赏。该机CD直通功能的原理是:1N2发出指令使镀银触点继电器2J1常闭触点断开,常开触点闭合。由CD/LD接口输入的信号越过解码、音调电路,直接进入平衡控制到总音量。此时,其他接口输入无效,中置、环绕声道关闭。

 
  五、卡拉OK电路 
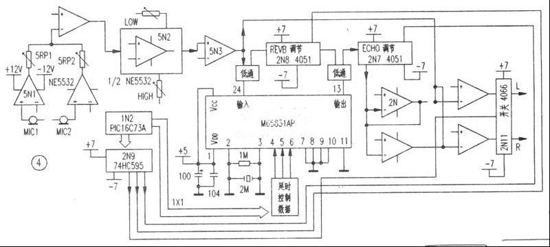
    该机的卡拉OK芯片采用日本三菱公司的M65831AP,自带A-D转换、静音功能和存储器,具有很小的失真度(0.5%)和良好的信噪比(-92dB),可以实现16挡的不同延时。卡拉OK电路如图4。 

 
    话筒信号经一级运放放大,通过话筒音量电位器调节。再通过一级放大后到话筒高、低音调处理。该机的话筒音调和线路音调电路互相独立,但原理相同。话筒信号从音调电路出来、经一级射极跟随后,一路进入M65831AP,另一路与延时放大出来的信号混合并放大,再经相位处理通过2N11的选择进入主放大电路。 
    1N2发送的指令信号通过1x1输入到M65831AP的④-⑥脚,从而控制延时时间。在M6583l的13脚和23脚间接入的八选一电子开关2N8(4051),是用于调节2N6的反馈(REVB)深度。2N7的作用是控制混响(ECHO)量的大小。2N11用于对环绕延时与卡拉OK部分的选择及相关控制。 
    1N2发送的指令数据传递给2N9,然后由2N9输出指令信号去控制2N7—2N11的工作状态。 

 
  
 
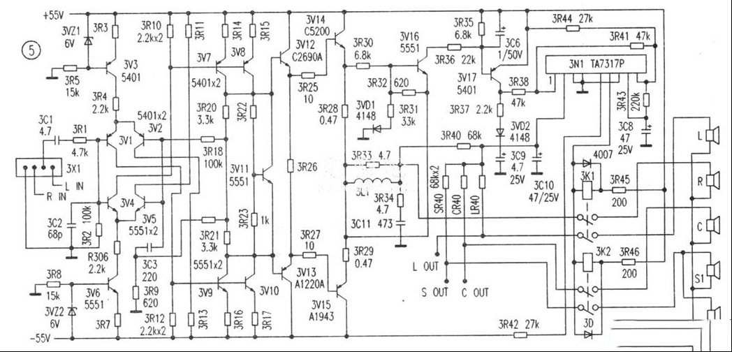
  六、功率放大电路 
    该机的L、R主功放部分采用全对称、全互补、无大环路负反馈放大线路。末级采用东芝公司的2SC5200和2SA1943对管推挽输出。该电路和广受好评的湖山2 x 100JMKⅡ类似,具有良好的瞬态响应和保真度,十分适合做AV放大器,如图5。 
 
  
 
     如果机器出现连接线接触不良或者前级信号自激情况,将造成功放的输出端茹贝尔网络损坏,甚至烧毁大功率管,维修时要重点检查这些因素。如果电容3C3(220uF)出现漏电现象,会造成机器输出端直流漂移或者声音失真(频响差)。 
    中置、环绕部分采用美国国家半导体公司的LM3886做功率放大。 
  

  七、保护电路 
    该机的保护电路以TA7317P为核心构成,可以实现开机延时静噪、过载保护、输出端直流漂移保护、关机保护等功能,具有很高的可靠性。其内部方框图如图6。 
 
  保护电路的原理:开机时3N1的⑧脚所接延时电容开始充电。大约经过6秒钟,3N1的⑥脚置低,继电器闭合,功放输出接通。当机器因扬声器或其他原因引起功放输出端出现短路等过载情况时,3V16导通,3N1的①脚变为高电平,⑥脚置高,继电器切断输出。同理,功放输出端出现直流电压或关机时,3N1都将立即动作,使继电器切断输出。
  

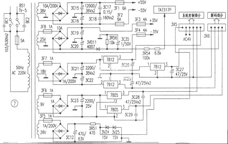
  八、电源电路 
    该机主功放和C、S声道电源分别为±55V和±35V。一组+30V的稳压源供给VFD;一组±12V作为整机运放电源;一组+12V作为马达用电源;一组+5V电源供给CPU;一组+5v电源供给解码芯片和卡拉OK电路。由于该机每一组电源上都串人了单独的熔断丝管,当因某种原因造成熔断丝管熔断时,机器将会出现VFD无显示、整机无输出、马达电位器无法控制等情况。电源电路如图7。 
 
  

  九、常见故障及维修 
    故障表现为:快速旋动线路低音电位器时,机器保护。 
    分析与检修:当快速旋动线路低音电位器时机器立即保护,说明故障出现时信号中产生了直流成分。首先检查线路音调部分,用万用表Dc 2.5V挡测5N5的①脚和⑦脚对地压降,在快速旋动线路低音电位器时发现第⑦脚有直流出现,说明故障就在这一部分。由于音调部分器件较少,怀疑线路低音电位器有接触不良情况。将其更换,故障机修到这里,终于修好值得探讨。。这是因为电位器出现接触不良情况时,如果旋动过快,会造成瞬间电位器开路或短路,使音调网络失去平衡而出现直流漂移,导致功放输出端出现直流而使保护电路起控。通常只要不快速旋动电位器,就不会出现这种情况。 
    故障表现为:整机各个声道均无输出。 
    分析与检修:首先检查保护电路,发现输出继电器已经起控,说明机器是由于某种原因而自动保护。测3N1的②脚,有1.2V的直流电压,说明有一个声道功放输出端出现直流漂移。用万用表DC挡检查发现中置声道输出端对地有+15.5V的直流压降。由于中置和环绕声道功放线路相同,而环绕声道正常,检查中置功放Ic(4N1)外围元件,未发现异常,怀疑4N1已经损坏。将其更换后,故障机修到这里,终于修好值得探讨。。 
    该机使用的功率放大IC对电源电压要求都较为严格。即使像著名的NS产品也是如此。所以,若机器长时间工作在高电源电压条件下,功率放大IC则有被损坏的危险。在一些电源电压波动比较大的地方,夜间市电电压甚至高达260V以上,机器损坏的可能性更大。当该机LM3886损坏以后,机器将立即保护,使整机所有功率输出都被切断。 
    故障表现为:卡拉OK功能无效,但显示正常。 
    分析与检修:打开卡拉OK功能时,各项遥控和按键操作正常并能从屏幕正确显示,但没有卡拉OK信号输出。说明控制系统没有问题,故障出在信号通道或控制指令的传递部分。由卡拉OK基本电路可以看出,话筒信号与延时信号混合放大后经2N11选择进入主放大线路。首先关机将电阻2R121和2R122靠2N11一端焊出,用软线接至2N的①脚和⑦脚,这样可以判断问题是否出在2N11,并可判断前面部分的电路是否正常。开机插入话筒喊话,故障消失。用万用表DC 10V挡检查2N112的⑤、13脚的控制信号,在卡拉OK打开时,立即置高变为DC 4v。此时再用万用表1k挡测2N11的①、②脚间阻抗为高阻状态,再测③、④脚间阻抗也是如此,说明2N11已经损坏。将其更换,故障机修到这里,终于修好值得探讨。。

路过

雷人

握手

鲜花

鸡蛋

最新评论

QQ|Archiver|手机版|家电维修论坛 ( 蜀ICP备19011473号-4 川公网安备51102502000164号 )

GMT+8, 2025-11-21 23:18 , Processed in 0.183041 second(s), 17 queries .

Powered by Discuz! X3.5

© 2001-2025 Discuz! Team.

返回顶部