找回密码
 请使用中文注册

典型家用功放检修

2023-5-5 11:19| 发布者: 开心| 查看: 33| 评论: 0

阅读字号:

摘要: 本文介绍几款经典OTL电路和OCL功放电路,详细分析此电路的原理与常见故障分析。 一、10W单声道OTL电路功放检修 电路如图1所示 该机功率放大部分为典型的准互补推挽输出电路。BG5与BG7复合为NPN管,组成推 ...
    本文介绍几款经典OTL电路和OCL功放电路,详细分析此电路的原理与常见故障分析。
  

  一、10W单声道OTL电路功放检修
  电路如图1所示 
  

 
  该机功率放大部分为典型的准互补推挽输出电路。BG5与BG7复合为NPN管,组成推挽的上臂:PNP的BG6与NPN的BG8复合为PNP管,组成推挽的下臂。R14与C1l组成自举电路,用以提高电路的开环增益和正向输出幅度。R15是BG4的负载电路。为了克服乙类放大特有的交越失真,在BG5与BG6基极之间加入了由两只硅二极管和R16组成的偏置电路,当BG4的集电极电流在它们上面产生压降,这个电压降就是后面BG5与BG7、BG6与BG8的偏置电压,约为1.8V。常温下2只硅二极管压降约1.4V,其余由R16调整获得。由于R16串在偏压回路中,在通电调偏流过程中R16应从0Ω开始起调,不允许突然调大或开路,否则偏流会很大,BG7与BG8会因流过的电流太大而烧毁。R12是BG3的集电极负载电阻,也是BG4的基极偏置电阻,BG3的集电极电流在R12上流过产生约0.6V的压降,做为BG4的基极偏压。R18、R17、R10、R11为BG3的偏置电阻,C7为偏置电源滤波电容。R13、R1l、C9组成交流负反馈,从输出端取出一部分信号经R13与R11分压加到BG3发射极,负反馈的结果使频率特性和稳定性都得改善,改变Rll的阻值可改变负反馈量,调整电路增益。C12是输出耦合电容,R24与C13组成扬声器阻抗补偿电路,用以抵消扬声器的感抗成份,使放大器的负载较接近于纯电阻,使放大器工作稳定,不易产生自激振荡,输出级晶体管能安全工作。R19是BG5发射极负反馈电阻,也是BG7的偏置电阻;R20是BG6发射极负反馈电阻:R2l是BG6集电极负载电阻,也是BG8基极偏置电阻:R22、R23分别是BG7、BG8的电流负反馈电阻。正常时BG7集电极电流调至10mA左右,功放管DD0lA可用C2073代换。 
为了稳定中点电压,该电路的BG3采用了PNP型晶体管,以便把它的发射极电阻接至中点,引入很强的直流负反馈。当某种原因引起中点电压U0↑→Ue3↑→Ube3↑→Ic3↑→Uc3↑→Ub4↑→Ic4↑→Uc4↓→Ub5↓→Ib5、Ib7↓→U0↓。反之,U0下降时通过负反馈也能使U0回到正常,使u0保持恒定。 
 
  维修案例1、接入10W/8Ω音箱,输入VCD音频信号,把音量开至最大时音量仍嫌不足,音质很好。 
检修:测中点电压18V正常,BG7、BG8基极间的偏置电压1.8V也正常,判断为交流部分故障。用1只100uF电容并在C9两端,故障不变;并在R11两端,声音变大,说明R1l有问题。拆下测量R11已变值为900Ω。换上100Ω电阻后音量恢复正常。 
总结:对直流电路而言,R1l和R10作为BG3的上偏置电阻(BG3为PNP管),由于R10阻值较大,R11虽己增至900Ω,但对偏流影响较小,再加上中点电压自动调整作用,所以中点电压仍保持在18V正常值.发现不了问题。当用100uF电容并在R11两端时。相当于把从中点引入的交流负反馈对地旁路,电路增益升高,音量变大,但音质变坏。同理,当Rll阻值变大时,对从中点引入的交流负反馈信号旁路、分压作用小,负反馈增强,造成放大器增益减小,因此虽音量减小,但音质仍保持正常。 
维修案例2、音量小音质差。 
检修:测中点电压为25V,调R18,中点电压有变化但不能回到正常值,判断为直流部分有故障。为快速区分故障范围,把BG7、BG8基极断开,R23、R22焊开,此时中点电压降为16V,把R16调至原位置,中点电压为18V,说明BG7有问题。测BG7集电极、发射极间电阻约5k,已严重漏电。用1只C2073代换后故障机修到这里,终于修好值得探讨。。 
总结:尽管U0有自动调整作用,但末级功率管严重漏电已超出调整范围,同时由于中点电压失常,推挽上臂失常,造成输出信号严重失真,音质变差。  
  维修案例3、开机后音箱发出很大的“嗡嗡”声,没有音乐声。 
检修:测中点电压升至28V,BG7烫手。立即断电,测R16已开路.因暂无330Ω微调电阻,为应急使用,拆掉R16,用一短路线连接,开机声音恢复正常,中点电压也恢复到18V。 
总结:R16开路后,偏流大增,功放管电流大增引起电源过载.纹波大增,时间稍长,功放管很易烧坏。同时音频信号在BG4集电极中断。虽然短路了R16,由于还有2只硅二极管起偏压作用,在放音乐时听不出明显失真。

 
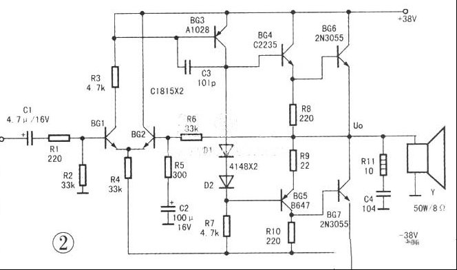
  二、50W准互补OCL功放检修 
图2所示电路取自五羊牌功放
 
  

 
   由图2可见。该电路为典型的以NPN型管为主体的准互补对称OCL电路,除C1外全部是直流耦合电路。BGl、BG2是差动放大输入级,BG3是激励级。BG4、BG6、BG5、BG7组成复合互补输出级。信号从C1、Rl输入到:BGl基极,经放大后由:BGl集电极输出,送往BG3再放大,BG3集电极输出端接有NPN型的BG4和PNP型的BG5,利用不同类型晶体管的互补作用进行自动倒相。最后由BG6、BG7作功率放大,直接驱动扬声器。D1、D2组成输出级偏置电路,减小放大器交越失真。 
该电路由于是直流耦合,对工作点的稳定性要求极高,直流负反馈从输出端通过R6加至BG2基极,由于反馈量很大,加上差动放大电路本身特有的高度稳定性,保证了放大器稳定工作。交流负反馈通过R6、R5和C2分压加到BG2基极,C2对交流信号相当于直通,调整R5可以改变反馈量,实现增益调整。C3是防振电容,避免自激。 

 
  维修案例1、中点电压已升至30V,此时扬声器有很响的交流声。 
测+38V和-38V都正常。为防止烧坏扬声器,用1只8Ω/50W假负载接入电路进行测试。测各管工作电压都失常。逐个检查三极管都正常.最后查出R4已变值为500K。更换一只33k电阻后电路中点电压恢复至正常值0V。接入扬声器,输入音频信号,试听音质音量均好。 
总结:OCL电路没有OCL电路中的输出耦合电容,一旦工作点失常将危及扬声器的安全。因此,凡是检修OCL电路直流故障,必须接假负载试机,待直流故障完全排除后,再接入扬声器试验交流工作情况。 

 
  维修案例2、接通电源时R8就冒烟,此时扬声器没接入。 
检修:此时已不能在通电状态下测量,还得在断电后对所有三极管普测一遍,相关电阻也不放过,查出是BG6集电极与基极击穿,更换后故障机修到这里,终于修好值得探讨。。 
总结:由于OCL为级间直耦,遇直流工作不正常,在拆除功率管后仍不正常,必须对所有三极管进行检查,决不可怕麻烦,否则后患无穷。 

 
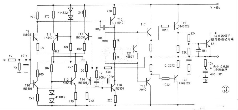
  三、全对称双差分功放检修 
  
 
   电路见图3(奇声AV-3310型),该机为全对称双差分带恒流源的OCL型功放。设计有过流保护,中点电压失常后的扬声器保护电路。复合输出级利用,T2l作恒压偏置。T21紧贴输出功率管散热器,即可使输出级获得稳定的静态偏置,又能得到适当的温度补偿,实践经验证明此种偏置对温度补偿相当灵敏。此功放全对称设计在开机时扬声器几乎听不出冲击声。由于元件增加。对单个管子的质量要求极高,上下配对要求也极高。否则中点电压不易调至0V。 

 
  维修案例1、按下电源开关,指示灯闪亮,听不到继电器吸合声。 
检修:打开机盖,测输出中点电压为-40V左右,判断为功放电路直流部分有故障而引起扬声器保护电路动作。断电,拆除T19、T20,再开机,几秒后继电器吸合,测中点电压为0v,基本正常。用一只16Ω/1w扬声器接在扬声器接线柱上,输入VCD音乐信号,音量音质很好,判断前面电路工作正常,复测4只功率管。有一只A1695的集电极与发射极间严重漏电,更换后复原电路,把小扬声器换成音箱。开机后,音箱音量和音质均好,故障机修到这里,终于修好值得探讨。。 
在安装功率管时,必须在功率管上抹一层优质散热硅脂,绝缘片两面都要抹。不必太厚,薄薄的一层就行。固定功率管的螺丝一定不要忘记拧紧.但决不要拧得过紧,以免滑扣,如果已拧滑扣,可增加垫片以脱离滑扣位置来解决。对管子的要求,必须用原装正品管,合资管、国产管均不可用。实践证明,低价管子的Icm、Pcm参数均较差,只能用在小功率电路中。 

 
  维修案例2、无规律烧功率管。 
检修:把4只功率管取下测量,已烧坏3只。暂不装新管,在T17与T18基极各焊一根长线与万用表表笔拧紧,开机后继电器吸合,用烙铁逐个靠近,T9至T18加热,中点电压和偏压依然正常,说明管子无问题。当加热至T21上偏电阻时,偏压突然上升,立刻关机。取下1k电阻,检查其阻值升至20k,说明此电阻受热变值,造成,T21截止,Uce增加,偏压增加,静态电流猛增,功率管处于假“甲类”偏置状态,自身功耗大增最终热击穿。用1只lk电阻更换后再次进行加热试验,偏压一值保持不变,说明故障隐患已除,安装4只新功率管,接入音箱试听,音量和音质均好。故障彻底排除。 

 
  维修案例3、音量大时自动保护。 
把音量电位器开至l,2位置时一切正常,再开大一些,继电器就吸合,把音量调小又正常;在节目之间的空白处音量开到最大时。继电器也不吸合。机主在一次开家庭舞会把音量放大后才发现此毛病的。 
检修:根据以上情况判断是过流保护电路有故障,误启动扬声器保护电路。先把过流检测管T21取下,试机故障不变,说明故障点在别处。当用一只470uF电容并在中点取样电阻右端音频旁路电容上时故障消失,拆下这2只470uF电容检测,发现其中一只已漏液。于是用2只同规格电容换上,T2l也装回,故障机修到这里,终于修好值得探讨。。 
分析:这2只电容反向串联相当于1只大容量无极性电容,用来旁路从中点通过15k电阻引来的音频信号,防止音频信号干扰扬声器保护检测电路正常工作。现在其中的1只不干活了。另一只也只好放假。以致在大音量时发生误保护情况。 

 
  维修案例4、奇声AV-3000功放中的一路修理过后出现不耐用的情况,屡修屡坏。 
检修:电路见图4所示。拆机发现功率输出管用的是国产管,于是用原装进口功放管2SD5200、2SA1943换上,试机时不大的音量状态下,散热器竟然微热(时值冬季),怀疑偏置电路有问题。测静态电流在50-70mA之间摆动,测2R14和2R16阻值正常,拆下2Q7。测量基本上无放大倍数。更换2Q7后偏流降至25mA左右,长时间大音量试机,音质及散热情况良好。 
总结:若不仔细试机.就难于发现散热器过热现象,就会想当然地把故障原因归于原用管不当,从而错失寻找故障根源的机会,还得再付出一对价贵功放对管后才能重新思考故障根源。2Q7失去放大倍数后.只相于一只大阻值电阻并在2Q8、2Q9基极,起不到恒压偏置作用。安装此管时必须用新管,以便于紧贴散热器,并用胶粘牢.起温度补偿用。 
 
  
 
  四、家用型功放检修经验总结 
在大量的修理实践中,常没有电路图,大部分都得靠自己根据实物画出实用简图,好些久治不愈的转手机都是在画图吃透原理后才彻底排除故障。这就要求平时多学习多积累资料。纵观家用功放电路。其功率放大电路少数用OTL电路,多数用OCL电路,在此类电路中低档机输入端采用单差分的多,中高档采用双差分的多。激励级、功率输出级基本上大同小异。值得提出的是,有些电路功率管用的是复合管,虽从表面看是单只管,里面却复合了推动管和功率管,最大放大倍数高至几千倍,最好用原型管。实在找不到时可用一只中功率管和一只大功率管复合代用,效果也很好。现在卡座里用的功放板也有成品供应,价格也不贵,对于小功率功放可用成品板代换,早期出产的大功率型功放还是以修为主。遇到难“啃”的骨头,千万不要打退堂鼓,坚持到底就是胜利,每解决一个难题,你的技术水平就上一个台阶。

路过

雷人

握手

鲜花

鸡蛋

最新评论

QQ|Archiver|手机版|家电维修论坛 ( 蜀ICP备19011473号-4 川公网安备51102502000164号 )

GMT+8, 2025-11-22 15:09 , Processed in 0.181884 second(s), 17 queries .

Powered by Discuz! X3.5

© 2001-2025 Discuz! Team.

返回顶部