找回密码
 请使用中文注册

音频功放保护电路原理分析与维修

2023-5-5 11:18| 发布者: 开心| 查看: 55| 评论: 0

阅读字号:

摘要: 在音频放大器中一般都设有功能完善的保护电路,可以在功放输出管过载、输出端电位偏移时进行可靠的保护,还可以在开机时延迟接通扬声器,避免开机损坏扬声器和开机“嘭”声,关机时瞬时断开扬声器,可避免关机 ...
    在音频放大器中一般都设有功能完善的保护电路,可以在功放输出管过载、输出端电位偏移时进行可靠的保护,还可以在开机时延迟接通扬声器,避免开机损坏扬声器和开机“嘭”声,关机时瞬时断开扬声器,可避免关机时的冲击。 

  

  一、分离元件保护电路 

    图1所示是湖山BK2X100JMKⅡ-95型纯后级功率放大器功放保护电路。放大器刚接通电源时,+56V电压通过R143对C116充电,约延迟4s,C116上电压充到9.5V左右时,稳压管V126导通而使V124、V125导通,继电器K101吸合,才能接通扬声器,避免开机时的电流冲击而保护扬声器。 
    v126、v129组成功放输出端的电位检测电路,当输出端的电位偏移时,通过一51k电阻R144,使V126或V129导通。当输出端的电位是正偏移时,V129导通。反之,当输出端的电位是负偏移时V126导通。无论v126或V129中哪一个导通,C116正端电位为0V,稳压管V126截止,V124、V125截止,使继电器释放,断开扬声器,这样就完成了输出端电位偏移保护。 
    当功放因输出短路或负载过重时,输出管V134、v135射极电流大增,在R132、R133上产生的压降增大经R134、R135分压加至V118基极,使V118导通,使V127基极电位降低,v127导通,稳压管V126截止,V124、V125截止,继电器释放,断开扬声器,这样就完成了输出管的过载保护。 

  

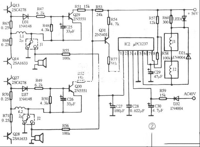
  二、uPC1237保护电路  

    图2所示是天逸AD-5100A型AV放大器功放保护电路。J1、J2为接在功放输出端的继电器。刚开机时,+56V电压经R57、R58对c29充电,几秒后,当C29充电到一定电压时,IC2(uPC1237)⑥脚内的开关电路接通,输出低电平,使J1、J2吸合,接通扬声器,实现开机延时保护功能。当功放输出端直流电压因某种原因发生偏移,使IC2 2脚电压超过+0.7V,或低于-0.23V时,⑥脚内开关电路截止,输出高电平,使J1、J2释放,断开扬声器,实现功放输出端的直流电压偏移保护。 
    当功放输出极短路或负载过重时,使功放输出级的电流过大(超过8A),R67或R70两端电压达到约2V时,可使Q29或Q30导通,Q31也随之导通,使IC2  1脚输入一电压值,使J1、J2释放,断开扬声器,实现功放末级电流过载保护。电源变压器交流40V绕组的一端,经D32、R59加至IC2  4脚,关机时,交流电压瞬时消失,而其他直流供电暂没消失,J1、J2瞬时释放,扬声器断开,以避免关机时的冲击。 

  

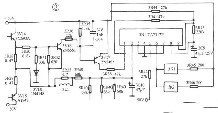
  三、TA7317P保护电路  

    图3所示是湖山AKV100型AV放大器功放保护电路。刚开机时,+50V电压经3R44、3R43对电容3C8充电,数秒后3N1(TA7317P)⑧脚电压上升到约1.2V时,继电器3K1、3K2吸合,接通各路扬声器,完成开机延时保护。当右声道输出级的负载过重或出现短路时,输出管电流急剧增大,使3V14射极电阻3R28两端电压增大,经3R30、3R32分压加至3V16基极,使3V16导通。这时集电极为低电位,使3V17导通,3N1①脚电压也升高,继电器3K1、3K2随即释放,断开负载完成过载保护。 
    当因某种故障使输出端出现一定的直流电位时,经3R48加至3N1②脚,此脚检测到直流电位,随即释放继电器3K1、3K2,完成输出端电位偏移保护。同理,当左声道、中置声道、环绕声道输出端直流电位偏移时,经LR40、CR40、SR40加至3N1②脚,此脚检测到直流电位进行保护。 

  

  四、故障检修实例 例1、湖山AKVl00型AV放大器。开机时有冲击声。 
    此故障是延时保护电路的问题,因为在正常情况下,功放应在开机时延迟接通扬声器,以避免冲击噪声。 
    参阅图3,正常情况下,3N1的⑨脚在接通电源后应为2.9V,⑧脚在通电后5s左右从0V增加到1.2V。这时3N1⑥脚输出0.9V低电平,使继电器吸合,接通扬声器。而此机3N1⑧脚在通电瞬间即上升到1.2V,继电器很快吸合,无延时效果。焊下3C8检测,发现此电容已失效,用一47uF/25V新电容更换后,故障机修到这里,终于修好值得探讨。。 
例2、天逸AD-5100型AV放大器主声道无输出 
    打开电源开关后,听不见继电器的吸合声。正常情况下,打开电源开关后几秒钟,就可听到“嗒”一声,即继电器的吸合声。 
    参阅上图2,若测得功放输出端电压高于正负1v,则是功放输出端电压不正常所致,常见原因是因为电源电路中某一滤波电容失效变质、漏电,桥式整流臂某一臂二极管性能变差,造成正负电源电压不对称,或是功放电路的直流工作状态不正常;若测得R67或R70两端电压超过2V,这是功放管Q13、Q14、Q27、Q28已击穿或漏电,或是前级推动管击穿或耐压不足。 
    实际测试上述两项均正常。将功放电路正负电源切断,单独给保护电路供电,因为功放电路的电源切断后,就不会有过载或输出电压偏移,所以保护电路在通电几秒后继电器应吸合。现此时继电器仍不吸合,这是保护电路本身出了故障,测IC2各脚电压正常,仔细检查,发现两个继电器相接的线路板出现一裂缝,补焊后故障机修到这里,终于修好值得探讨。。

路过

雷人

握手

鲜花

鸡蛋

最新评论

QQ|Archiver|手机版|家电维修论坛 ( 蜀ICP备19011473号-4 川公网安备51102502000164号 )

GMT+8, 2025-11-22 15:09 , Processed in 0.152213 second(s), 17 queries .

Powered by Discuz! X3.5

© 2001-2025 Discuz! Team.

返回顶部