找回密码
 请使用中文注册

自制虚拟杜比环绕声功率放大器

2023-5-5 11:18| 发布者: 开心| 查看: 46| 评论: 0

阅读字号:

摘要: QS7779PM/CM是一款虚拟杜比环绕声处理大规模集成电路。该集成电路不仅可以将杜比定向逻辑编码信号及DVD(AC-3编码)输出信号解码后处理成虚拟环绕声.而且还可以将普通立体声信号3D环绕声声场增强处理,从而仅用 ...
    QS7779PM/CM是一款虚拟杜比环绕声处理大规模集成电路。该集成电路不仅可以将杜比定向逻辑编码信号及DVD(AC-3编码)输出信号解码后处理成虚拟环绕声.而且还可以将普通立体声信号3D环绕声声场增强处理,从而仅用两只音箱即可获得空间感及包围感强烈、音源定位准确的环绕声放音效果。 
  与声音恢复系统SRS相比,由于QS7779内部的信号处理流程分为环绕解码和虚拟编码两个环节,听感上的差距非常明显:SRs的包围感也较好,但声像虚飘;QS7779处理器的声像聚焦真实而准确,即使在聆听者侧后方,也有明确的位置与尺寸。由于该集成电路性能优良、外围元件简单,故十分适合发烧友用来组合安装家庭用虚拟杜比环绕声功率放大器。 

  

  第一部分、由QS7779组成的虚拟杜比环绕声处理器
  虚拟杜比环绕声功率放大器由三部分组成见图1。
  

  全电路见上图2;
  

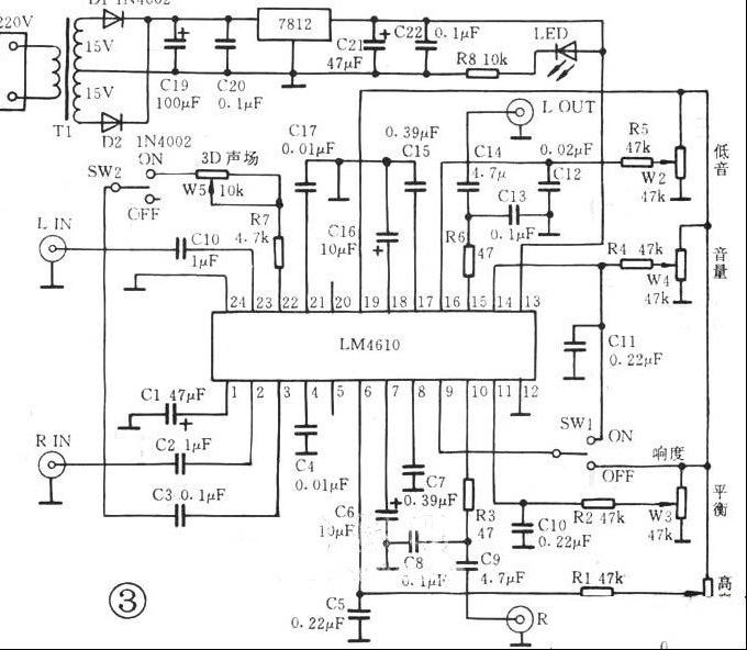
  第二部分、3D/音调/平衡/音量控制前级,全电路见图3;
  
    第二部分使用美国NS公司功能强大的Hi-Fi前级LM4610。它是广大发烧友熟知的优质前级LM1036的换代产品,也是利用直流电压来调节两声道高低音调、平衡、音量;它还具有3D声场展宽调节。高音调节范围(16kHz)为±16dB。低音调节范围(40Hz)为±15dB,平衡调节范围为1~20dB,音量调节范围为75dB,总谐波失真仅O.0003。信噪比80dB,频率响应高端达250kHz。当3D声场控制开关SW2接通时, 

  3D功能起作用;SW2断开则3D功能消失。SW1是响度补偿开关,其作用是因人耳在音量较小时对声音中的高、低频信号敏感度下降,故有必要在不同音量(响度)时对高、低频段作适度附加提升补偿,以使人耳在任何响度下始终能听到平坦、均衡的响应。当SWl接通时,响度补偿电路将随音量变化大小对L、R声道信号作恰到好处的高、低音提升;当SWl断开时,无响应补偿功能。LM4610纯音前级不仅起着阻抗变换和电平匹配的作用,它的3D/高音/低音/平衡/音量五个调节作用还可让发烧友按自己的欣赏习惯对音乐信号进行再修饰。它是家庭音频功率放大器不可缺少的部分。 
  

  第三部分、立体声功率放大器     第三部分是功放部分.为了适合对音乐输出功率的不同需要,功率放大器可根据听音房间面积大小、音箱尺寸和灵敏度及对功率储备的要求来确定,对于家庭音响系统,一般在40W×2~150W×2之间选择。 

      如果房间面积在20m2之内,音箱为中小书架箱,40W×2的功率已能满足听音需要。若发烧友未配备功放,可选用美国NS公司最新推出的音色温暖醇厚颇具胆机风格的优质立体声功放LM4766(见图4)。
  

  该集成功放在输出功率30W×2,总谐波失真和噪声都很低,加上过压、欠压、过载、超温等完善的保护电路及可以消除开关机输出冲击的静音电路。这些优异性能使其成为小型家庭立体声自制功放的首选。     对于房间面积在30m2内或使用大、中型落地音箱的发烧友,功放的输出功率应为70W×2~100W×2,若无现成功放,可选用欧洲sGs—THOMsON(意法)公司音色细腻圆润的DMOS大功率集成功放TDA7294组装的功率放大器。TDA7294可提供连续100W输出功率,频率特性平坦。在20Hz~20kHz、输出功率为0.1w~50W条件下,总谐波失真低达0.0005,噪声1~2uV,具有负载短路、超温关断等完善保护电路,其静音、待机电路也可消除开关机时对扬声器的冲击。 
    若发烧友的听音室、歌舞厅面积大于30m2,或在露天广场、或发烧友渴望极大的功率储备.以便在大鼓、枪炮的轰鸣声中寻求天摇地动、震撼心脾的体验,这时可选用由四只TDA7294与四只10000uF50V红宝石组成的立体声BTL功放,它可连续输出150W×2功率,能将“爆棚”效果推演至极致。 

      由虚拟杜比环绕声功放产生的声场见图5所示,图中音箱1是虚拟杜比环绕声功放所用的两只音箱,虚线所画音箱2、3、4描绘虚拟环绕声所营造的声场。 
  

路过

雷人

握手

鲜花

鸡蛋

最新评论

QQ|Archiver|手机版|家电维修论坛 ( 蜀ICP备19011473号-4 川公网安备51102502000164号 )

GMT+8, 2025-11-22 11:08 , Processed in 0.179369 second(s), 17 queries .

Powered by Discuz! X3.5

© 2001-2025 Discuz! Team.

返回顶部