找回密码
 请使用中文注册

还在为用氮化镓设计高压电源犯难?试试这两个器件

2023-4-30 18:15| 发布者: 开心| 查看: 391| 评论: 0

阅读字号:

摘要: {本文由家电维修技术论坛小编收集整理资料}面对社会和监管要求,电源效率一直是电子系统的优先事项。特别是对于从电动汽车 (EV) 到高压通信和工业基础设施的应用,电源转换效率和功率密度是设计成功的关键。 为了满足这些要求,开关模式电源系统的设 ...
    {本文由家电维修技术论坛小编收集整理资料}面对社会和监管要求,电源效率一直是电子系统的优先事项。特别是对于从电动汽车 (EV) 到高压通信和工业基础设施的应用,电源转换效率和功率密度是设计成功的关键。

 
为了满足这些要求,开关模式电源系统的设计者需要从使用传统的硅 (Si) 基金属氧化物场效应晶体管 (MOSFET) 和绝缘栅双极晶体管 (IGBT) 转为使用其它器件,因为硅器件正在迅速接近其理论极限。

 
因此设计者需要考虑基于宽带隙 (WBG) 材料的器件,如氮化镓 (GaN)。GaN 器件的开关速度比硅器件快,能处理更高的电压和功率水平,在既定功率水平下体积小得多,而且运行效率高得多。

 
本文将探讨氮化镓场效应晶体管 (GaN FET) 的基本原理,展示其在开关模式电源电路中相对于传统硅器件的优势,介绍Nexperia的实际案例,并对其应用进行了讨论。

 
01 GaN FET 基础知识

 
电源转换电路的基本元件是高压半导体开关。设计人员一直专注于通过以下方式提高这些器件的性能:通过减少导通状态下的串联电阻来减少传导损耗,通过提高转换速度来减少开关损耗,以及减少寄生效应等。总的来说,这些设计工作对硅 MOSFET 和 IGBT 来说是成功的,但随着这些器件的运行速度达到其理论极限,改进的速度也在减缓。

 
因此,在过去的几年里,使用碳化硅 (SiC) 和 GaN 的 WBG(宽带隙)器件已经推出,并达到了批量生产的程度。这些器件提供了更高的工作电压范围、更快的开关时间和更高的效率。

 
半导体的带隙是激发电子使之从束缚状态释放到自由状态以进行导电所需的最小能量(表 1)。

 
 
表 1:区分宽带隙半导体(如 GaN 和 SiC)与硅半导体的关键属性摘要。(表格来源:Art Pini)

 
用宽带隙半导体制造的器件相比传统半导体材料(如硅)具有更高的工作电压、频率和温度。更宽的带隙对于允许器件在更高的温度下工作尤为重要。耐高温意味着,在正常条件下这些器件可以在更高的功率水平上运行。具有较高临界电场和较高迁移率的宽带隙半导体具有最低的漏源导通电阻 (RDS(ON)),从而减少了传导损耗。

 
大多数宽带隙材料也有很高的自由电子速度,这使它们能够以更高的开关速度工作。

 
GaN 和 SiC 属复合半导体,与带隙为 1.12 电子伏特 (eV) 的硅相比,其带隙分别为 3.4 eV 和 3.3 eV,高出约三倍。这意味着两者都能支持更高的电压和更高的频率。

 
GaN 更高的电子迁移率使之更适合于高性能、高频率应用。GaN 功率FET 实现了更快的开关速度和更高的工作频率,从而改善了信号控制,实现了截止频率更高的无源滤波器设计,并降低了纹波电流。这样就可以使用更小的电感、电容和变压器,从而减少了整体尺寸和重量。

 
GaN FET 被称为高电子迁移率晶体管 (HEMT)。高电子迁移率是 FET 结构的一个功能(图 1)。

 
 
图 1:基于硅基底的 GaN FET 横截面图。(图片来源:Nexperia)

 
GaN FET 利用的是现有的硅 CMOS 生产设施,因此性价比高。在纯 GaN 层生长之前,通过沉积种子层和作为隔离层的氮化镓铝 (AlGaN) 缓变层(图中未显示),在硅基底上形成氮化镓层。第二个 AlGaN 层则沉积在 GaN 层上面。这样就建立了压电极化,紧接着在 AlGaN 下面产生过量的电子,这是一个高度导电的通道。这种过量的电子称为二维电子气 (2DEG)。这个名字反映了在该层中有非常高的电子迁移率。

 
栅极下面形成了一个耗尽区。栅极的操作类似于一个 N 沟道、增强模式功率硅 MOSFET。在该器件栅极施加一个正电压即可导通。

 
重复多次这种结构,即可形成一个电源器件。最终形成一个绝对简单、优雅的高性价比电源开关解决方案。

 
为了让器件电压更高,可增加漏极和栅极之间的距离。由于GaN 2DEG 的电阻率非常低,与硅器件相比,增加阻断电压能力对导通电阻的影响要小得多。

 
GaN FET 的工作模式可以构造为两种配置,即增强模式或耗尽模式。增强模式 FET 是常闭的,因此必须在栅极上施加相对于漏极/源极的正电压,以使 FET 导通。耗尽型 FET 是常开的,因此必须施加相对于漏极/源极的负栅极电压来关断 FET。耗尽型 FET 在电源系统中是有问题的,因为在给系统通电之前,必须对氮化镓耗尽型 FET 施加负偏压。

 
解决这个问题的一个方法是将低压硅 FET 与耗尽型 GaN FET 组合在一个共源共栅放大电路配置中(图 2)。

 
 
图 2:低压硅 MOSFET 与耗尽型GaN FET 的共源共栅配置,会使硅栅结构的稳健性与 GaN 器件的高压时钟特性得到改善,并且使用耗尽型 GaN FET 时让复合器件在上电时关断。(图片来源:Nexperia)

 
该共源共栅放大电路采用了 Si MOSFET 栅极结构,其优点是与现有的 MOSFET 栅极驱动器 IC 相匹配的栅极驱动极限更高,而且耗尽型 GaN FET 在上电时是关断的。

 
GaN FET 的主要特点之一就是其高效率。这是由于:低串联电阻降低了传导损耗;它们的开关速度较快,降低了开关损耗;以及它们的反向恢复电荷较少,这也是它们的反向恢复损耗较低的原因。

 
使用常见的半桥升压转换器拓扑时,可以比较 GaN FET 和 Si MOSFET 的效率差异(图 3)。

 
 
图 3:图示为一个半桥升压转换器的原理图,用于比较 Si MOSFET 和 GaN FET 的效率,通过用每种类型器件替换晶体管 Q1 和 Q2 即可。(图片来源:Nexperia)

 
升压转换器的输入电压为 240 伏,输出电压为 400 伏,开关频率为 100 千赫(kHz)。在最高 3500 瓦的功率范围内比较了它们的效率和损失(图 4)。

 
 
图 4:在一个相同的电路中,对 GaN FET 和 Si MOSFET 的效率和功率损耗进行比较,显示了 GaN FET 的优势。(图片来源:Nexperia)

 
与 MOSFET 相比, GaN FET 的工作效率高约 20%,功率损耗低约 3 倍。在 2000 瓦时,MOSFET的损耗约为 62 瓦;在 GaN FET 中,损耗仅为 19 瓦。这意味着冷却系统可以更小,从而提高升压转换器的体积效率。

 
不太明显的是,由于GaN FET 的最大电压限制较高,因此测量功率几乎进行到了3500 瓦。因此,GaN FET 具有绝对优势。

 
02 用氮化镓启动高压器件设计

 
对于更高的电压应用,Nexperia 提供了两种 650 伏的 GaN FET:GAN063-650WSAQ 和 GAN041-650WSBQ。两者均为常闭型 N 沟道场效应管。GAN063-650WSAQ 处理的额定最大漏源电压为 650 伏,可承受 800 伏的瞬态(脉冲宽度小于一微秒)。其额定漏电流为 34.5 安培 (A),在 25℃ 时的功率耗散为 143 瓦。漏源导通电阻通常为 50 毫欧 (mΩ),最大极限为 60 mΩ。

 
GAN041-650WSBQ 具有相同的 650 伏额定最大漏源电压和 800 伏瞬态极限电压。其不同之处在于,在室温下可以处理 47.2 A 的最大漏电流和 187 瓦的最大功率耗散。其典型的通道电阻为 35 mΩ,最大为 41 mΩ。

 
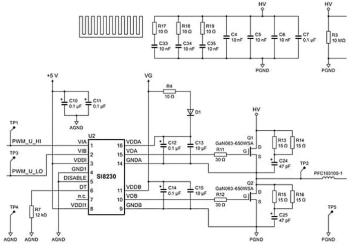
图 5 显示了在半桥配置中使用 GAN063-650WSAQ 的 Nexperia 参考设计。

 
 
图 5:使用 GAN063-650WSA GaN FET 的半桥功率级的推荐设计。该原理图只显示了 FET 驱动器和半桥输出级以及相关元件。(图片来源:Nexperia)

 
该原理图显示了 Si8230 高/低双隔离栅极驱动器,可用于驱动 GaN FET 的栅极。该栅极驱动器的输出通过一个 30 Ω 的栅极电阻器连接到栅极,这是所有 GaN 器件都需要的。栅极电阻器控制栅极电容的充电时间,影响动态开关性能。FET 漏极和源极之间的 R-C 网络也有助于控制开关性能。GaN FET 的栅极驱动电平在 0 和10 至 12 伏之间。

 
GaN FET 的高开关速度(通常在 10 至 11 纳秒 (ns) 范围内)需要精心布局,以尽量减少寄生电感,并使用 RC 吸收电路来抑制电压和电流瞬变引起的瞬时振荡。在设计中,高压电源和地之间要设置多个 RC 吸收电路(R17 至 19 和 C33 至 35)。吸收电路减少了因GaN FET 和旁路网络的相互作用引起的瞬时振荡。吸收电路连接应尽可能靠近高压侧 FET 的漏极。它们采用表面贴装电阻器和低有效串联电阻 (ESR) 陶瓷电容器,以尽量减少引线电感。

 
由 R4、D1、C12和 C13组成的元件网络是高压栅极驱动器的自举电源。D1应该是一个快速、低容二极管,因为其结电容会造成开关损耗。R4限制浪涌充电电流;数值在 10 至 15Ω 之间效果为佳。

 
03 结语

 
从电动汽车到通信和工业基础设施,人们对更高电力转换效率和更高功率密度的需求不断增加,这就要求从传统硅结构器件转而使用其他材料器件。综上所述,氮化镓场效应晶体管 (GaN FET) 通过提供更高的工作电压、更快的开关速度和更高的效率,为下一代设计提供了一条出路。现成即用的元器件,加上某些参考设计支持,将帮助设计者将项目快速启动并使之运转。

 
小编的话

 
GaN已经在PD快充这类设计中得到广泛应用,并正在向数据中心服务器和汽车等工业领域拓展。提高工作电压有利于GaN器件扩展其应用范围,相信本文介绍的GaN FET器件在高压电源中的应用和设计方法,能够给大家带来有益的参考。

路过

雷人

握手

鲜花

鸡蛋

最新评论

QQ|Archiver|手机版|家电维修论坛 ( 蜀ICP备19011473号-4 川公网安备51102502000164号 )

GMT+8, 2026-2-1 23:39 , Processed in 0.311491 second(s), 18 queries .

Powered by Discuz! X3.5

© 2001-2026 Discuz! Team.

返回顶部