找回密码
 请使用中文注册

代换随身听电机稳速块的三种电路分析

2023-4-29 13:17| 发布者: 开心| 查看: 19| 评论: 0

阅读字号:

摘要: 收录机、随身听中的电机稳速电路除早期的收录机外均已采用电子稳速电路,但它又是收录机中发生故障率较高的部件之一。由于稳速电路大多为集成电路,有的还和其他电路合并于一块集成块中。这样,稳 ...
    收录机、随身听中的电机稳速电路除早期的收录机外均已采用电子稳速电路,但它又是收录机中发生故障率较高的部件之一。由于稳速电路大多为集成电路,有的还和其他电路合并于一块集成块中。这样,稳速部分损坏了就把整块集成块丢弃有点可惜。即使是单块的电机稳速集成块,损坏后大多难以觅到同型号集成块代换,这时可以用常见元件来焊制一小块稳速电路来代替损坏的稳速块。
             本文介绍三款简单易制的电机稳速电路。 
             图1是分立元件式电机稳速电路,它能自动补偿电源电压及电机负载的变化。电机电流受T1控制,又由T2控制T1。若电机的额定电压为6V,则元件值如图1所示:若电机电压不是6V,可适当改变R1的阻值,为了调试方便,可用一只2k的可调电阻来代替R1。
  

              在本电路中,T2的发射极电压比负载电压低1.2V左右,负载电压等于二极管D1、D2和电阻R3上的电压之和。T2的基极偏压取自T1的集电极,它由R4、R5和R6分压提供。二极管D1、D2起到温度补偿的作用,电机转速由可调电阻R5来调节控制。若电源电压下降或负载电流增大,由于R3的负反馈作用,都会引起T2集电极电压降低,进而使T1集电极电位上升,从而起到自动稳速的作用;反之亦然。 
  

             图2是用LM317(引脚号为正面看自左向右的顺序号)和外罔元件构成的极为简单的电机稳速电路。该电路稳定性很好,负载电流或外界温度的变化,或输入电压的波动,对输出电压的影响都很小,因而保证了加在电机上的电压恒定不变。但为了使输出电压稳定,输入电压至少要比输出电压高3V。
  
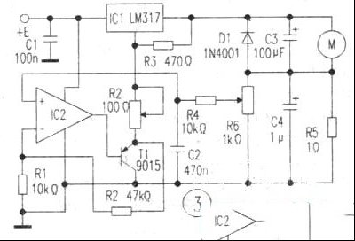
           性能更佳的电机稳速电路如图3所示。在该电路中,电源经LM317输出,负载电流经R5和可调电阻R6取样,并把部分电压送到IC2和T1组成的同相放大器中。T1发射极电压和电机负载电流成正比关系,LM317的输出电压等于本身输出电压加上T1发射极上的电压。所以,当电机负载增加时(如磁带过紧),电机电流增加,T1发射极电压就会跟着增加,电机两端的电压就有所上升,以增加电机的驱动能力,保持速度恒定。

路过

雷人

握手

鲜花

鸡蛋

最新评论

QQ|Archiver|手机版|家电维修论坛 ( 蜀ICP备19011473号-4 川公网安备51102502000164号 )

GMT+8, 2025-10-31 05:18 , Processed in 0.184874 second(s), 17 queries .

Powered by Discuz! X3.5

© 2001-2025 Discuz! Team.

返回顶部