找回密码
 请使用中文注册

苏泊尔CFXB40FD11-75(SF0354)电饭煲不加热的检修思路

2023-5-14 11:28| 发布者: 开心| 查看: 167| 评论: 0

阅读字号:

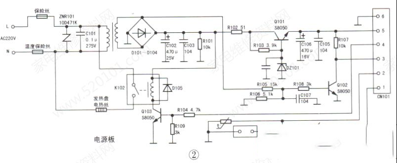
摘要: 收到同行送来的故障机壹台苏泊尔CFXB40FD11-75(SFO0354)电饭煲,故障表现为是通电后无显示,也不能加热。实绘该机主板及电源板电路如图1、图2所示。经检,锅底温度传感器(俗称磁钢)内部的温度保险丝开路。将磁钢整体更换 ...
    收到同行送来的故障机壹台苏泊尔CFXB40FD11-75(SFO0354)电饭煲,故障表现为是通电后无显示,也不能加热。实绘该机主板及电源板电路如图1、图2所示。经检,锅底温度传感器(俗称磁钢)内部的温度保险丝开路。将磁钢整体更换后通电,按压按键,指示灯有反应,但是在“烧煮"模式下,给发热盘电热丝供电的继电器不吸合,只有选择“保温"时继电器才吸合,怀疑CPU有故障。
         查询资料得知,部分智能电饭煲的CPU在开机后先检测锅内食物温度,一段时间后才开始加热。上电试验,该电饭煲的继电器在开机约1min后自动吸合,加热正常,这种延时自动现象望网友们注意,以免误判。
  
 
  

路过

雷人

握手

鲜花

鸡蛋

最新评论

QQ|Archiver|手机版|家电维修论坛 ( 蜀ICP备19011473号-4 川公网安备51102502000164号 )

GMT+8, 2025-11-12 09:23 , Processed in 0.177953 second(s), 17 queries .

Powered by Discuz! X3.5

© 2001-2025 Discuz! Team.

返回顶部